趣出国
近期不少学生和家长咨询:过去日本留学签证通过率较高,如今为何拒签频发?并非入管局主观设卡,而是2026年审核全面收紧——假材料严查、电话调查比例翻倍、任一材料缺失或逻辑矛盾均可能导致直接拒签。
本文依据2026年3月最新政策,梳理5类必查材料及3条避坑铁律,助你高效准备、规避风险、确保顺利入学。
一、拒签率显著上升:数据揭示审核趋严
日本入管局最新统计显示:自2023年4月生起,留学签证整体拒签率由3%升至8.7%,增幅近3倍。
2026年审核升级重点包括:
- 电话调查比例从1%提升至10%
- 资金来源、学历背景、日语能力三项真实性重点核查
- 材料间逻辑不一致,直接拒签
大量申请者虽已获校方录取,却因材料瑕疵导致拒签,延误半年入学。
二、2026年必查的5类关键材料
1. 经费支付人在职证明(首查项,易出错)
此为入管局首个必查材料,须严格规范:
- 使用单位正规抬头纸打印
- 加盖清晰、完整的单位公章
- 预留有效固定电话(电话核实不接或信息不符即拒)
- 个体户须同步提交营业执照复印件并加盖公章
⚠️ 真实案例:所留电话为已离职员工,接听时称“不认识申请人”,当场拒签。
2. 银行流水与存款证明(严禁临时凑资)
2026年要求:
- 提供近12个月完整银行流水
- 配套出具20万元以上存款证明
❌ 不可行:临时大额存入,易被认定为资金造假;
✅ 正确做法:收支稳定、来源清晰、体现持续经济能力。
3. 学历认证报告(毕业证复印件无效)
仅提交毕业证复印件视为材料无效。须按学历类型对应提交官方认证:
- 高中/中专/大专/本科:附学信网学历认证报告
- 中专学历:通过中专学历认证网办理认证
无有效认证,将被质疑学历真实性。
4. 日语能力证明(无证书=高风险)
无论申请语言学校或专业课程,均须提供有效日语能力证书:
- JLPT N5 或 JTEST F级及以上
无证书者,入管局将高度怀疑申请目的为“务工”而非“留学”。
5. 留学理由书(禁用模板)
空泛套话、千篇一律的理由书在2026年基本无法通过。内容须真实、具体、逻辑自洽,明确说明:
- 选择日本留学的核心动因
- 目标院校及专业的匹配依据
- 学业完成后的发展规划(需合理可行)
三、2026签证避坑三大铁律
- 材料必须100%真实:造假将留下终身不良记录
- 重视电话调查:提前准备基础日语应答,确保信息一致
- 提前1–2个月系统准备:避免临期赶工致错漏
四、最后提醒
当前日本留学呈现“宽进严出”特征:欢迎真正以求学为目的的申请人,严查借留学名义滞留务工者。材料看似细节,实则直接影响签证成败。
建议在递交前由专业人士逐项复核材料合规性与完整性,避免因疏漏引发拒签及后续申诉成本。
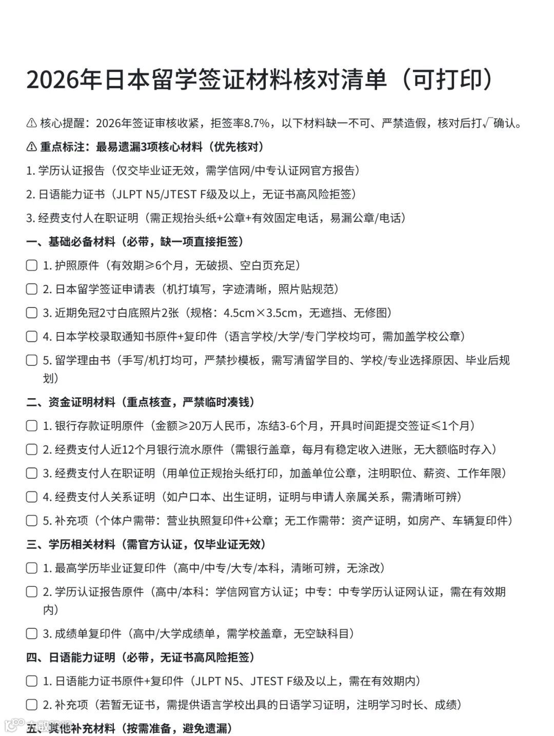
附:日本留学签证标准材料清单(供自查)

