编者按:在《新出口退(免)税规则下,单证备案不合规的法律后果》一文中,我们结合新规,对单证备案相关问题进行了分析。本文拟结合两高涉税司法解释、增值税法实施条例及企业所得税纳税申报规则,对“假自营、真代理”相关规定追本溯源,分析新规下,对其产生的影响,以供读者参考。
01
“假自营、真代理”的历史由来
改革开放前,我国实行高度集中统一的对外贸易体制,国家集外贸经营与管理职能于一体,实行统负盈亏管理模式。彼时,出口业务几乎仅由国家级外贸总公司独家开展,且尚未形成稳定、系统的出口退税政策体系。
1978年至1994年期间,在改革开放政策的指引下,我国对原有外贸体制实施重大改革。一方面,逐步下放外贸经营权,明确赋予部分生产企业自营进出口资格,但从整体来看,外贸经营权仍属于稀缺资源,实行严格的审批管理;另一方面,为鼓励出口贸易发展,自1985年4月起,国家正式明确对出口产品实行退税政策,我国进出口税收制度就此正式确立。在此背景下,因外贸经营权实行审批制,大量不具备外贸经营权的企业无法直接开展出口业务,而少数拥有外贸经营权的出口企业,利用其资质优势,变相出租、出借外贸经营权,对出口业务的真实性未尽审核把关义务,为不法分子实施虚假出口、伪造单证、骗取出口退税等违法行为提供了可乘之机,导致国家税款严重流失,湖北咸宁“4·20”骗取出口退税案等系列案件随之爆发。
基于上述问题,国家税务总局与外经贸部(现更名为商务部)联合发布《关于出口企业以“四自、三不见”方式成交出口的产品不予退税的通知》(国税发〔1992〕156号),结合实践中的违规操作模式,正式明确“四自、三不见”这一违规行为的具体内涵,即出口企业违反外贸经营的正常程序,在“客商”或中间人自带客户、自带货源、自带汇票、自行报关以及出口企业不见出口产品、不见供货货主、不见外商的情况下进行交易。同时,明确规定此类交易一律不予退税。
1994年,《对外贸易法》实施,正式确立外贸经营权审批制,这一制度进一步固化了外贸经营权的稀缺性,经营权仍集中在少数专业外贸企业,诸多生产企业无法直接从事进出口业务。为开展出口业务,实务中普遍形成借权经营、挂靠经营、“四自、三不见”买单出口等变通模式,成为骗取出口退税的重要诱因。
为有效遏制骗取出口退税风险,规范出口贸易秩序,国家自1997年起连续出台多项监管文件,强化出口退税监管力度。《财政部、国家税务总局关于出口货物税收若干问题的补充通知》(财税字〔1997〕14号,已失效)明确,挂靠、借权出口的货物不予退税;《国家税务总局、对外经济贸易合作部关于规范出口贸易和退税程序防范打击骗取出口退税行为的通知》(国税发〔1998〕84号)《国家税务总局关于进一步加强出口货物税收管理严防骗税案件发生的通知》(国税发〔1999〕228号)严厉禁止“四自、三不见”买单业务,对违规企业停止半年以上的退税权;《对外贸易经济合作部和国家税务总局关于重申规范进出口企业经营行为,严禁各种借权经营和挂靠经营的通知》(外经贸发展发〔2000〕450号)、《对外贸易经济合作部、国家税务总局关于发布<关于对骗取出口退税企业给予行政处罚的暂行规定>的通知》(外经贸发展发〔2000〕513号)、《对外贸易经济合作部、国家税务总局关于进一步加强税贸协作坚持打击骗取出口退税和加快出口退税进度“两手抓”的通知》(外经贸计财发〔2001〕356号)多次重申严禁借权经营、挂靠经营、“四自、三不见”买单出口等违规行为,强化监管震慑。此外,在刑法领域,最高法出台骗取出口退税司法解释(法释〔2002〕30号,已失效),将具有外贸经营权的企业以“四自、三不见”方式放任他人骗取出口退税的行为,纳入骗取出口退税罪的刑事打击范围,加大对骗税违法行为的惩处力度。
2004年,修订后的《对外贸易法》正式实施,外贸经营权由审批制改为备案登记制,各类市场主体依法办理备案即可从事进出口业务。这一改革压缩了企业采用“四自、三不见”买单出口、借权、挂靠出口等行为的生存空间。但实践中仍有部分企业沿用过往违规模式,针对这一问题,2006年,国家税务总局、商务部总结过往经验,发布《国家税务总局、商务部关于进一步规范外贸出口经营秩序切实加强出口货物退(免)税管理的通知》(国税发〔2006〕24号),在“四自、三不见”等违规出口行为的基础上,对实践中长期存在的“以自营名义出口、实质由他人操控、不承担风险、未实质参与经营”行为作出系统性列举与规制,明确此类业务不得办理出口退(免)税,至此,“假自营、真代理”这一违规出口模式,以制度化、规范化的形式予以明确界定和规制。
02
新规下,“假自营、真代理”有何变化?
(一)“假自营、真代理”的表现形式仅发生细微变化
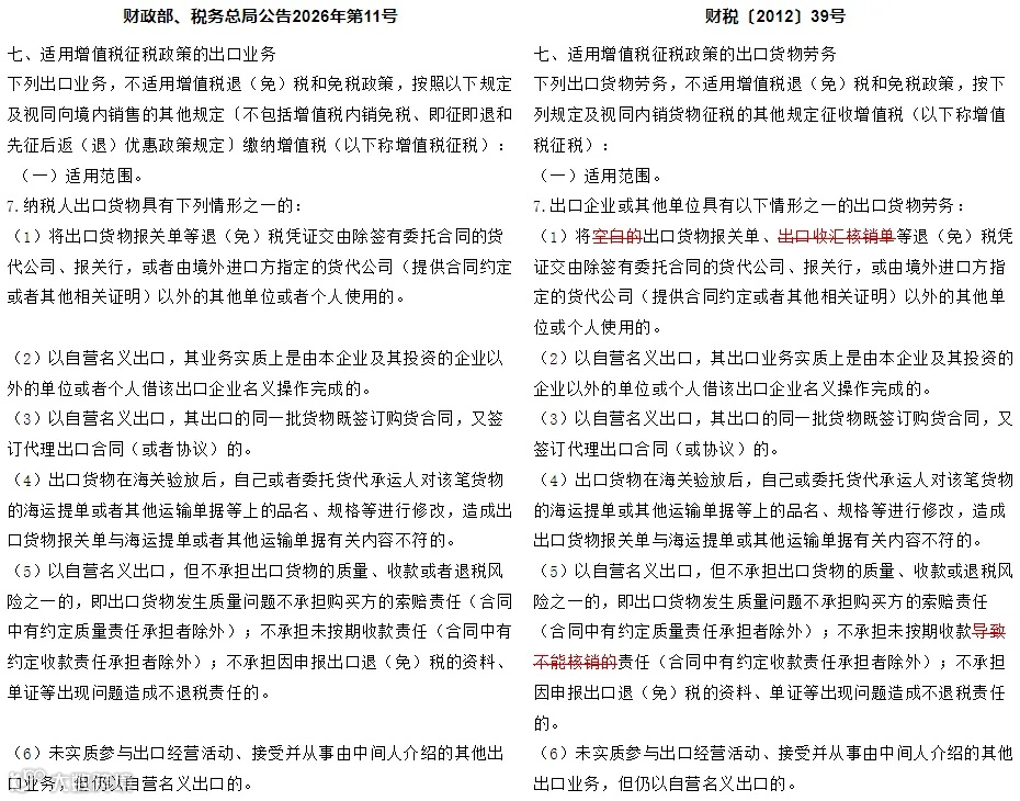
2012年,财政部、国家税务总局对出口货物劳务相关税收政策予以系统性梳理整合,发布《财政部 国家税务总局关于出口货物劳务增值税和消费税政策的通知》(财税〔2012〕39 号,已失效),该文件将财税〔2006〕24号文相关规定纳入整合范畴。2026年1月,财政部、税务总局发布《财政部 税务总局关于出口业务增值税和消费税政策的公告》(财政部、税务总局公告2026年第11号)。该公告基本平移了原有“假自营、真代理”相关规定,仅作出两处细微调整,相关调整与实践中收汇核销单取消、海关通关业务电子化的实际情形相衔接、相契合。
(二)关于“假自营、真代理”的其他规定及其影响
1、两高涉税司法解释删除“四自三不见”放任条款,骗税回归共犯理论
针对实践中的新情况、新变化,2024年最高法、最高检出台两高涉税司法解释,其中第七条对骗取出口退税罪的客观行为要件予以重塑,并删除法释〔2002〕30号第六条关于“四自、三不见”的专门条款。过去,司法实践中,对于因采取“四自、三不见”方式经营而卷入骗取出口退税案件的出口企业,司法机关往往结合该企业从事外贸行业的时长、是否应当知晓“四自、三不见”属于违规经营模式等客观要素,推定其具有放任他人实施骗税行为的主观故意,不采纳出口企业提出的被他人欺骗、不具有骗税主观故意等抗辩理由,导致部分仅存在过失的出口企业被不当追责。
现在,两高涉税司法解释删除了“四自、三不见”条款的同时,新增第十九条共犯条款,“明知他人实施危害税收征管犯罪而仍为其提供账号、资信证明或者其他帮助的,以相应犯罪的共犯论处”。这意味着,采用“假自营、真代理”违规模式开展出口业务的出口企业,是否构成骗取出口退税罪,需要从共同犯罪理论分析判定。具体来说,从客观方面来看,需要判定出口企业是否实施了虚开发票、资金回流、伪造报关单等帮助骗税行为;从主观方面来看,需要判定出口企业是否明知实际出口方实施骗税。换言之,若出口企业仅采用“假自营、真代理”违规业务模式开展经营,不必然构成骗取出口退税罪。
2、企业所得税申报管理规定对所得税应税主体予以明确
2025年7月,国家税务总局发布了《关于优化企业所得税预缴纳税申报有关事项的公告》(国家税务总局公告2025年第17号),其中第六条规定,“生产销售企业出口货物,应就其出口货物取得的收入依法计算并申报缴纳企业所得税。其中,企业通过自营方式出口货物的,应申报其出口本企业生产销售货物对应的收入;企业通过委托方式出口货物的,应申报其委托出口本企业货物对应的收入”。第七条规定,“以代理,包括以市场采购贸易、外贸综合服务等方式代理出口货物的企业,在预缴申报时应同步报送实际委托出口方基础信息和出口金额情况(附件2)。企业未准确报送实际委托出口方基础信息和出口金额的,应作为自营方式,由该企业承担相应出口金额应申报缴纳的企业所得税。实际委托出口方是指出口货物的实际生产销售单位”。这意味着,一般情形下,委托出口方系出口货物收入的企业所得税纳税义务人,代理出口方仅就其取得的代理收入履行纳税义务,例外情形下,若代理出口方未按规定报送委托方相关出口信息,则需承担出口货物收入对应的企业所得税纳税义务。
过去,实践中,对采用“假自营、真代理”模式开展业务的出口企业,部分税务机关因名义出口企业无法提供成本凭证而对其企业所得税采取核定征收,亦有税务机关依据实质课税原则认定名义出口企业并非纳税义务人、不予征收企业所得税。而新规下,对名义出口企业的税务合规要求更为明确,若名义出口企业未如实填报实际委托出口方信息,将直接被认定为自营出口模式,需要按自营出口的规定申报缴纳对应出口收入的企业所得税,过往实践中的争议处理模式将被统一规范。
3、增值税法实施条例强化委托代理责任
2026年1月1日,《增值税法实施条例》正式施行。其中,第四十八条第二款规定,“纳税人以委托方式出口货物的,应当按照国务院税务主管部门的规定办理委托代理出口手续,由委托方按规定申报办理出口退(免)税、免征增值税或者缴纳增值税;未办理委托代理出口手续的,由出口货物的发货人按规定申报缴纳增值税”。这意味着,委托企业按照规定办理委托手续,享受出口退(免)税政策,若未办理,由发货人申报缴纳增值税,产生视同内销的法律后果,从行政法规层面进一步封堵“假自营、真代理”模式的生存空间。从本质来看,“假自营、真代理”是以自营外观掩盖委托出口实质、不依法办理委托代理出口手续的违规经营模式,在新规下,未依规履行委托代理出口手续且名义出口企业为发货人的,对应出口货物直接适用增值税征税政策,强化对违规出口模式的规制与责任追溯。
03
结语
新规对“假自营、真代理”的规制呈现出“精准化、全链条”的特点,既明确了违规与犯罪的边界,也强化了企业合规责任。对采用“假自营、真代理”模式开展经营的,追回已退(免)税款,同时对出口业务适用增值税征税政策。若情节严重的,税务机关可在一定期限内停止为出口企业办理出口退税;若构成骗取出口退税的,税务机关将处骗取退税款一倍以上五倍以下罚款,并经省级以上税务机关批准,停止出口企业的出口退税权,达到立案标准的,将面临被追究骗税出口退税罪刑事责任。在此背景下,过去采用“假自营、真代理”业务模式开展经营的企业,应当转变业务模式,严格区分自营与代理业务边界,防范前述税务风险;对过往业务,及时寻求专业力量予以妥善解决,避免税务风险扩大化。
来源:华税
|
课题 |
|
地点 |
|
|
3月27日周五 |
广州市 |
|
4月24日周五 |
厦门市 |

出口退税实务操作问题解答宝典《出口退税365问》:
2026年1月第20版,398元/本。
出口退税实务问题解答手册《出口退税365问+》,选取广大出口企业在出口退税实务操作中遇到的及老王在为各进出口财务人员解答问题时经常被问到的实务问题进行解答,受到广大税务系统和出口企业财务人员的好评。本次第20版(2026年1月)依照最新政策及金税四期背景,共606个疑难问题解答,总有你在实务操作中遇到但却解决不了或疑惑重重的,那么就请看出口退税实务问题解答宝典《出口退税365问+》,一书在手退税无忧!企业、税局退税的好帮手!最快捷的出口退税学习手段!606个问题目录链接:出口退税365问+(2026年1月第20版)来了!
进出口会计实务操作、出口退税操作视频课件:
进出口会计实务操作和出口退税视频课件一年期会员2999元、五年期会员4799元、永久会员课件30499元。会员期间免费更新课件及享受咨询指导答疑服务、享受会员直播课;并赠送老王原创的价值398元的出口退税疑难问题解答《出口退税365问》。2999元课件是一年会员待遇,一年内享受课件更新和直播课,一年后自行选择续费600元/年并享受会员待遇;永久会员永久不再续费,永久享受会员待遇并享受直播课视频及终身会员专题课程。原已购买出口退税365问的,再购买课件时购书费用可以从课件中抵减。
课件大纲:出口退税/进出口会计实务会员视频课程
学员反馈:进出口会计实务课程学员反馈
课程涵盖:
外汇政策及应用服务平台操作讲解
电子口岸操作讲解、无纸化通关操作
贸易方式讲解及风险规避
成交方式讲解及风险规避
结算方式讲解及风险规避
离岸公司讲解及实务合规操作
一般纳税人增值税申报表填列讲解
进出口业务会计实务讲解
进出口贸易风险讲解
出口退税政策精讲
新出口退税申报系统操作讲解(离线版、在线版)
进出口企业资质办理
跨境人民币操作讲解
跨境电商政策讲解
海关特殊区域讲解
进出口疑难点讲解
新版报关单讲解
外贸综合服务企业业务模式讲解
每月享受专属会员直播课

