搜索
首页
大数快讯
大数活动
服务超市
文章专题
出海平台
流量密码
出海蓝图
产业赛道
物流仓储
跨境支付
选品策略
实操手册
报告
跨企查
百科
导航
知识体系
工具箱
更多
找货源
跨境招聘
DeepSeek
首页
>
外贸产品标准与合格评定国别指南|塞尔维亚
>
外贸产品标准与合格评定国别指南|塞尔维亚
富通外贸服务站
2026-03-18
2
导读:关注陵城商务外贸服务站
点击蓝字
关注
陵城商务外贸
服务
站
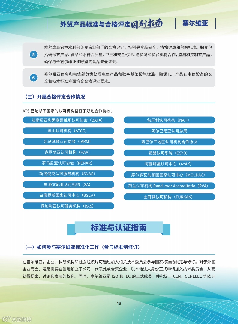
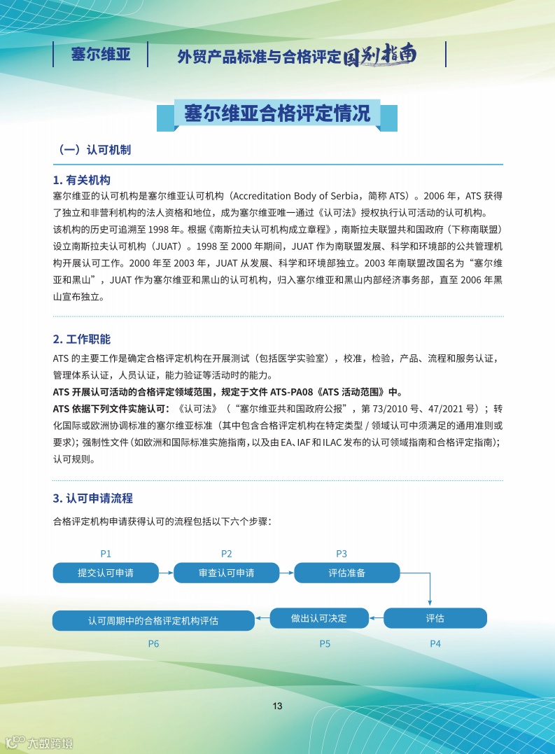
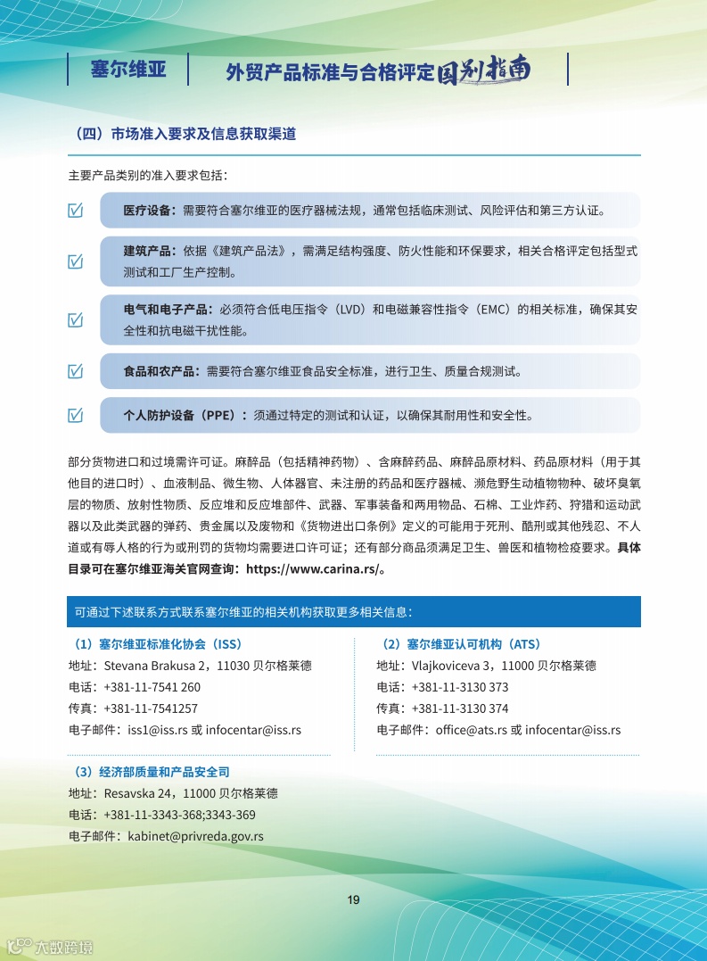
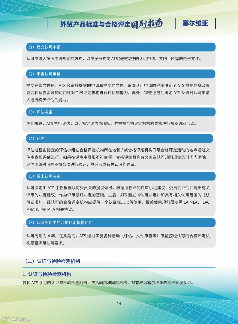
为厘清海外市场标准与合格评定情况,帮助外贸企业降低合规成本,商务部外贸司编写了第一批次共12个国别的《外贸产品标准与合格评定国别指南》,包括基本情况、标准化情况、合格评定情况、标准与认证指南4方面内容,供各商协会和广大外贸企业参考。
本期重点介绍
塞尔维亚
的外贸产品标准与合格评定情况。
【声明】内容源于网络
0
0
富通外贸服务站
2002年,富通天下成立伊始,确立了“中国外贸企业发展的基础合作伙伴”的使命愿景。今天,作为行业的先行者和领导者,富通天下每天服务着100万以上的外贸人,“用富通天下,做天下生意”正成为创新贸易云时代的行业新风向!
内容
519
粉丝
0
关注
在线咨询
富通外贸服务站
2002年,富通天下成立伊始,确立了“中国外贸企业发展的基础合作伙伴”的使命愿景。今天,作为行业的先行者和领导者,富通天下每天服务着100万以上的外贸人,“用富通天下,做天下生意”正成为创新贸易云时代的行业新风向!
总阅读
5.2k
粉丝
0
内容
519
在线咨询
关注