日前,饿了么新服务研究中心联合天猫生鲜预制菜行业发布了《中国预制菜数字消费报告2023》。
近年的政策利好和疫情催化,中国预制菜受益于商户端的降本增效和外卖市场的爆发,另外供给端冷链技术的发展和即时电商等新渠道的兴起,也加速了预制菜行业的发展。
2022年,中国预制菜市场规模约为4200亿,过去10年始终保持着20%以上的复合增长率。
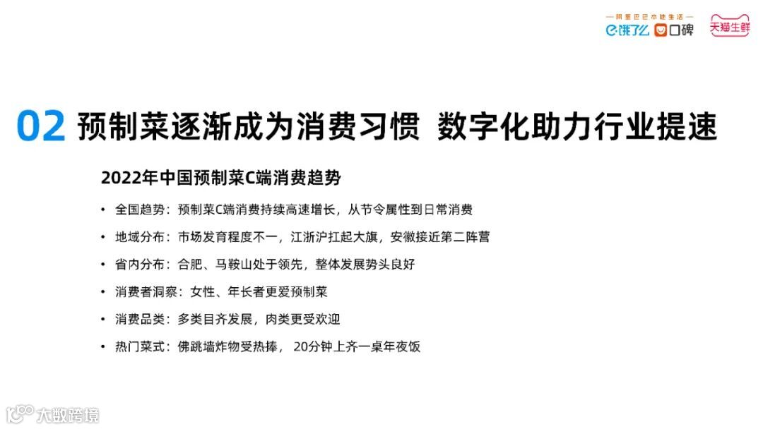
其中,预制菜逐渐成为消费习惯,数字化助力行业提速。从全国的趋势来看,C端消费持续高速增长,今年第一季度出现了购买高峰期,预制菜已具备明显的节令属性。此外,端午,中秋等节假日也销售火爆。
从地域分布来看,江浙沪预制菜数字消费指数领先,广东,山东,北京,处于第二阵营;从消费市场上来看,女性用户订单占比相对较多,年龄越大越偏爱预制菜;从消费品类上看,肉类预制菜受市场相对欢迎。
对于预制菜行业,报告给出了展望和建议,目前经历了资本“跑马圈地式”的发展,未来企业比拼的是地方传统饮食文化挖掘、综合性人才储备、差异化的产品、产品的竞争力。同时,应该尽快制定区域性质的行业标准,提升预制菜产品品质和食品安全水平。以企业为主体开展关键核心技术的产学研联合攻关,助力建设当地预制菜产业高地。
值得一提的是,数字化能够从流量引入,场景链接,数字标准化方面为传统行业快速与互联网链接,可让平台在消费者洞察内容,种草,主播带货等方面建立深度的合作。
















完整版内容,关注公众号『预制菜食材之家』,扫描下方二维码获取下载方式。
-END-
---往日精彩文章---
预制菜行业白皮书2022:聚焦产业全景,全链开创新饮食解决方案
食品餐饮连锁企业资本化指引参考手册:点燃资本引擎,穿越疫情寒冬
预制菜最新消费报告发布:川湘菜系最受青睐,这部分人占比超七成……
专注预制菜产业的《预制菜食材之家》,陆续报道预制菜品牌及上下游企业,欢迎自我推荐或提供线索!
扫码添加小编,加入预制菜交流群
↓↓↓
(加好友请务必备注:公司+职务)

媒体·投资·培训·峰会



