
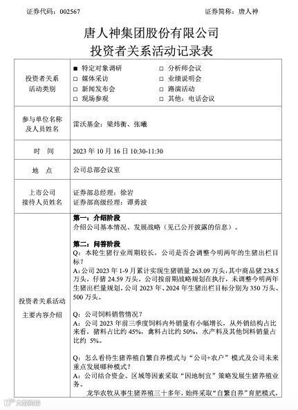
湖南唐人神(002567)集团股份有限公司10月16日晚间发布公告称,公司于10月16日接受了雷沃基金的特定对象调研。
在调研中,唐人神透露,公司肉品产业集研发、生产、销售于一体,聚焦中式特色风味产品和“湘菜”预制菜系列。
唐人神已组建预制菜研发和销售团队,同时开发不同的销售渠道,打造低成本、高效的供应链,提高产品终端竞争力,从团队、产品、渠道、客户等多方面加大投入,预制菜销售逐步从线上向线下铺开,在湖南省内商超陆续上市。
唐人神向投资者介绍了公司生产经营情况。公司2023年1-9月累计实现生猪销量263.09万头,其中商品猪238.5万头,仔猪24.59万头。
公司按前期战略规划在执行,未调整今明两年生猪出栏量规划。公司2023年、2024年生猪出栏目标分别为350万头、500万头。
公司2023年前三季度饲料内外销量有小幅增长,从外销结构占比来看,猪料占比约45%,禽料占比约50%,水产料及其他饲料销量占比约5%。
对于投资者怎么看待生猪养殖自繁自养模式与“公司+农户”模式及公司未来重点发展哪种模式这个问题,唐人神给出的答复是公司结合资金、区域等因素采取“因地制宜”策略发展生猪养殖业务。
据了解,龙华农牧从事生猪养殖三十多年,始终采取“自繁自养”育肥模式,在生产管理、团队建设、企业文化等方面形成了较为成熟的体系,未来依然会坚持这种模式。
公司本部将以“公司+农户”等轻资产育肥模式为主。近年,公司本部强化营运管理和人才培养,各项生产指标得到明显改善。
目前公司生猪育肥环节“自繁自养”和“公司+农户”模式,比例约为1:1,预计未来“公司+农户”模式占比会较目前有所提升。
唐人神还向投资者介绍了公司肉品业务、预制菜发展情况。公司肉品产业集研发、生产、销售于一体,聚焦中式特色风味产品和“湘菜”预制菜系列,打通了上下游产业链,自建现代化生产基地。
通过线上线下(300959)相结合的形式拓展销售渠道,满足下游客户对产品品质、营养美味等需求,拥有“唐人神”肉品等知名产品品牌。
此外,在预制菜方面。公司已组建预制菜研发和销售团队,同时开发不同的销售渠道,打造低成本、高效的供应链,提高产品终端竞争力。
从团队、产品、渠道、客户等多方面加大投入,如预制菜销售逐步从线上向线下铺开,在湖南省内商超陆续上市。
9月12日,全国工商联发布2023中国民营企业500强榜单和2023中国制造业民营企业500强榜单,唐人神集团股份有限公司(以下简称唐人神)分别位列432位和278位。
挺进中国民企500强,在中国民企制造业500强榜单中前进了69位,这双进位的背后,唐人神有什么独特的经营之道?

2023中国民营企业500强入围门槛达275.78亿元,比上年增加12.11亿元。这是全国工商联连续组织开展的第25次上规模民营企业调研,共有8961家年营业收入5亿元以上的企业参加。
高门槛入围,作为湖南农牧行业、株洲唯一一家进入中国民营企业500强的企业,唐人神集团总裁陶业说,就像普通班的学生挤进“尖子班”,学霸面前,压力山大。

▲ 唐人神集团旗下年出栏过100万头生猪的茶陵龙华农牧楼房智能养猪基地
说起唐人神,“饲料一枝花,骆驼富万家”的广告语言犹在耳。
2022年,唐人神完成营收308.51亿元,比2021年的217.4亿元增加91.11亿元,迅速扭转了2021年的短暂亏损局面。
湖南是农业大省,生猪出栏量位居全国第二。目前,我省正向农业加工大省转型,正具备了培养行业头部企业的基础和实力。
对于成立于湖南、扎根于湖南、并发扬于湖南的唐人神来说,30余年大跨步发展,唐人神构建起从饲料到生猪、猪肉制品的全产业链,跃升为全国农业产业化头部企业。
一方面在湖南、广东、海南等南方重点消费区域重点建设楼房养猪项目,打造非洲猪瘟无疫小区,提升防控和管理能力。
另一方面加大研发投入,耗资数千万元新建中央厨房,建设健康食材供应链。全新推出“香乡猪”餐饮连锁店,入局预制菜和餐饮连锁等新赛道。
入局即出彩。2023年,唐人神获得了IPCR预制菜研究院“2022年度十大预制菜企业”荣誉,荣登“2023胡润中国预制菜生产企业百强榜”。
从原材料到消费终端,全产业链的生产、研发和供应链把握能力,让唐人神在经济起伏中保持着韧劲。
早在2019年,唐人神制定了“TRS313追梦工程”,即到2031年,饲料要做到1000万吨,养殖要做到1000万头,肉品要做到300亿元,集团总营收要过1000亿元。
“从这几年的发展速度来看,饲料过1000万吨的目标肯定会提前实现,养殖方面前几年投入较大,后面几年会快速释放产能,预计也会提前实现年出栏过1000万头的目标。生鲜肉品、预制菜和电商这几年也在快速发展。”陶业介绍。

中国是全世界最大的生猪养殖和猪肉消费大国,但中国肉类深加工与发达国家相比还有较大的差距。近期,我省也正在抓紧调研并出台扶持肉品深加工的政策。随着各板块产能不断释放,唐人神增长潜力显著。
“关键点在如何增强全产业链的抗风险能力。”陶业说,比如在猪周期底部,提升饲料和肉品销量、调整产品结构,提升盈利能力,平滑生猪低价的不利影响。同时,通过原料战略储备、期现结合,运用数字化管理手段,落实生猪养殖批次化管理,打造低成本核心竞争力,练就在猪价涨跌的风浪中冲浪的过硬本领。
目前,唐人神已在全国建立了80多家饲料厂、40多家规模猪场、6家肉品加工、100多家生鲜社区连锁店和餐饮连锁店。
陶业表示,秉承“专业发展、产业协同、掌控平衡、价值优先”的产业链发展16字箴言,唐人神还将不断做大饲料、养殖、肉品三大产业规模,并重点在科研创新、数字化转型、合伙人机制、大客户营销、产业并购等方面向下扎根,助力业务线向上结果。
未来公司将充分发挥生猪全产业链优势,重点开发猪品类产品,对猪的副产品和特殊食材进行开发,挖掘湖南美食、发扬湖南美食。
在如今国货崛起,本土企业、产品再次引发大家关注的时期,30老品牌的唐人神,国货正当“燃”,绽放“国货之光”,让中国品牌发光,为美好赋能。

专注预制菜产业的《预制菜食材之家》,陆续报道预制菜品牌及上下游企业,欢迎自我推荐或提供线索!
抢先加入首家预制菜媒体平台搭建的产供销产业圈子,整合撬动行业资源,快速抢占市场先机!
投稿联系:樊老师13332662349(微信同号)
业务合作:贝老师13392164760(微信同号)
预制菜是2022年最火的产业,也是投资人最关注的赛道,投资并购30+起,我们预制菜产业媒体以全球视野站在行业高度,为预制菜行业提供丰富的产业资讯、解决方案、培训学习,峰会交流,供应链对接等服务。
2023年,预制菜产业媒体全国巡展即将拉开序幕!大会云集预制菜产业上下游企业大咖,分享预制菜方面的成功案例和独到见解,共同探索预制菜发展的新趋势。