改版后可能收不到推文,请星标本公众号

起源于美国的特许经营作为一种创造性的商业模式,在国内经过数十年的发展,深刻影响诸多行业的商业进程,各行业涌现出诸多万店连锁品牌。
就餐饮、食品领域来看,绝味鸭脖、蜜雪冰城、肯德基、瑞幸咖啡、锅圈食汇、鸣鸣很忙、古茗等品牌陆续进入万店时代,其中不乏在较短时间内实现跨越式发展的品牌,足以见证特许经营模式对商业发展的驱动力。
另一方面,在刚刚过去的2024年,“闭店”两个字时长占据各类媒体渠道的头条。
不管是卷出天际的各品类赛道直接从业者,还是体量越滚越大从侧面见证行业发展的二手设备商,都深切感知到新经济时代背景下,市场、企业面临着前所未有的挑战,其中特许经营模式下额品牌更能体会此种情境下链条式的连锁反应。
但是,市场也不乏新锐特许经营连锁品牌势能迭起,快速发展,展现出强大的竞争力。
面对复杂多变的市场环境,在特许经营这种高效且双刃的商业模式下,正确审视其背后的逻辑,在实战中发挥更大的正向作用,是众多品牌经营管理者在商业发展中必然面对的重要课题。
重新审视特许经营,
直视无法回避的根本性问题
特许经营作为一种商业模式,其核心在于品牌与运营模式的复制。
对品牌方而言,通过品牌授权,企业能够迅速扩大市场覆盖范围,提升品牌知名度与影响力。同时,特许经营模式有助于企业整合社会资源,降低扩张成本,实现快速成长。

对于加盟商而言,加盟一个成熟的特许经营体系,意味着可以获得品牌支持、运营指导、培训服务等多方面的资源,降低创业风险,提高成功率。
1、鼓励or控制加盟商做大?
2、跨省开店or聚焦阵地?
3、发展停滞or转换门庭?
4、加盟主体街边经济夫妻店何去何从?
中国连锁餐饮企业特许经营
赋能的真需求和底层需求
要回答以上根本性的问题,特许经营模式下的中国餐饮连锁企业需要从决策层的认知到执行层的方法,形成完整的逻辑、体系闭环,建设穿越周期的特许经营共同体。
1、什么是决策层的认识论
用一个强有力的观点清晰地表达对生意的看法,选择大胆自信,简单朴素的方式来诠释经营思想、战略逻辑和价值主张。
每一条认识论都代表一个独立的经营观点,指引决策层完成特许经营全要素的顶层设计,成就生意的可复制性,推动业务的迭代发展。这些基本的底层认识共识,成为业务决策的原点、价值判断的标尺,以及行为的指导。
选择品类与赛道,比专注产品设计更重要
加盟连锁管理的底层逻辑是加盟商投资回报预期的管理
满足多元化场景的产品分销组合设计是全渠道营销必备的关键能力

2、什么是执行层的方法论
方法论是关于业务实战的运营方式和业务打法。从过往的实战经营中,汲取灵感,但也永远展望未来。诚实客观地沉淀自有的知识体系,立足宝贵经验,但也一定需要着眼于外部的变化。
在这个过程中,形成企业自有的执行落地系统工具,帮助我们实现方法论与经营理念的统一,方法论与方法论之间的统一,方法论与行业属性的统一。通过执行层的方法论和工具,实现从认知到业务落地的闭环。
特许经营方法论举例:

能打胜仗的特许连锁实战课
助力连锁品牌健康发展
为了帮助创业者更好地把握特许经营的机遇、应对挑战,餐饮O2O商学院联合网聚资本&绝味食品等知名万店特许经营企业的成功经验,推出了《特许连锁九宫格:加盟管理研习社·2025鹏程班》,旨在为学员提供一套完整的特许经营认知论、方法论、实践论范式,助力特许经营品牌穿越商业周期,打造连锁经营帝国。
1、实战权威师资团队
本课程邀请到了蒋兴洲先生等业内顶尖专家授课。蒋兴洲先生现任绝味食品(SH603517)董事,曾任绝味食品总经理,广药王老吉集团餐饮管理公司董事总经理、白象食品集团执行总裁、立白集团市场中心总经理/销售总公司总经理、健力宝集团销售总公司总经理等知名企业决策层高管,拥有近三十年消费品/零售连锁行业操盘经验,曾多次带领企业成功破局,取得丰硕的经营成果。他对消费品/零售连锁企业的整体经营管理、品牌建设、渠道建设、组织变革、特许体系管理、门店标准化体系等有全盘、深刻洞察,将为学员带来极具价值的实战经验和智慧分享。

2、系统课程体系
课程内容包含特许经营的认知论、实践论与方法论,从决策层的认识论出发,通过系统性思维制定全要素的顶层设计,再到执行层的方法论,为学员提供一套完整的特许经营知识体系。
课程将深入剖析特许经营的底层逻辑,包括加盟商投资回报预期的管理、战略加盟商结构的打造、渠道利润分配结构的解析、加盟商分级管理机制等关键要素,帮助学员清晰地认识特许经营的全貌,掌握其核心规律与实战技巧。
3、实战经验分享
本课程不仅注重理论知识的传授,更强调实战经验的分享。
讲师将结合自身在绝味食品等知名企业多年带兵打胜仗的经历,为学员分享特许经营过程中的实战经验,让学员能够直观地感受到特许经营的实际操作流程与注意事项。
通过案例分析、小组讨论、实战演练等多种教学方式,学员将有机会将所学知识应用于实际场景中,提升自身的实践能力和解决问题的能力。

4、高端圈层交流
参加本课程的学员将有机会与来自全国各地的优秀创业者、企业家以及行业专家进行深入交流与合作。
在这里,学员不仅可以结识志同道合的商业伙伴,拓展高端人脉资源,还能够与行业大咖面对面交流,获取最新的行业资讯与发展趋势,为自己的企业发展创造更多的机遇与可能。
课程主要内容介绍
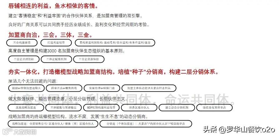
第一部分:加盟商一体化三段论、三会建设及赋能机制
加盟商一体化的三段论:深入讲解加盟商一体化的三个关键阶段,包括加盟前的筛选与评估、加盟中的培训与支持、加盟后的运营与管理,帮助学员掌握如何构建一个稳定、高效的加盟商体系。
加委会的建设与运维:探讨如何建立一个有效的加盟商委员会,通过合理的组织架构与运作机制,充分发挥加盟商的主观能动性,实现品牌与加盟商之间的良性互动与共同发展。
咨议会 & 校友会:介绍咨议会与校友会的组织形式与功能,阐述如何通过这两个平台为加盟商提供持续的指导与支持,促进加盟商之间的经验交流与资源共享。
加盟商系统赋能“三体养成计划”:详细解读加盟商系统赋能的“三体养成计划”,包括品牌赋能、产品赋能、运营赋能三个方面,为学员提供一套完整的加盟商赋能体系,助力加盟商快速成长与发展。
生意发展基金 BDF 运营机制:剖析生意发展基金 BDF 的运营模式与机制,探讨如何通过资金支持与激励政策,激发加盟商的积极性与创造力,推动品牌的持续扩张与升级。

第二部分 加盟商管理的挑战与应对
加盟商管理主要挑战思考:深入分析加盟商管理的主要挑战,并提出相应的解决方案与应对策略。
渠道利润分配结构解析:详细解析渠道利润分配的结构与原则,探讨如何在品牌与加盟商之间建立合理的利润分配机制,实现双方的利益平衡与共同发展。
加盟商分级管理机制:介绍加盟商分级管理的理论依据与实践方法,阐述如何根据加盟商的经营业绩、品牌忠诚度、市场潜力等因素,对加盟商进行科学合理的分级管理,提升加盟商的整体素质与经营效益。
第三部分 如何引领加盟商发展
资源型加盟商与发展型加盟商的差异运营:分析资源型加盟商与发展型加盟商的特点与差异,探讨如何针对不同类型加盟商制定个性化的运营策略与支持方案,充分发挥各自的优势,实现品牌与加盟商的协同发展。
加盟商“公司化”运营的利与弊:探讨加盟商“公司化”运营的模式与趋势,分析其带来的利弊影响,为学员提供决策参考,帮助加盟商在公司化运营过程中规避风险,提升管理水平与运营效率。
战略加盟商的成长路径(穿越周期法则):深入剖析战略加盟商的成长路径与穿越周期法则,阐述如何通过长期的战略规划与布局,帮助战略加盟商实现可持续发展,成为品牌的核心竞争力与稳定支撑。
第四部分 趋势之下加盟商管理的进阶模式
存量经营之势:区域合伙人,精耕细作“根据地”市场:探讨存量经营背景下的区域合伙人模式,分享如何通过区域合伙人的引入与管理,实现对“根据地”市场的精耕细作,提升品牌的市场占有率与盈利能力。
搭建二层分销体系:战略加盟商与分销商:介绍二层分销体系的构建方法与运作模式,阐述如何在战略加盟商与分销商之间建立紧密的合作关系,实现渠道的深度拓展与市场的全面覆盖。
行业整合之势:发展合资销售公司,纳入共享平台(中台服务矩阵):分析行业整合趋势下的合资销售公司发展模式,探讨如何通过建立合资销售公司,整合各方资源,实现品牌与合作伙伴的互利共赢,并将其纳入共享平台的中台服务矩阵,提升企业的整体运营效率与协同效应。

招生学员对象
1、适应对象
本课程面向业内年销售 GMV3 亿/快速增长的品类头部连锁餐饮企业的核心决策层人员包括企业创始人、联合创始人、总经理、董事、副总裁等。为确保教学质量与学习效果,本次课程招生规模限定为 30 人,申请品牌以审核通过录取为准,额满即止。
2、课程时间与地点
课程将于 2025 年 2 月 27 - 28日( 2 天 1 晚)在深圳举办(具体地点另行通知)。
3、课程价格
23800 元/人,2 人同行价 45200 元,3人同行价59800。
4、报名咨询
发送相关信息(姓名、公司、店数/规模)至电话/微信:13392164760。
-END-

