2022年对于中国预制菜来说,是个重要的里程碑,这个热门赛道、品类名称、产业政策,行业标准,都正式走入大家的视线和各种官方文件,to C端的增长也是和其他消费品比起来格外出众;
同时,今年4月16日中国预制菜产业联盟正式成立,联盟特设研究院,作为全行业全链路的引领式、开放式的服务平台。
历时5个月,9月16日联盟研究院发布《预制菜行业白皮书2022》,意在解答产业和市场以及资本关心的问题,尽早树立可持续发展的方向,防止行业暴热到暴冷。
预制菜行业
白皮书
这本白皮书是中国预制菜产业联盟研究院-恒生发布,结合近2年,近200款的产品品鉴积累,历时5个月的调研、整编、协调及不断地修正,涵盖从产品到产业,从产业到市场,从市场到开发投资建议的全景内容,同时更聚焦和引领地提出美食制造业和新饮食解决方案的新课题和新契机。
聚焦
本白皮书主要从以下角度对产业进行了深度分析
1
预制菜的分类有哪些?目前预制菜的常规分类方法为4R(即食、即热、即烹、即配),本次白皮书创新性的提出了不同的分类方式:
包含预制菜-工业化预制菜-预制菜制造业-美食制造业;方便食品-正餐食品-美食产品;预制下饭下酒菜-家常菜肴-宴会菜肴;鲜烹预制菜-成品预制菜-鲜炖成品菜等多种预制菜定义及分类方式。
2
作为全产业链提升和整合的行业,预制菜的链路到底有哪些重要环节和标准?产业机会和欠缺在哪里?
3
中国预制菜消费者画像;
4
现有预制菜的消费痛点、采购诉求及投资要点;
5
现有预制菜行业先进加工技术等;
6
预制菜行业政策、组织及标准建设现状;
7
美食制造业代表产品及其先进的工艺介绍。
美食制造业是这本白皮书重磅推出的一个行业新定位。用更自动化和标准化、数字化的工业流水线生产好吃的预制菜。这其实是三部曲:美食-美食制造-美食制造业。
美食制造业的起点是美食端口,需要有更多美食餐饮机构和美食创意者提供预制菜的原型产品;之后是美食制造过程,这需要工业化转化和相应的设备生产线定制开发,实现美味高还原度;最后需要一个美食制造业产业集群和全链路对接,实现更高效的运营和仓储配送,以及渠道定位。
美食是有原因和标准的,包括原配料、烹饪方式、口感口味及营养都要类似专业厨师出品;美食制造是有工业设备、工艺生产线技术指标和门槛的,经过多年专业化研发和大量测试,尽量是专品专线;
美食制造业的产品是实惠的,满意度高、复购率高,链路和渠道是集约优化、可控的,甚至是品牌化的,整体水准真正定义一个新产业,甚至是引领整个食用加工农产品产业。
目前市场上的预制菜,大多是中央厨房出品,也有一些是传统肉制品作坊式工厂,当然也有很多是速食方便类及罐头类工业品,选用的原配料和烹饪方式及保鲜标准和美食制造业都不一样。
预制美食
共享美味
看点
本白皮书的
特色看点
1
重磅推出中国预制菜产业联盟榜单,推出《美食欲值榜》、《营养美食榜》、《人气美食榜》、《超值美食榜》、《畅销美食榜》及《十大流行口味榜》。
2
依据食材的分类,推出《预制主食榜单》、《预制肉食榜单》、《预制家常菜肴榜单》和《预制宴会菜肴榜单》,为消费者不同消费需求提供明确的消费指南。
3
首次发布了恒生发布预制菜评价标准体系:包含品质评价标准、品鉴评价标准和品牌评价标准,健康营养认证指数、消费者评价指数、性价指示、产品评级及标准。
4
针对市场上热门菜系:金汤酸菜鱼、风味烤鱼、佛跳墙、梅菜扣肉、花生辣子鸡,建立了《感官评价标准》。
5
对不同菜系的代表预制菜进行了评价认证,闽菜、粤菜、淮扬菜、川渝菜、鲁菜、湘菜、浙菜和京菜等分别做了评价及评级认证。
catalogue
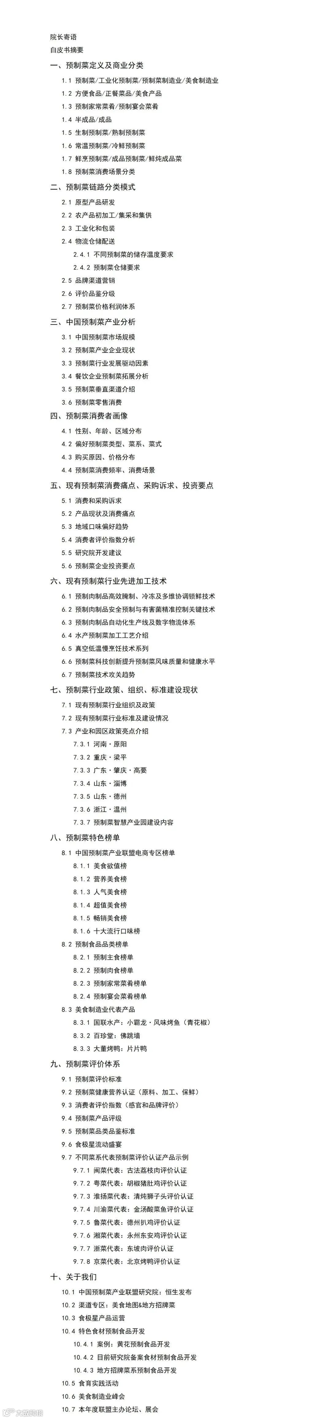
白皮书目录
领取白皮书请扫描下方二维码!
11月6日-8日,餐饮O2O餐饮研学营将带你先走进广州顺德,太二酸菜鱼、怂火锅、陶陶居、客语、文通冰室、湘辣辣、大鸽饭...等知名餐饮品牌,走进公司总部,创始团队面对面揭秘餐饮品牌高流量的核心秘诀。

---往日精彩文章---
专注预制菜产业的《预制菜食材之家》,陆续报道预制菜品牌及上下游企业,欢迎自我推荐或提供线索!
扫码添加小编,加入预制菜交流群
↓↓↓
(加好友请务必备注:公司+职务)
媒体·投资·培训·会展

