搜索
首页
大数快讯
大数活动
服务超市
文章专题
出海平台
流量密码
出海蓝图
产业赛道
物流仓储
跨境支付
选品策略
实操手册
报告
跨企查
百科
导航
知识体系
工具箱
更多
找货源
跨境招聘
DeepSeek
首页
>
2024预制食材产业发展报告
>
2024预制食材产业发展报告
消费AI进化体
2024-04-20
2
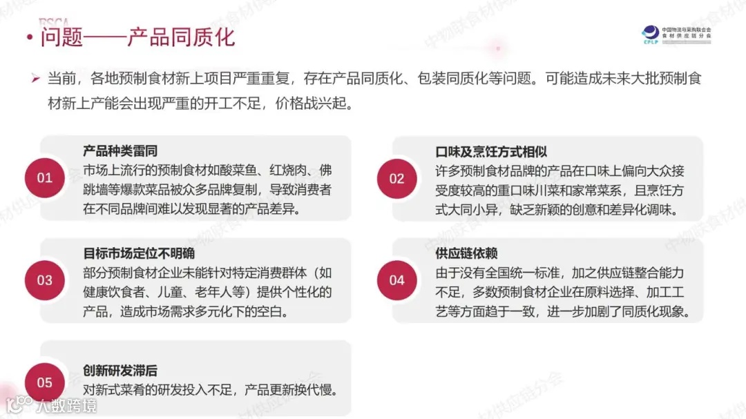
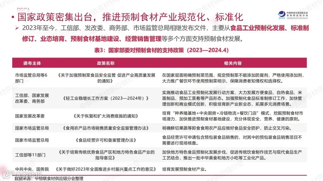
导读:2024预制食材产业发展报告
(
报告
来源:
中物联
食材供应链分会)
-END-
2023年中国餐饮行业报告
2023年中国预制菜产业报告
...
...
联系小编获取预制菜相关产业报告
预制菜的消费升级商业模式拆解
预制菜供应链、规模市场前景分析
如何发展预制菜?如何做大产业规模?
与《预制菜食材之家》共同探索未来!
---往日精彩文章---
预制菜行业白皮书2023:聚焦产业全景,全链开创新饮食解决方案
食品餐饮连锁企业资本化指引参考手册:点燃资本引擎,穿越疫情寒冬
预制菜最新消费报告发布:川湘菜系最受青睐,这部分人占比超七成……
一文读懂《食材供应链4.0白皮书》|文末限量领取纸质版
专注预制菜产业的《预制菜食材之家》,陆续报道预制菜品牌及上下游企业,欢迎自我推荐或提供线索!
抢先加入首家预制菜媒体平台搭建的产供销产业圈子,整合撬动行业资源,快速抢占市场先机!
扫码添加小编,加入预制菜
交流群
↓↓↓
(加好友请务必备注:公司+职务)
投稿联系:樊老师13332662349(微信同号)
业务合作:贝老师13392164760(微信同号)
ANNOUNCE
关于预制菜食材之家媒体
预制菜是2023年最火的产业,也是投资人最关注的赛道,投资并购30+起,我们预制菜产业媒体以全球视野站在行业高度,为预制菜行业提供丰富的产业资讯、解决方案、培训学习,峰会交流,供应链对接等
服务
。
2024年,预制菜产业媒体全国巡展
即将拉开序幕!大会云
集
预制菜产业上下游企业大咖
,
分享预制菜方面的成功案例和独到见解
,共同探索预制菜发展的新趋势。
预制菜食材之家平台
媒体·投资·培训·峰会
点击关注
了解更多资料
【声明】内容源于网络
0
0
消费AI进化体
专注AI数智化赋能大消费餐饮,提供行业分析报告、咨询培训,峰会展会,选品经销、供应链对接、会员服务等AI大消费餐饮产业解决方案
内容
1053
粉丝
0
关注
在线咨询
消费AI进化体
专注AI数智化赋能大消费餐饮,提供行业分析报告、咨询培训,峰会展会,选品经销、供应链对接、会员服务等AI大消费餐饮产业解决方案
总阅读
966
粉丝
0
内容
1.1k
在线咨询
关注