

早在2020年初新冠疫情突然爆发时期,一方面,农产品冷链物流在保障民生、推动复工复产等方面发挥了积极作用,另一方面,又接连爆出了多起冷链食品携带新冠病毒导致疫情反复的事件,疫情的发生给我国农产品冷链物流行业的发展带来了新的契机,也增加了新的难度与挑战。
后疫情时代,由于城乡居民消费能力及水平的持续走高以及生鲜电商市场的爆发式发展,农产品冷链物流的需求逆势而上,发展势头一片向好。
农产品冷链物流的定义
结合国家标准《物流术语》对“冷链”的定义,农产品冷链物流为:果蔬、肉类等农产品在生产、贮藏、运输、销售各个环节中始终处于规定的低温环境下,保持全程温控的物流服务网链体系。
农产品冷链物流基本覆盖了从产地暂存、预冷到中间的冷藏、加工、运输再到销地配送、销售等农产品流通全环节。
受产品特性影响,农产品冷链物流需要综合考虑生产、运输、销售、经济和技术性等各个要素,以确保易腐、生鲜食品在存储、加工、运输以及销售过程中保值增值。
农产品冷链物流具备以下三大特点:
(1)建设成本高、专业性要求高、系统庞大复杂。农产品在生产加工、包装运输、储存销售等环节均需专门的冷藏设施设备,从而导致冷链物流系统比一般常温物流系统的建设要求更高、更复杂,物流建设投资、成本也更高。
(2)组织协调性要求更高。农产品冷链物流涉及到多环节、多主体,功能、分工各不相同,且具有很高的时效性要求,为保证物流服务质量,各环节、主体等必须具有更高的组织协调性。
(3)更加注重物流能耗、产品损耗的控制。由于农产品的特性及冷链物流自身的较高要求,各环节都必须严格保障规定的低温环境,同时需要运用信息技术对全流程进行多方位的监测跟踪,因此对能源消耗、农产品损耗的要求程度也更高。
农产品冷链物流产业概况
01、行业发展现状
近年,我国生鲜农产品流通模式呈现多样化特点,产地直供、农超对接等模式相继出现,但农产品批发市场作为生鲜农产品供应链的重要环节,仍占据主导优势。
目前国内农产品冷链物流市场呈现小而散的现状,分布在各产业链环节,且企业各自为战,区域竞争主要聚集在东部沿海及中部,分布不均。
2020年以来,农产品冷链物流产业代表性企业的投资动向主要包括收购公司拓展业务、投资农产品冷链物流生产基地项目。
02、产业链现状
随着交通物流的发展建设和冷链技术水平的提升,中国生鲜农产品冷链物流行业也随之强大起来,在带动一个农村建设发展的同时也减少了农产品的浪费。
从农产品冷链物流供应链流程来看,其主要分为农产品生产种植、运输途中的冷链仓储服务和终端配送三个大的阶段,这也是农产品冷链物流的上中下游三个阶段。
图:农产品冷链物流产业链

03、市场竞争格局
目前,中国尚没有一家可以面向全球甚至全国的农产品冷链仓储企业,中国90%的冷链企业是区域性的,或者是以运输为主的,这两个特质制约了中国冷链的发展水平,导致行业至今没有出现特大型企业。
国内农产品冷链物流呈现小而散的市场现状,分布在各产业链环节,且企业各自为战,其中供应链型企业最为集中,仓储型和配送型企业相对较少。
但是无论是供应链型企业还是运输型企业,其发展基本上都以独立为主,很少有交流和合作,增加了信息交互成本。
其中,涉及农产品冷链物流的企业包括:顺丰控股、京东物流、中国外运等。
目前,我国农产品冷链物流行业的龙头上市公司是顺丰、京东物流,这两家上市公司在原有主营业务物流的基础上,拓展农产品冷链物流,因其物流体系完整及资金背景强大,目前在冷链物流份额里面占比最高。
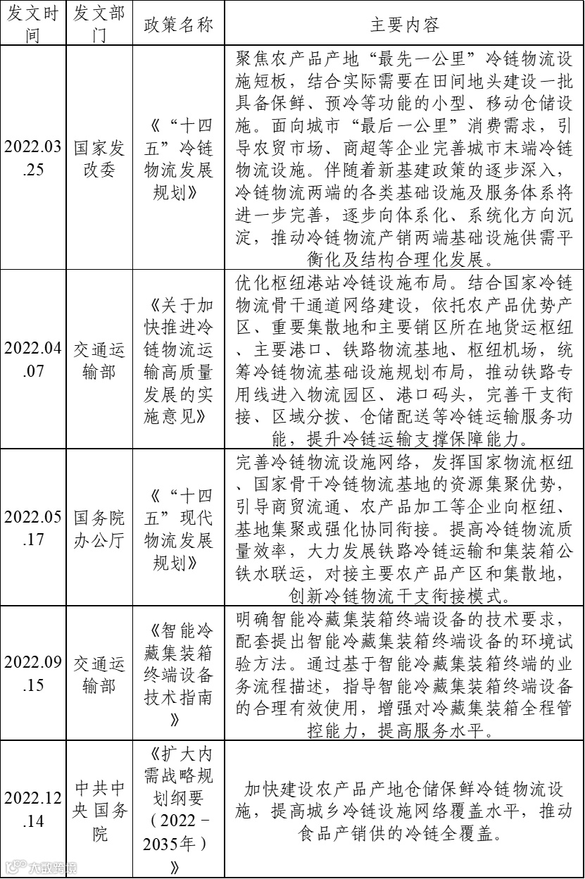
04、农产品冷链相关政策
截止到2022年底,相关部门发布一系列促进冷链物流行业发展的政策法规,主要聚焦在冷链物流设施布局、冷链物流体系建设、促进农产品流通等方面的发展措施,极大地促进国内冷链物流行业的规范、快速发展。
表:国家部委重点政策

农产品冷链物流发展模式
随着国家对农产品流通、冷链物流等的扶持力度逐年增大,农产品冷链物流不再局限于传统的以农产品批发市场为核心的发展模式,第三方物流、平台、租赁、中央厨房等新模式也逐渐兴起,多样化、专业化特征明显。
目前国内农产品冷链物流发展模式基本可以划分为以下七大类型。
(一)批发市场主导型
农产品批发市场是我国农产品流通的主要渠道,以大型批发市场为核心的集农产品收购、储存、配送、批量销售于一体的冷链物流是目前农产品冷链物流的最主要发展模式。

批发市场将农产品冷链物流链条的上下游紧密联系在一起。
一方面,消费者在批发市场上表现出的市场需求被直接反馈给上游的农产品供应商以及相关加工企业,使得批发市场的农产品可以更精准的直接面向最终消费者需求,从而减少库存、降低销售风险。
另一方面,批发市场能够对农产品冷链物流各个环节进行指挥与调度,确保产品以更好的品质销售至买家手中,提高顾客满意度、占领市场份额。
(二)农产品加工企业主导型
以农产品加工企业为核心的农产品冷链物流模式一般依托农产品生产基地,通过对农产品原料进行批量加工与处理,将加工好的产成品通过冷链物流运输途径销往全国各地。
中小型农产品加工企业往往借助既有的批发商或连锁零售商网点完成对农产品的半成品化处理与销售。
而大型农产品加工企业拥有自己的农产品冷链物流配送设施,其经营范围上至原材料供应与收集,下至成品加工与销售,覆盖一个完整的农产品供应链上下游网络体系,逐步形成供销一体化的自营农产品冷链物流网络。
(三)零售企业主导型
连锁零售企业主导的农产品冷链物流模式是指连锁零售企业自建农产品生产基地、加工工厂,或选择与第三方冷链物流企业开展合作,将农产品收集、加工处理后直接运送至自营的连锁销售店。

该模式可以绕过农产品供应链的中间经销商,实现生产者与消费者的即时对接,既保证产品品质与安全,又降低流通成本,形成竞争优势。
城市生鲜农产品配送小批量、多批次、多种类的特点,使得零售企业主导型农产品冷链物流模式要优于批发市场型农产品冷链物流模式,能够更有效利用国内零散化、碎片化的产品资源。
目前越来越多的冷链物流企业已经建立针对连锁超市农产品售卖的大型中转配送中心。
(四)第三方物流型
第三方冷链物流服务企业(3PL)以合同为约束、以联盟为基础,提供专业化、个性化、信息化的冷链物流代理服务,委托企业可通过信息系统完成对冷链物流企业服务过程的全程监督。

第三方冷链物流企业一般提供专业冷链物流代理与信息咨询两种服务。前者可依托物流企业自有的配送中心、冷藏车等冷链物流设施、设备,与农产品冷链物流各环节相互对接协调;后者可提供农产品冷链物流问题诊断与信息咨询服务,制定全面、专业的农产品冷链物流运作与解决方案。
该模式下,农产品生产、加工企业通过将农产品冷链运输、存储、配送以及信息服务等外包给专业的第三方物流服务商,弥补自身冷链物流软硬件基础设施不足、管理技术水平不够等缺陷,从而能够更好的集中资源专攻其主营业务,实现降本增效。
(五)平台型
近年来国内出现了众多以电子商务和公共混合云为依托,整合冷链物流行业资源的冷链物流信息服务平台,促进形成平台型农产品冷链物流发展模式。

农产品冷链物流信息服务平台的服务范围通常可面向全国,提供农产品供需匹配、交易撮合、冷链物流车货仓服务、供应链金融、行情指数发布等服务。
从顾客下单到承运方调度、转运、配送,农产品冷链物流服务平台可通过整合各节点资源,优化交易方式、创新商业模式,高效连接农产品供应链上下游各环节,并实现多方协作、全流程可视化等。
该模式可很好解决农产品冷链物流环节信息不对称和诚信缺失两大瓶颈难题,通过提供一站式、个性化、全方位的物流服务,引领农产品冷链物流行业智慧化发展。
(六)租赁型
在市场需求推动下,我国对专业化的物流服务软件系统以及冷库等硬件设施设备需求越来越大,因而从事农产品冷链物流专业租赁服务的公司逐渐出现,租赁型农产品冷链物流模式也应运而生。

一方面,以物流服务、信息咨询、金融交易、客户管理等为主要服务功能的农产品冷链软件系统需求较大;另一方面,从事冷库、冷藏车等农产品冷链硬件设施设备租赁业务的企业规模不断壮大。
农产品冷链物流软硬件租赁服务商与第三方专业物流企业积极结盟,开展农产品冷链物流业务对接与合作,整合生产商自有冷链资源、社会资源和自身资源,已逐步建立起现代化的农产品冷链物流管理和运作体系。
(七)中央厨房型
“中央厨房”是指统一采购、统一配送和标准化生产制作食材的集成式厨房模式。功能涵盖集中采购原料、工序专业化、检验检测、冷冻储藏、供应链信息处理、统一包装、统一配送等各方面,以集约化、规模化、标准化的方式实现降低成本、提升效益。

在我国不断提高产业标准的大背景下,“中央厨房+冷链物流运输网络”的模式逐渐成为现代餐饮行业发展的新趋势。
规模化的中央厨房通过一致化采购、生产、配送等进行产业链细分并获得集聚效益,并联合农产品上下游优质供应商、渠道商以及冷链物流企业,打造以中央厨房为核心的精益化农产品供应链管理体系,既保证产品品质安全,又实现成本的降低。
综上所述,国内既有的7大类农产品冷链物流发展模式各有特点。

农产品冷链物流存在的主要问题
01、供需存在较大缺口
据统计,目前我国蔬果产地低温处理率约为10%,冷藏运输率约为35%,仍有相当部分未采用冷链物流,每年流通损失的蔬果超2亿t,流通损耗高达15%—25%,远高于发达国家5%的损耗水平。
据国际冷藏仓库协会(IARW)统计,2018年美国人均冷库容积约0.49m3,日本0.32m3,而中国仅为0.13m3,为美国的1/4、日本的1/3。冷链设施规模与发达国家存在巨大差距。
我国冷链专用运输车辆数量仅占货运汽车总量的1%,远低于欧美发达国家,根据中物链冷链委统计,我国农产品冷链物流需求已近27亿t,冷库吨位约7000万t,存在一定缺口。

02、设施装备技术总体较低
目前,纳米技术、生物化学等前沿科技在农产品冷链物流中的研发应用虽有进展,但仍处在初级阶段,国内相关新技术、新材料、新工艺的推广范围与应用水平还较低。
在我国现有农产品冷链物流设施中,传统冷库占有相当比重,占比接近9成。而相对先进的气调库数量较少,库容仅占全部冷库容量的5%左右。
不少传统冷库由于建设年代较为久远,设施装备已经陈旧老化、功能相对单一、使用效果欠佳,难以满足当前实际应用要求。
在运输流通中,蔬菜等产品大多采用泡沫箱填充冰袋、冰瓶等方式进行保鲜处理。
03、技术采用与维护成本较高
是否采用冷链技术取决于采用后的潜在收益与成本情况,我国农业以小农生产为主,规模小、实力弱,单独采用冷链物流存在规模不经济,传统冷库工作环境较差,需要人工劳作、操作和管理,人工成本较高,尽管采用自动化设备可以有效降低人工投入,但相关设备投入与维护也需要一定支出。
一般而言,农产品采用冷链物流成本比一般流通成本要高出40%-60%。
未来展望
(一)农产品进口物流需求仍有较大增长空间
从成本端分析,农产品的种植成本包括人工成本、土地成本以及物质与服务费用,其中农产品生产的人力及土地成本是影响我国农产品价格的主要因素,目前我国农产品种植成本整体偏高。
以玉米为例,2015-2020年,我国每亩玉米种植成本比美国高出约40%,主要系我国每亩玉米所需人工、土地成本均高于美国。基于我国较高的粮食生产成本,国内农产品价格高于进口价。
近年小麦、玉米在郑州商品交易所、大连商品交易所与美国芝加哥商品交易所的月期货价看,国内小麦、玉米价格远超美国。
因此,我国对于农产品进口的物流需求未来仍将持续增长,农产品物流行业仍有较大发展前景。
(二)国内多元化的农产品需求,决定了农产品物流行业有较为广阔的发展前景
目前我国农产品下游的需求呈现多元化态势。以粮食品类为例,我国粮食除满足国民口粮需求外,多用于饲料加工、工业加工等。
饲料用粮方面,根据中国统计年鉴显示,随着我国居民收入和消费水平逐渐提高,居民对营养和健康的追求逐渐增强,人均主要食品消费量增加。
同时居民的主要食品消费结构也在逐渐改变,我国居民人均对于肉蛋奶水产等动物蛋白的消费量不断增长,推动我国养殖业规模化发展,进而带来我国饲料用粮及相应物流需求上涨。
此外,饲料用粮原产地与饲料加工业地域分布不均的格局也将进一步提升饲料用粮的物流需求。
工业用粮方面,随着我国不断促进农产品精深加工的高质量发展,工业生产中所需原料,如玉米、小麦等粮食的需求呈现持续刚性增长态势;加之我国粮食产销地分布不均,进一步推动其物流市场的发展。
综上,我国农产品需求多元化且需求量持续上升,决定了其细分物流行业未来仍有较为广阔的发展前景。
(三)农产品物流行业将向服务综合化、个性化,管理信息化方向发展
农产品第三方专业物流行业发展趋势与现代物流行业基本相同,重点体现在物流服务综合化、定制化,物流管理信息化等,强调降本提质增效,具体农产品物流行业发展趋势表现为:
物流服务综合化:区别于以往粗放式管理、单一性服务的传统物流,现代农产品物流可以为农业生产流通企业提供更为全面、综合化、多样化的物流服务,并在管理运作过程中借助现代化的管理手段和技术,在物流全过程以及各个环节的管理中实现增值。
综合化服务促使农产品物流企业升级为综合物流解决方案提供商,从而提高物流企业的管理高度、服务质量,进而促进整体物流行业健康、良性的发展。
同时,随着社会经济分工不断细化,独立于生产流通企业的农产品专业第三方物流企业应运而生,专业化成为一种行业趋势。专业第三方物流企业具备综合成本低、灵活性高等比较优势而受到客户的青睐。
物流服务个性化:目前,我国物流行业已经从快速增长阶段走向竞争加剧的阶段,同时下游农业产业链在不断升级转型,二者都对农产品物流企业在为客户提供定制化、个性化服务的方面提出了更高的要求。
一方面,农产品物流企业需根据下游产业链不同农产品的品类属性、农产品种植地域分布特点、客户的特殊需求等为客户提供定制化、个性化的服务方案,并按照方案提供相应服务;
另一方面,农产品物流企业根据行业或客户的特殊需求,也需对产业链进行延伸,衍生出更多个性化的产业链服务。
只有为客户量身定制相应的综合物流方案、为客户提供高质高效低成本的个性化物流综合服务,方能在现代物流竞争加剧的行业中占据一定的市场地位。
物流管理信息化:现代信息技术应用将有效提高农产品物流管理水平。在“互联网+”的思想指导下,移动互联网、物联网、大数据等信息技术在农产品物流行业领域的应用更加广泛,更多信息化产品应用于物流的各个环节,从而打通不同物流环节、不同地区、不同管理机构的信息壁垒,增强对物流各环节货物、货权的安全管控,使得农产品物流整个产业链的管理实现扁平化、协同化、智能化和网络化。

