

本文转载自微信公众号"中商产业研究院"(ID:askcireport)
一、天然气发电行业发展概述
天然气发电指利用天然气产生电力。燃烧天然气把水变成蒸汽,再用蒸汽推动汽轮机带动发电机运转而发电,属于一般的火力发电,其效率较低。天然气联合循环发电则是将天然气燃烧时产生的高温烟气,推动燃气轮机,进行一级发电,然后再利用燃气轮机排出的高温烟气加热水,产生蒸汽推动汽轮机,进行二级发电。这就是联合循环发电,效率较高。
我国天然气开发利用起步较晚,目前,我国一次能源发电中,煤电占主要份额,而燃气发电仅占2-3个百分点,与全球燃气发电占一次能源发电的比例有很大差距。
天然气在电力生产中的利用起步较晚,而且在20世纪90年代前,工业发达国家如美国和欧洲共同体一直把天然气视为珍贵能源,限制天然气用于发电,因此天然气在发电业中的比例并不大。随着天然气可采储量快速增长,来源可靠,这些国家纷纷解除限制天然气发电的禁令,特别是联合循环发电和热电联产技术的进步,既给公用事业公司提供大型天然气发电设备,又给分散式发电系统提供高效、紧凑、规模广泛和环境相容好的发电技术与设备。预计世界电力生产中天然气的消费量将逐年上升。
目前,我国已开始利用西气东输、广东进口LNG,涩北气田、东海西湖气田、渤海气田、四川气田和陕北天然气等,计划建设一批大型燃机联合循环发电项目。据预测,到2020年我国天然气发电量将增至2850亿千瓦时,将占发电总量的6.7%,用气量580亿立方米,约占我国天然气总量的37.5%。
二、中国天然气发电行业发展分析
截至2015年底,我国天然气发电装机容量已达6637万千瓦,同比增长16.50%。

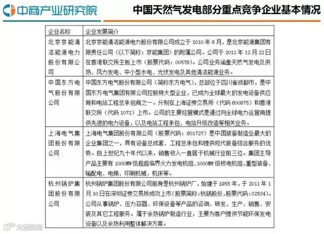
三、中国天然气发电竞争企业分析

四、中国天然气发电行业发展前景
未来几年,国家将加大天然气发电基础设施的建设。预计到2021年,我国天然气发电装机容量将达到15309万千瓦。


更多一手资讯,可以关注“商业计划书”微信公众号:askplan。
中商商业计划书(syjhs.askci.com)咨询团队具有丰富的行业研究、商业模式梳理及投融资规划经验,每年接触上百案例,涉及各个行业,主要为客户提供广泛用于融资、合作和上市的商业计划书等。同时我们与知名的投资机构、券商、律师事务所、会计师事务所均有良好的合作关系,后期可以为您引进资金、进行融资或并购方案设计,提供资金方或资源合作方,提供新三板上市辅导等服务。


