

本文转载自微信公众号"中商产业研究院"(ID:askcireport)
一、精密铸造相关概述
精密铸造是用精密的造型方法获得精确铸件工艺的总称。精密铸造件是用精密铸造方法获得的金属成型物件,即把冶炼好的液态金属,用浇注、压射、吸入或其它浇铸方法注入预先准备好的铸型中,冷却后经等,所得到的具有一定形状、尺寸和性能的物件。
精密铸造包括:熔模铸造、陶瓷型铸造、金属型铸造、压力铸造、消失模铸造。其中较为常用的是熔模铸造,也称失蜡铸造:选用适宜的熔模材料制造熔模;在熔模上重复沾耐火涂料与撒耐火砂工序,硬化型壳及干燥;再将内部的熔模溶化掉,获得型腔;焙烧型壳以获得足够的强度,及烧掉残余的熔模材料;浇注所需要的金属材料;凝固冷却,脱壳后清砂,从而获得高精度的成品。根据产品需要或进行热处理与冷加工和表面处理。
二、中国精密铸造件产销情况
近几年,我国精密铸造件行业的项目不断增加,生产能力不断提高,2015年,我国精密铸造件产量突破220万吨。

近几年,我国精密铸造件行业下游需求领域不断扩大,对精密铸造件的需求量呈不断增长的态势,2015年,我国精密铸造件行业市场规模超过1100亿元。

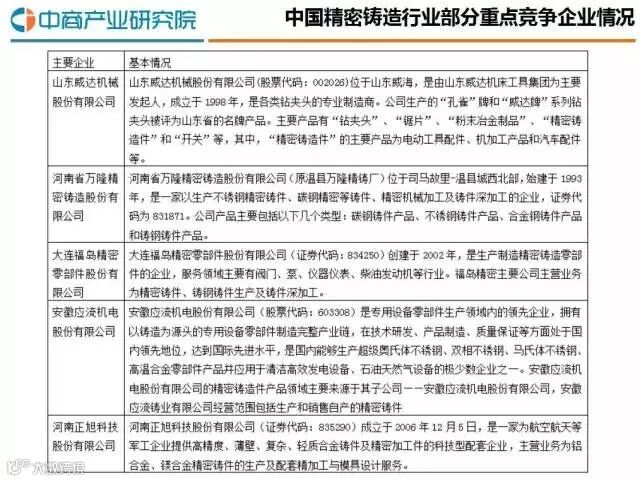
三、中国精密铸造行业部分重点企业

四、中国精密铸造件发展前景
随着我国精密铸造件行业产业链的不断完善,技术水平的不断提高,下游需求领域对精密铸造件的需求不断增加,可见,未来几年,我国精密铸造件的产量将继续呈稳定增长态势。预计到2021年,我国精密铸造件产量将接近460万吨。

中国经济的高速发展使得国内的精铸市场日益扩大,如汽车产业的高速发展带动汽车用精铸产品产量与品牌的快速提升,房屋建筑业的发展使得建筑五金需求量激增,在华投资企业直接从本地区采购零件,原国际市场订单变为国内市场订单等。下游需求领域对精密铸造件的需求只增不减。可见,未来几年,我国精密铸造件行业市场规模将继续呈稳定增长态势。预计到2021年,我国精密铸造件行业市场规模有望接近2850亿元。


更多一手资讯,可以关注“商业计划书”微信公众号:askplan。
中商商业计划书(syjhs.askci.com)咨询团队具有丰富的行业研究、商业模式梳理及投融资规划经验,每年接触上百案例,涉及各个行业,主要为客户提供广泛用于融资、合作和上市的商业计划书等。同时我们与知名的投资机构、券商、律师事务所、会计师事务所均有良好的合作关系,后期可以为您引进资金、进行融资或并购方案设计,提供资金方或资源合作方,提供新三板上市辅导等服务。


