

一、尼龙扎带行业概述
尼龙扎带,顾名思义为捆扎东西的带子,尼龙扎带也称为:扎带、扎线、束线带、扎线带。
根据不同功能,如配线器材行业按日成划分为:自锁式扎带、标牌扎带、活扣扎带、防拆(铅封)扎带、固定头扎带、标签扎带、插销扎带、飞机头扎带、珠孔扎带、鱼骨扎带、耐候扎带等
根据客户的需求将尼龙扎带产品分为通用类扎带和特殊类扎带;通用类扎带包括自锁式扎带、可松式扎带;通用扎带以外的其他扎带都可以称为特殊类扎带。

二、中国尼龙扎带市场供给分析
据统计,2015年尼龙扎带生产企业工业总产值总体比2014年明显下滑,订单减少,5/6月份就已进入淡季,企业利润下降,其中较大规模企业影响较小,中小型企业受到的冲击尤为明显。下半年10月以来,企业订单又有所增加,但行业内工业总产值仍然比去年低。这就充分需要行业抗风险能力不断提高,在实现行业平稳发展的情况下,调整产品结构促进行业健康发展。
近年来,我国尼龙扎带行业生产能力不断提高,2015年,我国尼龙扎带产量为9.6万吨。

三、中国尼龙扎带市场需求分析
近几年来,随着中国经济的快速发展,人均消费水平的增加,塑料制品工业也在迅速发展。尼龙扎带行业作为塑料行业中发展潜力较大的子类行业,市场对于尼龙扎带的需求以及生产量都得到了很大的提升。尼龙扎带行业使用量采购量在国内以华南地区为最大。尼龙扎带销售有单一的销售批发商(不是太多),主要以挂靠五金机电、服装机械、园林包装、文体装饰等行业市场。
近几年,下游需求不断扩大,我国尼龙捆扎带行业市场规模呈不断上升增长态势。2015年,我国尼龙捆扎带行业市场规模为32.6亿元。

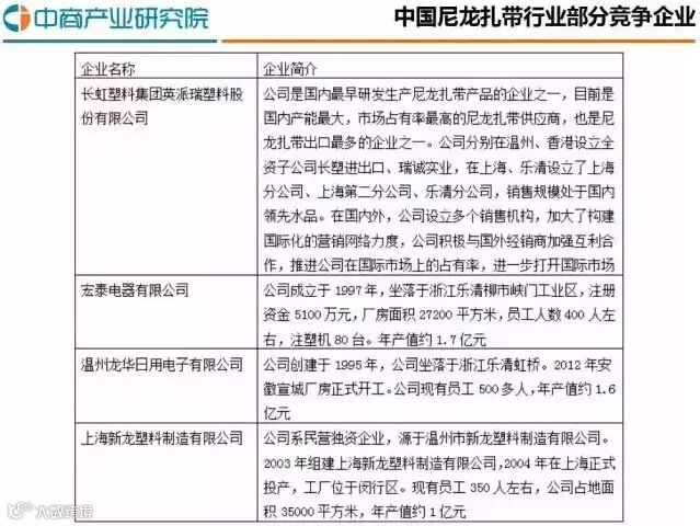
四、尼龙扎带行业竞争企业分析
尼龙扎带的生产厂家公司企业主要集中在江浙一带为最多,尤其以浙江为重,浙江以长虹塑料有限公司为中国最大规模特大型制造基地群,中国内地最早的中国驰名商标品牌尼龙扎带的缔造者。

五、中国尼龙扎带市场前景分析
中商产业研究院发布的《中国尼龙扎带市场深度调研与投资机会研究报告》指出,尼龙扎带行业的下游行业需求将继续保持旺盛。因此,预计国内产品的需求量将保持平稳增长。产品消费理念符合社会发展趋势。随着社会化大生产的发展以及人民生活水平的提高,对于涉及日常生活的捆扎带的美观、环保和效率,消费者提出了更高的要求。可见,未来几年,尼龙扎带的市场普及率将日趋提高,预计到2021年,我国尼龙扎带市场规模将有望突破50亿元,市场前景较为乐观。

本文转载自微信公众号"中商产业研究院"(ID:askcireport)

更多一手资讯,可以关注“商业计划书”微信公众号:askplan。
中商商业计划书(syjhs.askci.com)咨询团队具有丰富的行业研究、商业模式梳理及投融资规划经验,每年接触上百案例,涉及各个行业,主要为客户提供广泛用于融资、合作和上市的商业计划书等。同时我们与知名的投资机构、券商、律师事务所、会计师事务所均有良好的合作关系,后期可以为您引进资金、进行融资或并购方案设计,提供资金方或资源合作方,提供新三板上市辅导等服务。


