医药行业是我国国民经济的重要组成部分,在整个消费市场中有着举足轻重的地位。2018年,中国医药行业步入新的发展阶段。2018年,我国规模以上医药制造业企业数量达到7581家,实现销售收入达到2.16万亿元,同比增长12.4%。在中药注射剂、辅助用药、抗生素等品种的驱动下,我国医药行业经过近10年的快速增长,当前国内医药行业增速逐步开始显现出下滑趋势。但在大健康的推动下,我国医药制造固定资产投资维稳。
据不完全统计,2018年1月1日至2018年6月29日,在医药健康上市公司中,共发生140起并购事件,总金额近660亿元,涉及生物药企、医疗服务机构、零售药店等各个领域。我国医药行业并购现象频繁出现,医药行业重组愈发激烈,与我国医药行业不断发展密切相关,优胜劣汰也成为必然趋势。2018年,我国医药工业总产值达到32122亿元,同比增长5.6%。

数据来源:中商产业研究院整理
一
中医药市场分析
中成药是在中医理论的指导下,以中药饮片为原材料,按照一定的方剂和精制工艺加工而成的可以直接使用的制剂。随着居民消费水平的提高,越来越多的人开始关注养生保健,各类中成药需求在不断增大。根据商务部发布的数据,近年来中国药品流通行业中成药类销售总额逐年增长。

数据来源:中商产业研究院整理
中药饮片是中药注射剂的最佳替代品之一。对中药注射剂的限制称为中药饮片行业的又一大利好。2018年,我国中药饮片加工制造业营业收入为2395亿元,利润总额为165亿元。
中药饮片行业作为传统中药产业三大支柱产业之一,成为医药工业里近十年增长最快的子行业。受益于国家对中医药产业的重视,中药饮片在医疗改革大潮中迎来利好。预计2020年中医饮片市场规模将有望达3920亿元。2018年我国药材及饮片出口额为10.31亿美元,同比下降9.49%。2018年我国药材及饮片进口额为2.85亿美元,同比增长9.16%。

数据来源:中商产业研究院整理
在过去7年间,我国中医药大健康产业的市场规模持续上升,保持两位数的高速增长。根据国务院新闻办发布的《中国的中医药》白皮书,至2020年,我国中医药大健康产业将突破3万亿,年均复合增长率将保持在20%。可见,未来我国中药行业具有强大的潜在发展空间。
二
中医药开发区现状
为了更全面的了解我国中医药行业发展现状,中商产业研究院梳理出国内中医药开发区7个。据统计,中医药开发区主要集中在中部地区,包括湖北省、河南省、湖南省、安徽省、江西省均有布局。此外,甘肃省也有一个中医药开发区。
按开发区数量来看,拥有中医药开发区数量最多的省市为湖北省,开发区数量为2个,上述其他省市均为1个。

数据来源:中商产业研究院整理
从面积来看,共3个省市的中医药开发区总面积在1000公顷以上。其中,安徽省中医药开发区总面积排名全国第一,达1682.12公顷。甘肃省中医药开发区总面积排名第二,为1681.43公顷;河南省排名第三,中医药开发区总面积为1243.63公顷。
整体来看,分省市中医药开发区面积依次为安徽省、甘肃省、河南省、湖北省、江西省、湖南省。

数据来源:中商产业研究院整理
具体来看,位于安徽省的安徽谯城经济开发区面积最大,达1682.12公顷,主导产业包括中医药、机械电子、农副产品加工。其次为甘肃省的甘肃陇西经济开发区、河南省的淅川县产业集聚区、湖北省的湖北蕲春李时珍医药工业园区以及江西省的江西南城工业园区,以上开发区面积排名全国前五。

数据来源:中商产业研究院整理
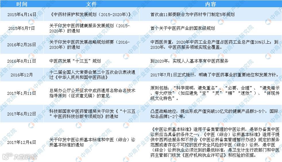
附:医药行业中医药主要政策一览:


数据来源:中商产业研究院整理
【招商情报库】专注于资本时代招商引资,力求打造更便捷更高效的招商引资平台,为广大的招商人员、企业和投资人提供服务及最新最实用的招商引资信息。


