大数跨境

【投资湖南】2025年湖南省重点产业投资全景分析(附产业现状、产业布局、重点园区分布等)

【投资湖南】2025年湖南省重点产业投资全景分析(附产业现状、产业布局、重点园区分布等) 招商资源库
2026-01-09
0
导读:湖南是中国中部的重要交通枢纽和经济中心,被称为“中国的心脏地带”。湖南是制造业、科技发展和农业的重要地区,在

湖南是中国中部的重要交通枢纽和经济中心,被称为“中国的心脏地带”。湖南是制造业、科技发展和农业的重要地区,在国内外贸易中扮演着重要角色。

01

湖南省概况

资料来源:中商产业研究院整理

从经济发展情况来看,2024年,湖南省全年地区生产总值53231.0亿元,比上年增长4.8%。其中,第一产业增加值4899.7亿元,增长3.0%;第二产业增加值19534.6亿元,增长5.7%;第三产业增加值28796.7亿元,增长4.5%。人均地区生产总值81225元,增长5.3%。

数据来源:中商产业研究院整理

三次产业结构为9.2:36.7:54.1。工业增加值比上年增长6.6%,占地区生产总值的比重为29.3%;高新技术产业增加值增长6.3%,占地区生产总值的比重为16.2%。第一、二、三产业增加值对经济增长的贡献率分别为6.4%、44.0%和49.6%。其中,工业对经济增长的贡献率为41.5%,生产性服务业对经济增长的贡献率为25.9%。

数据来源:中商产业研究院整理

全年规模以上工业统计的主要产品产量中,大米1154.0万吨,比上年下降10.5%;饲料1861.3万吨,增长0.9%;原油加工量875.5万吨,下降3.1%;水泥7252.7万吨,下降11.9%;钢材3066.8万吨,下降0.7%;十种有色金属219.5万吨,下降8.2%;混凝土机械3.1万台,下降3.8%;汽车124.4万辆,增长30.4%;发电量1900.1亿千瓦时,增长5.7%。

资料来源:中商产业研究院整理


02

湖南省重点产业布局

1.重点产业现状

湖南紧紧围绕国家重大战略部署,深入实施创新驱动发展战略,不断优化产业结构,加快推动经济高质量发展。《关于加快建设现代化产业体系的指导意见》提出,改造提升4大传统产业,巩固延伸4大优势产业,培育壮大4大新兴产业,前瞻布局4大未来产业,着力构建湖南现代化产业体系的“四梁八柱”。

资料来源:中商产业研究院整理

湖南聚焦“4x4”现代化产业体系建设,实施重点产业倍增计划和产业培塑行动,13条重点产业链成为培育和发展新质生产力的重要增长点。工程机械、磁浮交通、新一代信息技术规模以上企业利润总额分别增长30.3%、23.5%、37.3%,绿色智能计算产业产值增长19%,新能源汽车产量突破95万辆,研发经费投入达1283.9亿元,研发投入强度提升至2.57%,居中部第二。

湖南坚持链主、链长、链生态“三链”齐抓,建立产业链双周调度机制,及时协调解决产业发展中的痛点难点问题,有力推动重点产业发展壮大,促进产业聚链成群。目前,湖南已有5个产业集群入选国家先进制造业集群,15个产业集群入选国家中小企业特色产业集群,数量均居全国前列。

资料来源:中商产业研究院整理

2.重点产业分布

《湖南省现代化产业体系建设实施方案》提出,要充分发挥长株潭核心引领作用,大力提升省域副中心支撑能力,持续增强市州间产业联动,构建“一核引领、两翼支撑、多点协同”的现代化产业体系新格局。

资料来源:中商产业研究院整理

3.重点产业规划

《湖南省现代化产业体系建设实施方案》提出,到2027年,全省现代化产业体系建设取得重要进展,传统产业更具活力,优势产业不断壮大,新兴产业迅速成长,未来产业初见成效,湖南在国家现代化产业体系布局中的地位和作用更加凸显。

(1)改造提升传统产业

围绕现代石化、绿色矿业、食品加工、轻工纺织等传统产业,加快技术改造和设备更新,推广先进适用技术,促进流程智能化、工艺现代化、产品高端化,实现扩能提质升级。

资料来源:中商产业研究院整理

(2)巩固延伸优势产业

围绕工程机械、轨道交通、现代农业、文化旅游等优势产业,进一步发挥湖湘特色优势,推进延链补链强链,强化产业链上下游配套,打造彰显湖南特色优势的国内外一流产业集群。

资料来源:中商产业研究院整理

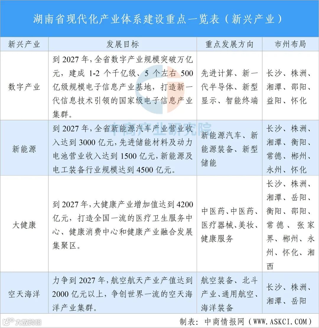
(3)培育壮大新兴产业

围绕数字产业、新能源、大健康、空天海洋等重点领域,加快推动新兴产业融合化集群化发展,提升产业链供应链韧性和安全水平,打造一批根植湖南、市场竞争力凸显的新兴产业集群。

资料来源:中商产业研究院整理

(4)前瞻布局未来产业

围绕人工智能、生命工程、量子科技、前沿材料等未来产业领域,加强基础科学研究,着力突破关键技术,适度推进产业化布局,抢占新一轮科技革命和产业变革制高点,构建现代化产业体系未来竞争新优势。

资料来源:中商产业研究院整理

4.重点企业列表

2024年,三湘民营企业百强榜的入围门槛首次突破30亿元,达到36.11亿元,比上一年的27.75亿元提高了30.13%。百强企业的营业收入总额为12464.62亿元,较上年增加1438.5亿元,增长13.05%;资产总额为13323.79亿元,较上年增加2018.44亿元,增长17.85%。三一集团有限公司以1195.56亿元的营业收入位列榜首,成为榜单中唯一一家营业收入过千亿的企业。长沙市比亚迪汽车有限公司和大汉控股集团有限公司分别以营业收入904.57亿元、638.51亿元居第二、三位。从地区分布来看,长株潭地区入围企业最多,达到65家,洞庭湖地区14家,大湘南地区12家,大湘西地区9家。长沙市入围企业最多,有57家,营业收入总额、资产总额和税后净利润总额均居市州首位。

资料来源:中商产业研究院整理


03

湖南省重点园区分布

2024年,湖南省省级及以上产业园区工业增加值增长9.5%,占规模以上工业的比重为71.0%。截至目前,湖南省省级及以上产业园区共137家,形成了工程机械、电子信息及新材料、石油化工、汽车及零部件、铅锌硬质合金及深加工等优势产业集群。

资料来源:中商产业研究院整理


04

湖南省投资保障

湖南省为推动产业投资高质量发展,构建了多维度、全链条的保障体系,涵盖政策支持、要素供给、营商环境优化等多个方面,为企业投资兴业提供坚实支撑。

资料来源:中商产业研究院整理


完整报告及报告内详细数据可点击底部阅读原文下载。


以上信息仅供参考,如有遗漏与不足,欢迎指正!









中商产业研究院

中商产业研究院创立于2002年,是一家立足深圳、服务全国的新型产业智库。二十多年来,中商始终秉承“湾区基因、全球视野”的发展理念,以“数据+平台”为核心驱动力,依托“资本+资源+项目”的多维联动,致力于为客户提供高价值的产业咨询解决方案,助力产业升级与高质量发展。


【声明】内容源于网络
0
0
招商资源库
政府产业项目招商、产业园区项目招商、产业招商情报尽在招商资源库。
内容 1264
粉丝 0
招商资源库 政府产业项目招商、产业园区项目招商、产业招商情报尽在招商资源库。
总阅读1
粉丝0
内容1.3k