

本文转载自微信公众号"中商产业研究院"(ID:askcireport)
一、保险行业相关概述
保险是指投保人根据合同约定,向保险人支付保险费,保险人对于合同约定的可能发生的事故因其发生所造成的财产损失承担赔偿保险金责任,或者被保险人死亡、伤残、疾病或者达到合同约定的年龄、期限等条件时承担给付保险金责任的商业保险行为。
从经济角度看,保险是分摊意外事故损失的一种财务安排;从法律角度看,保险是一种合同行为,是一方同意补偿另一方损失的一种合同安排;从社会角度看,保险是社会经济保障制度的重要组成部分,是社会生产和社会生活“精巧的稳定器”;从风险管理角度看,保险是风险管理的一种方法。
随着保险市场竞争越来越激烈,各家公司纷纷在产品、营销渠道和服务模式上推陈出新。从中国保险市场情况分析,保费收入主要集中在为数不多的几家大公司,基本是20%的保险公司占据80%以上的市场份额,中国人民保险公司、中国人寿保险公司、中国平安保险公司、中国太平洋保险公司四大保险公司已经占有目前中国保险市场份额的96%;而其中国有独资的人保、中国人寿则几乎占去保险市场份额的70%;中国保险市场初步形成了竞争的格局。未来三至五年,更多的国外大公司将进入中国,与中资公司同场较量,与中国争夺市场份额。近年来,我国保险业发展迅速,但我国保险密度和保险深度仍远低于世界平均水平。
二、国际保险发展现状分析
根据统计,2013年全球保险业实际保费收入增长由2012年的2.5%放缓至1.4%,达到46410亿美元。其中全球寿险保费仅增长0.7%,达到26080亿美元,较2012年2.3%的增速有所下滑,主要受美国市场保费急剧下跌7.7%影响。全球非寿险保费增长由一年前的2.7%放缓至2.3%,总保费为20330亿美元。分市场看,发达市场(美、日、英、法、德、意、韩)2013年保费收入38530亿美元,比上年增长0.3%,占比83%。新兴市场2013年保费收入7880亿美元,比上年增长7.4%,占比17%。
2014年全球保险业增长势头显著增强。在经历了前一年的停滞后,直接保费总收入增长3.7%,达到47780亿美元。寿险业务重拾正增长,在2013年下降1.8%后,2014年保费增速达4.3%,而非寿险保费增速从2.7%升至2.9%。2014年,发达市场的寿险保费增长率为3.8%。自2010年以来,其寿险保费增长呈扩张与回落相交替的波动模式。
从过往中长期来看,1980年-2008年,受全球经济扩张及资本市场快速发展的影响,保险市场经历了一段长期较快发展时期。2008年金融危机至今,受全球宏观经济基本面制约,保险市场进入了缓慢发展阶段,主要体现在全球宏观经济不景气导致保险业核心保费收入增长长期低迷,金融危机以来的低利率水平也严重削弱了保险公司的核心盈利能力。2013年以来,发达经济体经济呈现微弱复苏迹象,利率水平也呈现上浮趋势,但利好因素提振有限,且对保险公司的收入和收益的支持要到数年之后才会体现出来,所以中长期来看,全球保险业将呈现缓慢增长趋势。
三、中国保险市场规模分析
2015年,中国保险行业实现原保费收入24282.52亿元,同比增长20%;原保险赔付支出8674.14亿元,同比增长20.2%。2015年,中国保险行业产险业务原保险保费收入7994.97亿元,占保险收入比重为32.92%;寿险业务原保险保费收入13241.52亿元,占保险收入比重为54.53%;健康险业务原保险保费收入2410.47亿元,占保险收入比重为9.93%;意外险业务原保险保费收入635.56亿元,占保险收入比重为2.62%。

2015年,我国保险业赔款和给付支出8674.14亿元,同比增长20.20%。其中,产险业务赔款4194.17亿元,同比增长10.72%;寿险业务给付3565.17亿元,同比增长30.67%;健康险业务赔款和给付762.97亿元,同比增长33.58%;意外险业务赔款151.84亿元,同比增长18.24%。
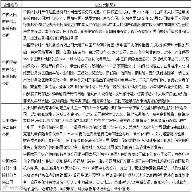
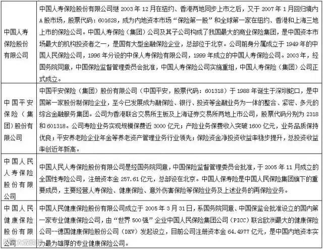
四、中国保险行业部分竞争企业分析


五、保险行业市场前景分析
“十三五”期间,中国保险业增长模式的更新升级显得尤为重要。利用过去30年的数据研究表明,发达国家的保险业增长主要依靠经济要素拉动,而中国等新兴发展中国家的保险业增长则主要依靠制度要素的推动。随着一国经济的发展,制度要素对保险业增长的贡献度将逐渐降低。在经历了一段时期的保险业起飞之后,“十三五”期间,我国保险业的增长将逐渐显现由依靠“制度推动和经济拉动”转向主要依靠“经济拉动”的趋势。中商产业研究院预测,到2021年,我国保险业保费收入规模将达到5.98万亿元。


更多一手资讯,可以关注“商业计划书”微信公众号:askplan。
中商商业计划书(syjhs.askci.com)咨询团队具有丰富的行业研究、商业模式梳理及投融资规划经验,每年接触上百案例,涉及各个行业,主要为客户提供广泛用于融资、合作和上市的商业计划书等。同时我们与知名的投资机构、券商、律师事务所、会计师事务所均有良好的合作关系,后期可以为您引进资金、进行融资或并购方案设计,提供资金方或资源合作方,提供新三板上市辅导等服务。


