

一、城市供热行业相关概述
城市供热是利用集中热源,通过供热管网等设施向热能用户供应生产或生活用热能的供热方式。
我国城市供热热源的形式有热电厂、集中锅炉房、分散锅炉房、工业余热、核能、地热、太阳能、热泵、家庭用电暖器和小燃煤(油、气)炉等。集中供热广泛应用的热源主要是热电厂和集中锅炉房。
城市供热系统一般由3部分组成,即热源、热网和热用户。热源又称热力的生产,主要是指生产和制备一定参数(温度、压力)热媒的锅炉房或热电厂。热网是输送热媒的室外供热管路系统,是热源与热用户连接的纽带,起着输送和分配热源的作用。热用户是指直接使用或消耗热能的室内采暖、通风空调、热水供应和生产工艺用热系统等。
城市供热系统可按热媒不同,分为热水供热系统和蒸汽供热系统。
城市供热的上游行业为能源行业,即热力生产的原材料。目前来说,煤仍然是热力生产的主要燃料,部分城市从环保以及燃料利用效率的角度出发,正在实施煤改气工程。总体来看,城市供热行业的产业链如下:

二、中国城市集中供热发展分析
根据中商产业研究院大数据库显示,2014年,中国城市集中供热蒸汽供热总量为5.56亿吉焦,同比增长4.46%,热水供热总量达27.65亿吉焦,同比增长3.78%。2015年,中国城市集中供热蒸汽供热总量约为5.8亿吉焦,热水供热总量约为2.89亿吉焦。

三、中国热力生产和供应行业发展分析
中商产业研究院通过整理国家统计局数据显示:2015年,我国热力生产和供应行业销售收入达1557.12亿元,同比增长4.02%。

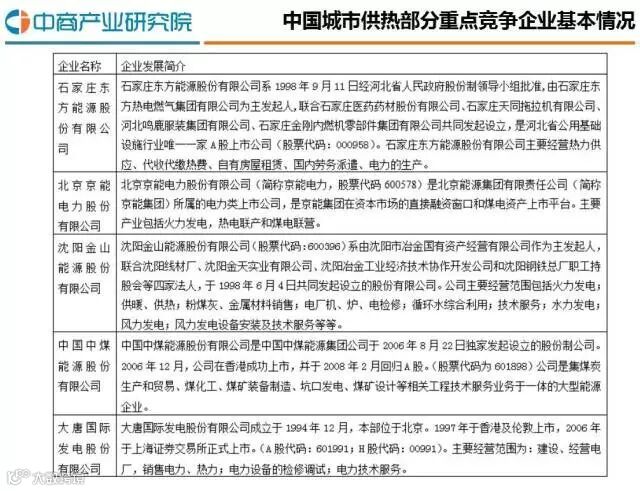
四、中国城市供热竞争企业分析

五、中国城市供热行业市场前景
我国城市供热行业的需求仍会维持较快的速度增长。环保,节能,适宜,有利于城市可持续发展的供热方式将成为未来供热行业发展的方向。随着供热计量改革的进一步完善,供热收费标准化和规范化,将直接促进城市供热行业的销售增长。预计到2021年,中国热力生产和供应行业销售收入达到2512亿元。


更多一手资讯,可以关注“商业计划书”微信公众号:askplan。
中商商业计划书(syjhs.askci.com)咨询团队具有丰富的行业研究、商业模式梳理及投融资规划经验,每年接触上百案例,涉及各个行业,主要为客户提供广泛用于融资、合作和上市的商业计划书等。同时我们与知名的投资机构、券商、律师事务所、会计师事务所均有良好的合作关系,后期可以为您引进资金、进行融资或并购方案设计,提供资金方或资源合作方,提供新三板上市辅导等服务。


