

本文转载自微信公众号"中商产业研究院"(ID:askcireport)
一、聚乳酸相关概述
聚乳酸全名为PolyLacticAcid,又名聚丙交酯(Polylactide),是一种脂肪族聚酯。聚乳酸是以微生物的发酵物——乳酸为单体聚合成的一类聚合物,是一种无毒、无刺激性、具有良好生物相容性,可生物降解吸收、强度高、不污染环境、可塑性加工成型的高分子材料,具有良好的机械性能、高抗冲击度、高柔性和热稳定性,不变色,对氧和水蒸气有良好的穿透性,又有良好的透明性和抗菌、防霉性,使用寿命可达2-3年。
聚乳酸在微生物的作用下可彻底降解为CO2和H2O,缺点是脆性高,热变形温度低,但可以通过改性工艺来改善其性能。
二、中国聚乳酸行业发展现状
聚乳酸原料的来源是玉米,产量高,生产成本低,库存量大,在中国各地都有生产,产量主要集中在东北、中原和华北平原地区。因此,玉米的深加工可以提高附加值,将从根本上解决农民的种粮问题,具有重要的国民经济发展和战略意义。
2007年开始,我国聚乳酸贸易频繁。在产业化初期,由于国外聚乳酸下游应用领域发展成熟且应用范围广泛、市场消费大。近几年随着国内应用市场的不断扩大及需求量快速提升,我国聚乳酸的进口量增加,同时出口量有所下降。
目前,国内聚乳酸塑料产业还是处在发展的初级阶段,原料丰富,是可持续发展资源,应用范围广泛,市场前景良好,具有很强的发展潜力。将成为新塑料大品种,形成以聚乳酸为龙头的产业链,无疑对国民经济的发展具有重要意义。
数据显示:2015年,我国聚乳酸表观消费量达到2.91万吨。

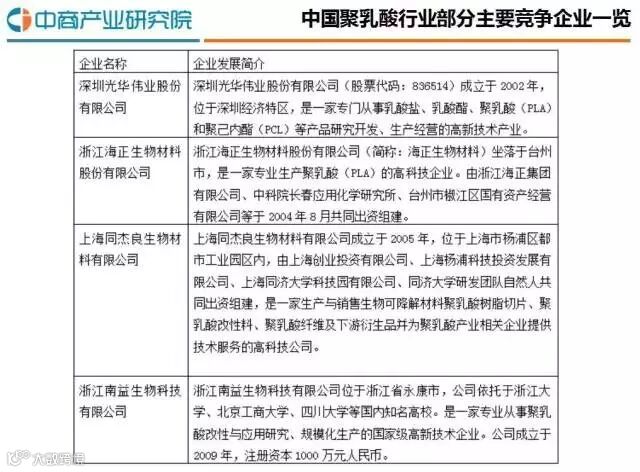
三、中国聚乳酸竞争企业分析

四、中国聚乳酸行业发展前景
聚乳酸(PLA)系乳酸所形成的聚合物,目前聚乳酸已应用于包装业、医药工业和纺织业。在纺织纤维方面的应用还存在一定限制。近年来聚乳酸应用于医药工业比例增加,尤其是L-聚乳酸对人体有高度安全性,并可被组织吸收。


更多一手资讯,可以关注“商业计划书”微信公众号:askplan。
中商商业计划书(syjhs.askci.com)咨询团队具有丰富的行业研究、商业模式梳理及投融资规划经验,每年接触上百案例,涉及各个行业,主要为客户提供广泛用于融资、合作和上市的商业计划书等。同时我们与知名的投资机构、券商、律师事务所、会计师事务所均有良好的合作关系,后期可以为您引进资金、进行融资或并购方案设计,提供资金方或资源合作方,提供新三板上市辅导等服务。


