目前,仅新疆未公布2017年高考分数线,自6月22日起各省市陆续公布高考成绩及各批次录取分数线,以下是2017年全国各地高考成绩录取分数线汇总,方便大家查询。
甘肃省
今年理工类中,本科一批录取控制分数线为 460,本科二批录取控制分数线为408,本科三批录取参照分数线为 337,高职(专科)批录取参照分数线为180;文史类中,本科一批录取控制分数线为 505 ,本科二批录取控制分数线为 458,本科三批录取参照分数线为383。高职(专科)批录取参照分数线为 180。
中职生本科二批、本科三批录取最低控制分数线为,本科二批:农林牧渔类538分,医药卫生类581分,工业类583分,土木水利类568分,信息技术类545分,财经商贸类566分,旅游服务类560分,教育与文化艺术类547分。本科三批:只有三大类有招生计划,其其他五大类没有安排计划。工业类575分,土木水利类563分,信息技术类528分。
民族院校民族班(聚居少数民族本科),理工类360分,文史类410分。
吉林省
2017年吉林省高考各批次分数线公布,具体如下:重点本科文史528,理工507。普通本科文史412,理工379。三批本科文史286,理工260。普通艺术文267,艺术理246。民办艺文185,艺术理169。普通体育文316,体育理271。民本体育文296,体育理251。
北京市
2017年北京高考分数线已出炉,今年本科一批录取线文科555分、理科537分。本科二批录取线文科468分、理科439分。
2017年普通高校招生专业目录显示,今年高校本科一批次共计划招生14599人。北京高考报名总数为60638人,其中报名参加全国统考的54236人,包括文史类考生17641人、理工类考生36595人。本科一批招生计划为14599人,包括文史类2757人、理工类11842人。此外,自主招生、保送生、艺术特长生等特殊类型招生均不占用统招计划数。
河北省
河北省教育考试院获悉,经河北省招生委员会全体会议研究,确定了今年河北省普通高校招生各批各类录取控制分数线。其中,文史类本科一批为517分,较去年降低18分;而理工类本科一批为485分,较去年降低40分。6月23日0时后,向社会公布高考成绩。

四川省
2017年四川省高考各批次分数线公布,一本文科537分,比去年少3分。理科511分,比去年少21分。
一、普通类
(一)本科
文科:本科第一批537分;本科第二批470分。
理科:本科第一批511分;本科第二批436分。
(二)高职(专科)
文科190分;理科180分。
专科提前批省属院校免费师范生专科、航空服务专业专科和航海类专科执行专科批录取控制分数线,定向培养士官试点院校和公安院校专科录取控制分数线将于7月上旬经省录取工作领导小组审定后向社会公布。
二、藏、彝文一类模式
1.本科
藏文专业:文科:311分;理科:273分;
彝文专业:文科:417分;理科:442分。
本录取控制分数线根据考生高考实考成绩划定,考生以实考成绩参加录取。
2.藏、彝文一类模式本、专科预科录取标准不低于我省本、专科录取控制分数线以下100分;藏、彝文专业专科录取控制分数线在本科及本科预科录取结束后,根据招生计划、考生志愿及成绩由录取领导小组分别划定。
3.藏、彝文一类模式考生报考普通高校非藏、彝文专业,享受我省现行普通高校招生少数民族地区学生统一规定加分政策,按照省定普通高校录取各批次控制分数线执行;报考普通高校艺术、体育类专业,按我省2017年普通高校艺术、体育类专业的相关政策和办法执行。
安徽省
目前 2017安徽高考分数线已经出炉,文科:一本 515 二本 440 专科 200 ;理科:一本 487 二本 413 专科 200。

宁夏回族自治区
2017年宁夏高考分数线出炉,文史类:一本519,二本487,三本407,高职200;一本体育478,二本体育428,美术与设计学类、音乐学类、戏剧与影视学类艺术术本科317,舞蹈学类244,三本艺术244;理工类:一本439,二本408,三本328,高职200;一本体育415,二本体育351。

江西省
从江西省教育考试院获悉,江西省本科第一批次分数线:文史533分,理工503分。第二批次分数线:文史458分,理工422分。
天津市
天津市招生委员会划定今年天津市普通高校招生录取控制分数线:理工类本科一批521分,本科二批(含A、B阶段)395分;文史类本科一批531分,本科二批(含A、B阶段)401分。今天(6月22日)18:00起可查成绩!天津市继续实行公布高考成绩后填报志愿的办法,6月25日至6月29日12时,考生填报本科二批及以上院校志愿;7月29日至7月31日12时,考生填报高职高专院校志愿。
广西
2017年广西高考各批次分数线也已经公布,具体如下:
本科第一批录取最低控制分数线:理工类473分,文史类535分。
本科第二批录取最低控制分数线:理工类318分,文史类387分。
高职高专录取最低控制分数线:理工类、文史类180分。
体育类专业的录取由文化分数线和术科分数线双线控制,各批次的最低控制分数线分别为:普通本科(文化/术科)218分/82分;高职高专(文化/术科)160分/60分。
艺术类专业的录取由文化分数线和艺术类专业分数线双线控制,各批次文化分的录取最低控制分数线分别为:普通本科艺术理类207分、艺术文类252分;高职高专艺术理类126分、艺术文类126分。
重庆市
重庆市2017年全国普通高校各类招生录取最低控制分数线出炉:文史类第一批525分,理工类第一批492分;文史类本科第二批436分,理工类本科第二批395分;文史类高职专科批140分,理工类高职专科批140分。
一、普通文、理类
1. 文史类
本科第一批:525分
本科第二批:436分
高职专科批:140分
2. 理工类
本科第一批:492分
本科第二批:395分
高职专科批:140分
内蒙古
2017内蒙古高考分数线公布:一本文472理466
理科一批:466理科二批:328高职高专:160
文科一批:472文科二批:375高职高专:160
蒙理一批:345蒙理二批:278高职高专:120
蒙文一批:380蒙文二批:308高职高专:12
贵州省
贵州高考分数线刚刚公布,一本文科545分,一本理科456分。具体如下:第一批本科院校:理工类456分,文史类545分。第二批本科院校:理工类361分,文史类453分。高职(专科)院校:理工类200分,文史类200分。
辽宁省
2017辽宁高考分数线刚刚公布,一本文科532分,一本理科480分。
普通类文史
第一批本科控制分数线:532分
第二批本科控制分数线:428分
专科(高职、提前专科)控制分数线:180分
普通类理工
第一批本科控制分数线:480分
第二批本科控制分数线:350分
专科(高职、提前专科)控制分数线:180分
体育类文史
本、专科文化成绩控制分数线:180分
体育类理工
本、专科文化成绩控制分数线:180分
艺术类文史
本科文化成绩控制分数线:278分
本科表演(京剧表演)专业文化成绩控制分数线:210分
专科文化成绩控制分数线:180分
艺术类理工
本科文化成绩控制分数线:228分
本科表演(京剧表演)专业文化成绩控制分数线:210分
专科文化成绩控制分数线:180分
高水平运动队文史
最低录取文化课分数线:278分
高水平运动队理工
最低录取文化课分数线:228分
福建省
2017年福建省普通高校招生各科类各批次录取控制分数线具体如下:

云南省
2017云南高考分数线刚刚公布,一本文科555分,一本理科500分。
具体批次如下:
本科第一批次:文史类555分,理工类500分;
本科第二批次:文史类465分,理工类410分,艺术(文)380分;
艺术(理)330分,体育(文)390分,体育(理)330分;
高职专科批次:
文史类300分,理工类300分,艺术(文)290分;
艺术(理)290分,体育(文)300分;体育(理)300分。
湖北省
湖北省2017年普通高校招生各批次录取控制分数线已经确定,现通知如下:
一、理工、文史类
1.本科第一批:理工484分,文史528分;
2.本科第二批:理工345分,文史406分;
3.高职高专理工、文史类:200分,其中湖北省独立学院和民办高校、湖北省办在市州(武汉市除外)的高职院校150分。
二、艺术类
1.本科
广播电视编导、播音与主持艺术:文化372分,专业213分;
美术与设计学类:文化275分,专业183分;
音乐学类:文化290分,专业208分;
表演:文化372分,专业219分;
服装表演:文化312分,专业200分;
舞蹈学类:文化275分,专业180分;
其它类:文化312分。
2.高职高专
美术与设计学类:文化120分,专业161分;
广播电视编导、播音与主持艺术、音乐学类、表演、服装表演:文化120分,专业175分;
舞蹈学类:文化120分,专业120分。
3.经教育部批准的31所高校录取文化分数线由学校自行确定。
三、体育类
1.本科:文化307分,专业素质测试350分;
2.高职高专:文化120分,专业素质测试300分。
四、技能高考
按文化综合分与专业技能分之和划线,其中,专业技能分不得低于294分。
1.本科
会计专业、电子类:604分;
机械类:571分;
计算机类:578分;
建筑技术类:560分;
旅游类:547分;
学前教育专业、农学类:528分;
护理专业:506分。
2.高职高专:300分。
五、高水平运动队
本科:理工345分、文史406分(专业测试成绩特别优秀的考生理工291分、文史310分)。
六、高水平艺术团
本科文化成绩执行招生院校所在批次录取控制分数线。
上海市
2017年上海市高考各批次分数线公布,具体如下:本科录取分数线为402分。

黑龙江
2017年黑龙江省高考各批次分数线公布,具体如下:
一批本科理工类455 分,二批本科 335 分;
一批本科文史类481 分,二批本科文史类 400 分;
艺术类、体育类录取控制分数线:
艺术:理工类本科 212 分,文史类本科 239 分;
体育:理工类 201 分,文史类 240 分。
体育类本科术科录取控制分数线 82 分。
湖南省
2017年湖南省高考各批次分数线公布,具体如下:
文科一批548,理科一批505
文科二批485,理科二批424
文科三批441,理科三批383
高职文科200,理科200
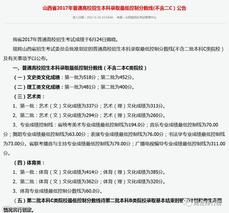
山西省
2017年山西省高考各批次分数线公布,具体如下:本科一批:文史类 517 理工类 481;本科二批:文史类 452 理工类 400

河南省
2017河南高考分数线出炉,理一本484,文一本516。具体如下:
文科一批516,理科一批484
文科二批389,理科二批342
文科专科180,理科专科180
江苏省
江苏省教育厅召开新闻发布会,向社会公布江苏2017年高考第一阶段省控线。
本一文科333 分,理科331分
本二文科281分,理科269分
海南省
2017年海南省高考各批次分数线公布,具体如下:理工类:本科A批539分,国家专项计划539分,自主招生603分。文史类:本科A批578分,国家专项计划578分,自主招生656分。

山东省
2017年山东省高考各批次分数线公布,具体如下:理科:自主招生最低录取控制参考线515,本科普通批433。文科:自主招生最低录取控制参考线529,本科普通批483。
西藏
2017年西藏高考各批次分数线公布,重点本科文科少数民族录取分数线为353分,汉族441分。理科少数民族录取分数线为296分,汉族426分。据悉,2017年西藏的高考考生人数为2.9万人,较去年有所上升。
一、普通生源招生录取最低控制分数线
(一)文史类:
重点本科:少数民族353分,汉族441分。
普通本科:少数民族302分,汉族356分。
专科(高职):少数民族192分,汉族249分。
(二)理工类:
重点本科:少数民族296分,汉族426分。
普通本科:少数民族247分,汉族316分。
专科(高职):少数民族193分,汉族240分。
(三)艺术、体育类专业招生录取文化成绩最低控制分数线
艺术、体育类专业招生录取文化成绩最低控制分数线,按普通生源最低控制分数线的70%划定。录取时,文化成绩达到录取规定,按专业成绩从高到低择优录取,录满为止。
文史类:
本科:少数民族211分,汉族249分。
专科:少数民族134分,汉族174分。
理工类:
本科:少数民族173分,汉族221分。
专科:少数民族135分,汉族168分。
二、部队生源招生录取最低控制分数线
1.文史类
本科:228分。
2.理工类
本科:146分。
广东省
2017年广东省高考各批次分数线公布,理科:一本 485 二本360 专科 200,文科:一本 520 二本418 专科 210
青海省
青海2017年高考录取分数线正式公布,文史类:一本463分,二本421分,三本382分。理工类:一本391分,二本356分,三本328分。
文史类
第一批本科:普通班463分;面向贫困地区定向招生专项计划443分;省外院校民族班、民族预科453分。
第二批本科:普通班421分;面向贫困地区定向招生专项计划411分;省外院校民族班、民族预科411分。省内院校本科民族预科:406分。
第三批本科:普通班382分;省外院校民族预科382分。专科:200分。
理工类
第一批本科:普通班391分;面向贫困地区定向招生专项计划371分;省外院校民族班、民族预科381分。
第二批本科:普通班356分;面向贫困地区定向招生专项计划346分;省外院校民族班、民族预科346分。省内院校本科民族预科:341分。
第三批本科:普通班328分;省外院校民族预科328分。专科:200分。
附:全国31省市高考录取分数线汇总表

数据来源:中商产业研究院整理

商业排行榜

长按二维码识别关注
更多排行,尽在商业排行榜,敬请期待!

