点击蓝字 关注我们
......
导语
“专精特新”企业大多聚焦产业链的关键环节,对我国完善产业链、供应链起到强有力的助推作用。加快解决“卡脖子”难题,发展“专精特新”中小企业,已成为我国建设制造强国战略的重要一环,相关政策支持力度不断加大。本文汇总了经过工信部认定的第四批专精特新“小巨人”企业名单,并对专精特新“小巨人”企业进行了解读,以供参考。
PART1 专精特新“小巨人”企业的定义和认定
根据工信部的定义,“专精特新”是指企业具有专业化、精细化、特色化、新颖化的发展特征。专精特新“小巨人”企业是指“专精特新”中小企业中的佼佼者,是专注于细分市场、创新能力强、市场占有率高、掌握关键核心技术、质量效益优的排头兵企业。
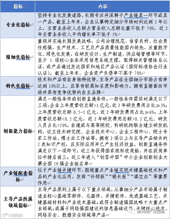
2022年6月工信部出台的《优质中小企业梯度培育管理暂行办法》明确了专精特新“小巨人”企业认定标准,提出专精特新“小巨人”企业认定需同时满足专、精、特、新、链、品六个方面指标。

PART2 “专精特新”政策梳理
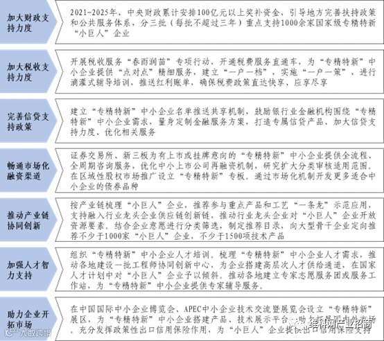
近年来,国家陆续出台了一系列具体措施,支持大力培育专精特新中小企业群体,分类促进企业做精做强做大,加快完善优质中小企业梯度培育体系,为“十四五”期间培育百万家创新型中小企业、十万家省级专精特新中小企业、万家专精特新“小巨人”企业打下坚实基础,助力实体经济特别是制造业做实做强做优,提升产业链供应链稳定性和竞争力。

PART3 第四批专精特新“小巨人”企业名单解读
工业和信息化部办公厅公示了第四批专精特新“小巨人”企业名单。第四批专精特新“小巨人”企业全国总计4357家,相较于第三批的2930家,增加了48%,主要集中在新一代信息技术、高端装备制造、新能源、新材料、生物医药等中高端产业领域。
从地区来看,专精特新“小巨人”企业区域分布不均明显,总体呈现自东向西逐级递减的梯级分布特征。根据已公示的第四批专精特新“小巨人”企业名单,企业数量过百的省(市)为:浙江、广东、江苏、山东、北京、湖北、安徽、上海、湖南、河南、重庆、四川、河北、福建,其中排名前十位的分别是:浙江(603家)、广东(448家)、江苏(425家)、山东(402家)、北京(334家)、湖北(306家)、安徽(259家)、上海(245家)、湖南(174家)、河南(167家)。

体量庞大的专精特新“小巨人”企业聚集在东部沿海地区,主要是因为这些地区经济发展程度高,政府支持力度大,创新资源不断流入并聚集,成为我国专精特新“小巨人”企业培育的引领核。随着支持产业梯度转移和区域合作的各项政策出台,加速了国内制造业有序向具备承接能力的中西部地区转移的步伐,中西部地区的中小企业未来或具备较大的发展潜力。
从产业来看,专精特新“小巨人”企业主要集中在制造业和高科技领域。统计数据显示,第四批专精特新“小巨人”企业主要集中在制造业,占比达65%;其次是科技推广和应用服务业,占比14%;研究和试验发展、软件和信息技术服务业紧随其后,分别占比9%和4%。从前四批已公示的专精特新“小巨人”企业数据来看,制造业企业占比逐批下降,而科学研究和技术服务业及信息传输、软件和信息技术服务业企业占比逐渐提升,体现出我国专精特新“小巨人”企业重点培育方向正逐渐从制造业向高技术服务业转移的趋势。

我国专精特新“小巨人”企业集中分布于制造业,主要原因在于专精特新“小巨人”企业的主导产品需符合《工业“四基”发展目录》所列重点领域,或符合制造强国战略明确的十大重点产业领域,属于重点领域技术路线图中有关产品,或属于国家和省份重点鼓励发展的支柱和优势产业。2021年7月30日中共中央政治局召开会议指出,“要强化科技创新和产业链供应链韧性,加强基础研究,推动应用研究,开展补链强链专项行动,加快解决‘卡脖子’难题,发展专精特新中小企业”,其解决的核心则是这些创新、科技、研发等高技术服务领域。在新发展阶段,引导企业加强基础研究,促进科技创新与实体经济深度融合,是强化科技创新和产业链供应链韧性的基本功。





点击以下链接直接下载



