大数跨境

打破垄断!又一“卡脖子”关键技术突破!

打破垄断!又一“卡脖子”关键技术突破! 维科网产业招商
2023-07-20
2
导读:打破垄断!又一“卡脖子”关键技术突破!
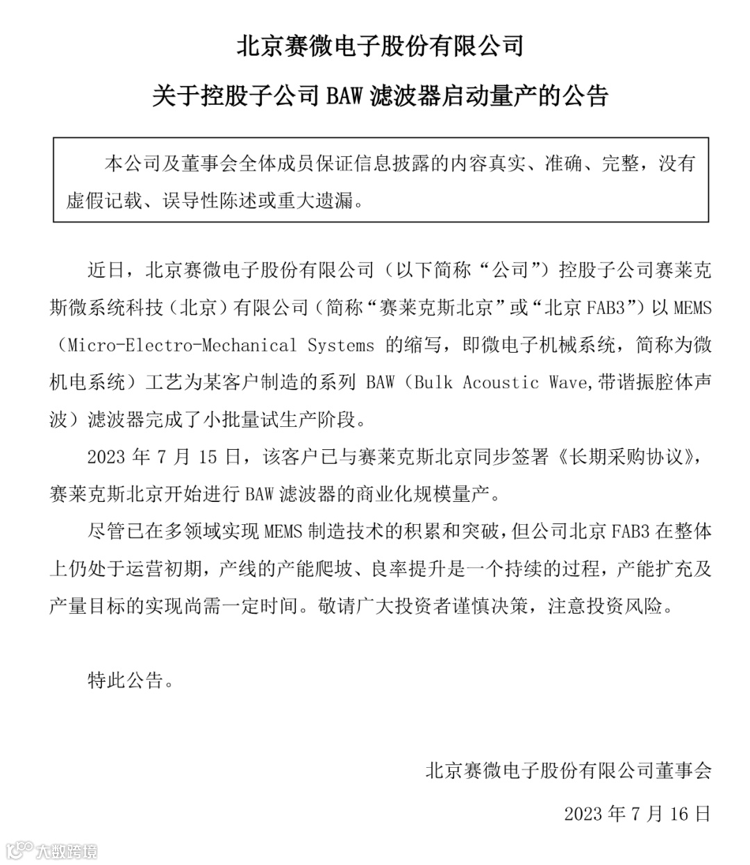
近日,国产半导体公司赛微电子宣布了一则重磅消息——国产5G智能手机被外国“卡脖子”的技术之一,BAW滤波器,已成功国产化并实现量产! 

01.

公告详情 

公告显示,赛微电子控股子公司赛莱克斯微系统科技(北京)有限公司(以下简称“北京FAB3”)以MEMS(Micro-Electro-Mechanical Systems的缩写,即微电子机械系统)工艺为某客户制造的系列BAW(Bulk Acoustic Wave,带谐振腔体声波)滤波器完成了小批量试生产阶段。 
2023年7月15日,该客户已与北京FAB3同步签署《长期采购协议》,北京FAB3开始进行BAW滤波器的商业化规模量产。 
尽管已在多领域实现MEMS制造技术的积累和突破,但公司北京FAB3在整体上仍处于运营初期,产线的产能爬坡、良率提升是一个持续的过程,产能扩充及产量目标的实现尚需一定时间 
02.
赛微电子由盈转亏 但研发未停 
近年来,随着海外各国半导体保卫战继续发酵,欧洲法案增强本土产业发展等系列因素影响,全球的半导体市场陷入下行周期,国内企业受行业周期影响颇大,整体产业处于筑底阶段,赛微电子在此期间依然继续投入大量研发费用,也许为的就是国产化的BAW滤波器出现。  

源自东方财富Choice数据 

据赛微电子于2023年3月29日披露的年报显示,赛微电子2022年实现营业总收入7.86亿元,同比下降15.4%。  

源自东方财富Choice数据 

而赛微电子2022年实现归母净利润-7336万元,上年同期为2.1亿元,甚至未能维持盈利状态。  

源自东方财富Choice数据 

但是从历年期间费用及毛利率变化图来看,赛微电子在近几年的研发费用上的投入仍然在不断加大,在2022年研发费用占支出费用比已超过65%。赛微电子在科研上像是“不计后果”的疯狂投入下,如今终见曙光。 
03.
BAW滤波器国产化的重要意义 
5G芯片主要由射频芯片和基带芯片组成。射频芯片负责将数字信号转换为无线信号,并进行发射和接收操作。基带芯片则负责处理接收到的无线信号,包括解调、解调、编码、解码和处理数据等功能。通过射频芯片和基带芯片的配合,5G芯片能够支持更高的数据传输速度、更低的延迟和更大的容量,为用户提供更快速、可靠的无线通信服务。这也是5G技术能够满足各种新兴应用需求的基础。 
射频前端在无线通信中的作用非常重要,其中滤波器便是射频前端的核心组成部分之一。目前,滤波器主要有两种主流技术:声表面波滤波器(SAW)和声波滤波器(BAW)。 
据了解,BAW滤波器是中国5G通信中最“卡脖子”的关键技术之一。手机使用5G,需要射频前端模组来收发信号,对于5G通信而言,BAW滤波器具有重要意义,因为它能够提供更好的性能和更高的频率选择性。 
BAW滤波器国产化具有极其重要的意义: 
提高技术自主创新能力:BAW滤波器是5G通信中的重要关键技术之一,它的国产化将大幅提升我国在射频前端领域的自主创新能力。通过国内的研发和制造,可以推动我国在滤波器技术上取得突破,并在关键器件领域实现自主可控。 
降低依赖进口产品:目前,全球BAW滤波器市场主要由少数几家外国企业垄断,国内供应受限,依赖进口产品。国产化可以降低对进口产品的依赖,使得我国的通信设备产业链更加独立和可控。这有助于提高国内产业的竞争力和稳定性,并减少外部风险对通信行业的影响。 
降低成本,推动产业发展:国产BAW滤波器的量产能够降低成本,提升整体供应链的效率,推动我国通信设备产业的发展。降低成本使得5G设备更加普及,进一步推动5G技术在各个领域的应用。同时,国产化还将带动相关产业链的发展,形成更加健全的生态系统,促进就业和经济增长。 
加强国际竞争力:BAW滤波器国产化不仅有助于满足国内市场需求,也能够提高我国通信设备在国际市场上的竞争力。借助国产BAW滤波器的技术优势和竞争价格,我国通信设备制造商可以在全球范围内有更大的话语权和市场份额。 
BAW滤波器的国产化对于提高自主创新能力、降低进口依赖、推动产业发展和增强国际竞争力具有重要的意义,这将对我国的通信产业发展、经济发展和科技进步带来积极的影响。 
04.
BAW滤波器市场分析及国内发展现况 
QYResearch的调研数据显示,BAW滤波器市场规模在不断扩大,在2021年约为46.54亿美元,预计在2028年将达到87.34亿美元,2022年-2028年复合增长率(CAGR)为8.38%。BAW滤波器产业的发展前景广阔,但是市场的集中度较高,美国的博通(Broadcom)和Qorvo两家企业目前占据全球BAW滤波器市场份额的90%以上。 
这也说明了目前国内在BAW滤波器领域的发展相对滞后,尚存在对滤波器和整个射频前端的依赖国外厂商的情况,这也要求我们需要进一步提高国产BAW滤波器的技术水平和扩大国内厂商市场份额。 
随着国内厂商对滤波器技术的研发和量产能力的提升,射频技术终于突破突破壁垒,此次赛微电子公告的宣布,表明国内已经实现了国产化可量产的BAW滤波器。 
除赛微电子外,上市公司的麦捷科技、慈星股份等以及非上市公司中天津诺思、开元通信等在BAW滤波器领域皆有建树:麦捷科技的TF-SAW项目目前已开发出多款滤波器和双工器产品;慈星股份与赛微电子合作共建的北京8英寸BAW滤波器联合产线宣布实现通线;天津诺思在BAW滤波器领域已握有百项专利权;今年4月份,开远通信发布了Sili-BAWPro新一代体声波滤波器产品系列。 
BAW滤波器的突破将带来射频芯片的突破,也许会进而以点带面实现全领域突破。近几年,国内诸多企业纷纷在核心技术环节攻克难关,取得了突破性进展,有望实现对同类产品的进口替代,大幅降低成本的同时提高产业链自主可控能力。 
我们有理由相信,在5G甚至6G时代,在国内厂商的科研努力下,类似BAW滤波器等仪器技术将逐渐减少对国外厂商的依赖,并且具备更大的自主创新能力,为中国的5G和6G通信以及芯片国产化发展做出更大的贡献。

往期热点推荐


招商必备:2023园区高质量发展百强以及生物医药、先进制造业园区百强汇总

创新归来!2023全球数字经济产业大会,即将与您相约

一文看懂数字经济产业发展情况

“算力租赁”火了!30多家上市公司争相入局

全面解码!储能系统的“双重进化”

如何抢抓新型储能产业“风口”?广东省又出重磅措施!

2023年5月激光企业市值排名(附榜单)

打破垄断!十大国产半导体设备龙头!

@招商人:2023年6月展会信息汇总来了

2022年中国瞪羚企业排行榜(文末附完整名单下载)

【深度】新能源汽车“三电”供应链物流模式分析

如何更大力度吸引和利用外资!

2023年半导体十大趋势预测

2023年中国光伏硅片企业竞争力TOP10

淄博火爆出圈背后的“发展密码”

深度!2023年中国光伏电池片企业TOP10竞争力分析

@招商人:2023年5月展会信息汇总来了

全球独角兽!这29家中国半导体企业上榜!

优化营商环境,要从哪些方面发力?

来这些经济强市招商,应“紧盯”哪些产业?

招商必备:2023中国百强产业集群名单

推进招商引资高质量发展,大湾区九市“火力全开”

“敲门招商”全球觅商机,看深圳各区“出海”招商成效几何?

速看!2023年政府工作报告里的产业发展热点

最新!2022年中国独角兽企业名单来了(附完整名单)

招商如何突围制胜?看中西部第一县招商引资方法论

关注县域经济发展,看百强县的招商引资之道

招商,要向先进地区学什么?

2023如何抓招商拼经济?各省市最新产业招商政策大比拼

如何提高招商引资成效?看这些城市怎么做

未来三十年的朝阳产业

2023企业选址指南

4357家!第四批专精特新“小巨人”企业名单汇总(文末附完整名单下载)


【声明】内容源于网络
0
0
维科网产业招商
维科网产业招商平台,多维度、多层次、多渠道为政府和园区招商引资提供一站式管家服务,服务包括产业咨询与规划、招商宣传、招商活动、企业考察与对接、委托招商、园区运营等,助力政府和园区精准招商、高效招商。
内容 650
粉丝 0
维科网产业招商 维科网产业招商平台,多维度、多层次、多渠道为政府和园区招商引资提供一站式管家服务,服务包括产业咨询与规划、招商宣传、招商活动、企业考察与对接、委托招商、园区运营等,助力政府和园区精准招商、高效招商。
总阅读6
粉丝0
内容650