

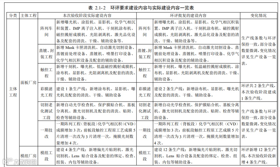
技改方面,一期阵列工程(背板段)化学气相沉积(CVD)成膜增加3次;前板段触控工程原工艺成膜5片清理一次改为3片清理一次,掩膜光刻数量增加4次。
综合来看,TM18依旧剩余16K/M产能待建设,截止7月31日并未查询到三期建设环评信息。
盈利能力方面,2023年TM18产线实现营收12.43亿元,实现净利润亏损22.88亿元。
- END -
往期热点推荐
2023全数会开幕!百余家名企集中亮相,行业大咖共谈数字发展
长按识别二维码
添加产业招商客服

维科网产业招商

技改方面,一期阵列工程(背板段)化学气相沉积(CVD)成膜增加3次;前板段触控工程原工艺成膜5片清理一次改为3片清理一次,掩膜光刻数量增加4次。
综合来看,TM18依旧剩余16K/M产能待建设,截止7月31日并未查询到三期建设环评信息。
盈利能力方面,2023年TM18产线实现营收12.43亿元,实现净利润亏损22.88亿元。
- END -
往期热点推荐
2023全数会开幕!百余家名企集中亮相,行业大咖共谈数字发展
长按识别二维码
添加产业招商客服
