国产GPU“四小龙”争夺第一IPO时,又挤进来一位重磅玩家
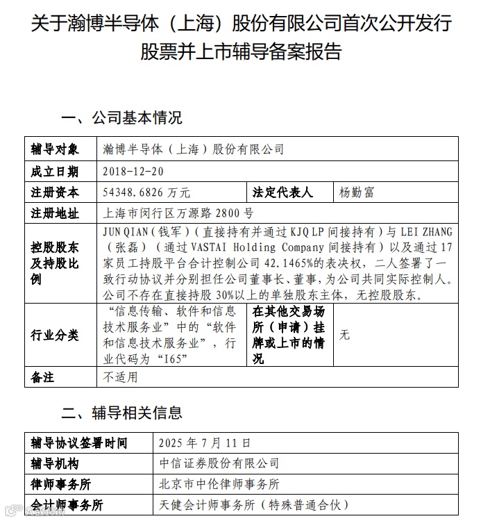
2025年7月18日,证监会官网显示,瀚博半导体(上海)股份有限公司正式启动上市辅导备案。
这家低调运作六年多的国产GPU企业,在中信证券的护航下正式启动A股IPO进程。
AMD老兵领衔,瀚博的“全明星”阵容
成立于2018年12月的瀚博半导体,凭借两位AMD“老兵”的顶尖技术基因,在国产GPU混战中迅速卡位——创始人钱军曾带队量产业界首颗7nm GPU,CTO张磊则以AMD院士身份握有40余项AI与视频加速专利。
这支“全明星阵容”除了两大明星创始人外,还集结了来自英伟达、英特尔等巨头的500人研发团队,80%为技术人员,硕士及以上学历占比超70%,平均从业年限高达18年,堪称国产芯片创业公司中的“顶配”。
在股权架构上,两大创始人钱军与张磊通过直接持股、间接控股及17家员工持股平台,牢牢掌握42.15%表决权,形成稳定共同控制结构。
既避免单一大股东干预,又通过股权激励绑定核心技术骨干——这种设计在芯片人才争夺白热化的当下,显得尤为务实。
瀚博,何以撑起百亿估值?
一方面,瀚博技术突围的节奏“快得惊人”。
成立五年内,瀚博完成两代芯片量产:2022年推出专攻AI推理的SV100系列,单芯片INT8算力超200 TOPS,数倍于同期主流GPU;2023年量产的SG100系列更实现国产GPU关键一跃——首次将图形渲染、AI计算、视频编解码三大功能集成于单颗7纳米芯片,填补了国产全功能GPU空白。
其背后的“核心武器"是自研VUCA统一计算架构,简单看来,其就好比给GPU装入了一个“万能转换器”,让AI算力、图形渲染、边缘计算三条产品线通过一个“三通口”随时转换。
这种全栈能力让瀚博的产品快速渗透进大模型推理、云游戏、数字孪生等场景。此前在中国移动展示的云电脑方案中,其GPU加速可实现4K60帧高清播放,CPU负担直降30%。
此外,瀚博的芯片已应用于工业设计软件、智慧交通系统和万亿参数大模型推理,其边缘GPU甚至为机器人控制提供低至毫秒级的延迟响应。
另一方面,“优质的产品外加成熟的商业化,总能赢得资本的青睐”。
据企查查显示,瀚博半导体六轮融资超25亿元,股东名单堪称科技投资“名人录”:从短视频巨头快手2020年领投5000万美元A轮,到阿里巴巴2021年联合人保资本砸下16亿元主导B轮,再到国家队中网投入局,连芯片巨头联发科也悄然现身。
2024年,瀚博以105亿元估值蝉联胡润全球独角兽榜,成为国产GPU赛道罕见的量产与百亿估值双料得主。
结语
放眼行业,2025年已成国产GPU上市元年。就在瀚博备案前两周,维科网电子曾观察到:摩尔线程与沐曦的科创板IPO申请刚获受理,募资额分别瞄准80亿和39亿元;壁仞科技与燧原科技亦处于辅导期。
五家企业集体冲刺背后,是国产GPU市场的爆发式增长:数据显示,中国GPU规模从2020年345亿元猛增至2024年1079亿元,年复合增长率超30%,但国产化率仅从5%提升至30%左右。英伟达仍以81%份额统治独立GPU市场,这种高增量市场和极低国产化的悬殊对比,既成压力,也是机遇。
若成功上市,瀚博募资重心或将投向5纳米GPU研发,缩短与国际巨头代差的关键技术节点。
不过行业人士都明白,比制程竞赛更深层的,是企业的生态构建能力——能否让更多开发者用其工具链、更多设备厂商适配其芯片,才是国产GPU真正破局的关键。
毕竟,英伟达CUDA早已证明,芯片产业的游戏规则从来不是单单看技术参数,而是看谁能把自己的“朋友圈”做得更大。
END

