50亿的大手笔,这家巨头所图不小
全文字数:2590字,预计阅读时间:7分钟
维科网电子8月25日消息,国内PCB行业龙头企业景旺电子8月22日发布公告称,将投入自有或自筹资金50亿元人民币,对珠海金湾基地实施扩产投资计划,建设周期从2025年持续至2027年。
而这一高达50亿长达2年的投资规模,已经相当于该公司最近年报披露总资产的近四分之一。如此大手笔,意欲何为?
先看50亿洒向何方
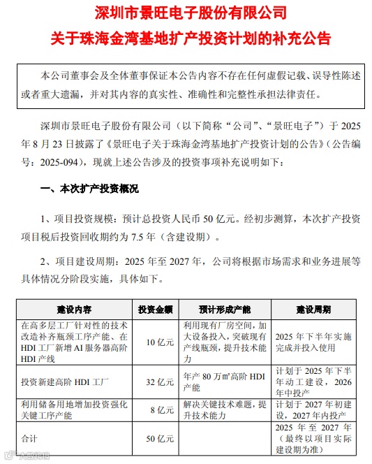
从公告披露的一些细节,此次扩产项目主要聚焦于现有工厂的技术改造升级、产能提升以及新工厂建设。

更具体点来说,景旺电子计划通过投资10亿元将用于高多层工厂技术改造和HDI工厂新增AI服务器高阶HDI产线,预计2025年下半年完成并投入使用;
32亿元用于新建高阶HDI工厂,预计形成年产80万㎡高阶HDI产能,计划2025年下半年动工,2026年中投产;
另外8亿元用于利用储备用地强化关键工序产能,计划2027年初建设,同年内投产。
经公司初步测算,该扩产投资项目税后投资回收期约为7.5年(含建设期)。
通俗来讲就是想全面提升景旺在高阶HDI(高密度互连板)、HLC(高层数电路板)和SLP(类载板)这些高端PCB领域的产能和技术能力。
注:HDI的特点是线路精度高、孔径小、线间距窄,能够实现更高度的集成化;SLP则可以看作是HDI的进一步升级,其线宽线距更加精细,几乎接近半导体级别的精度,主要应用于高端移动设备、AI芯片封装等领域;HLC则指通常18层以上的多层电路板,能够满足复杂系统的高密度布线需求,广泛应用于高速计算和通信设备中。
欲乘AI“风”
此次珠海金湾基地也并非新兴项目,而是景旺电子2021年便投产的生产基地。根据公司此前披露的信息,该基地原本规划有60万平方米的HDI年产能,具备Anylayer任意阶的量产能力和mSAP(改良型半加成法)工艺。
此次50亿投资扩产,像刚才所说是对该基地现有能力的全面升级,不过最终目的——是使其能够更好地满足AI算力、高速网络通讯、汽车智驾和AI端侧应用等领域客户的高标准需求。
从行业背景发展来看,景旺电子的此次大规模投资,是建立在其对PCB市场,特别是高端产品需求增长的乐观预期上。
自2023年以来,以大模型与生成式AI为代表的技术发生了爆发式的突破,这也推动了整个科技硬件创新,特别是半导体产业链的蓬勃发展,而高端PCB产品也因此出现供不应求的现象。
根据行业咨询机构Prismark的预测,在AI服务器和高速网络基础设施建设的驱动下,2024-2029年18层以上多层板、HDI的五年复合增长率将分别达到15.7%和6.4%,远高于其他应用领域的增长水平。
从技术和产品层面来看,景旺瞄准的是像高阶HDI、HLC和SLP这些产品,而这些产品都并非普通电路板,而是代表着当前PCB行业的最高技术水平——技术门槛高,这也意味着产品附加值,也显著高于普通PCB产品。
“景旺电子珠海金湾工厂作为公司高技术、高附加值HLC、HDI(含SLP)产品的灯塔工厂,现有高多层(最高层数≥64L)年产能120万平米和HDI/SLP(16层任意阶HDI)年产能30万平米”。
有分析师认为,此次50亿扩产投资可以进一步提升公司景旺在HDI、HLC、SLP的产能和技术能力,为其在英伟达及ASIC领域取得更多弹性算力PCB订单奠定坚实的产能基础。
50亿的“底蕴”
当然高达50亿的投资也必须源自自身有深厚的“底蕴”。
据景旺的财务数据显示,其近年来业绩保持稳步增长。公司2022年至2024年营业收入分别为105.14亿元、107.57亿元和126.59亿元,同比增速分别为10.30%、2.31%和17.68%。
归母净利润方面,2022年至2024年分别为10.66亿元、9.36亿元和11.69亿元,归母净利润同比增长分别为13.96%、-12.16%和24.86%。
截至2025年3月31日,公司营业收入33.43亿元,货币资金27.30亿元,总资产203.41亿元,资产负债率41.62%,最近三个年度经营活动产生的现金流量净额复合增长率为21.34%,整体看来其财务状况相当健康。
不过50亿元的投资规模怎么来说都算颇大,其公告也表明若未来经营活动现金流不及预期或外部融资环境变化,公司可能面临资金筹措压力。
而且,像项目建设和市场需求的不确定性、市场需求波动、行业竞争等导致产品价格下降或产能利用率不足都是不确定的风险,特别是高端产品技术要求高,如果技术研发和工艺创新跟不上市场需求,也可能会影响新增产能的利用效率。
不过景旺表示,本次扩产投资项目不会对2025年度经营业绩产生重大影响,但长期来看对经营收益时有积极推动作用。
当然这50亿的“分段式”投资,也给了其更多的时间缓冲。
简单回顾下景旺电子的发展历程。其自1993年成立以来,经过近30年的发展,已然成为国内PCB行业的领军企业之一。
目前公司产品覆盖多层板、厚铜板、高频高速板、金属基电路板、双面/多层柔性电路板、高密度柔性电路板、HDI板、刚挠结合板、特种材料PCB、类载板及封装基板等,应用领域相当广泛。
此次50亿元重金押注珠海金湾基地扩产,表明公司似乎有意调整产品结构,向更高附加值、更高技术含量的高端PCB领域转型,以抓住AI时代带来的历史性机遇。
结语
PCB作为电子产品的关键基础组件,几乎存在于所有电子设备中,被誉为“电子产品之母”。
目前AI技术的快速发展远远还未到巅峰,也代表着市场对高性能计算和数据传输的需求爆炸式增长依然处于高点位,而高端PCB因此也成为一个香饽饽炙手可热。
而景旺电子此次大规模扩产,一方面是企业自身的战略方向选择,同时也在一定程度上预示着国内高端PCB产业链的未来发展趋势和技术升级路径,当然也会给珠海当地带来的PCB产业链更多协同发展和人员就业机会。
对此,你有什么看法,欢迎评论区分享你的观点。
END

