
先进制造业是相对于传统制造业而言,能够实现信息化、自动化、智能化、柔性化、生态化生产,取得很好的经济收益和市场效果。当前我国先进制造业获国家和地方层面政策加持和认可。
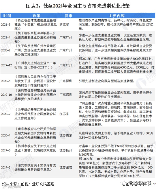
对于当前全国先进制造业发展现状,广东和江苏先进制造业发展具领先优势。从先进制造业发展前景来看,“十四五”时期,先进制造业集群建设与发展将全面提速。
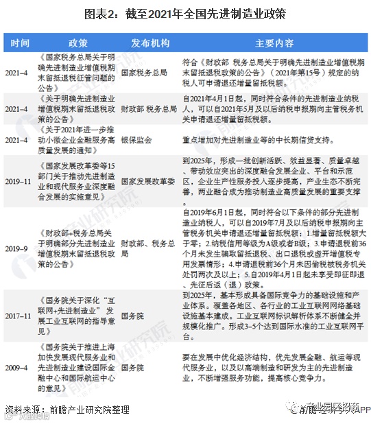
先进制造业获国家和地方层面政策加持和认可
先进制造业是相对于传统制造业而言,指制造业不断吸收电子信息、计算机、机械、材料以及现代管理技术等方面的高新技术成果,并将这些先进制造技术综合应用于制造业产品的研发设计、生产制造、在线检测、营销服务和管理的全过程,实现优质、高效、低耗、清洁、灵活生产,即实现信息化、自动化、智能化、柔性化、生态化生产,取得很好的经济收益和市场效果的制造业总称。
当前,我国先进制造业大致由两部分构成,一部分是传统制造业吸纳、融入先进制造技术和其他高新技术、尤其是信息技术后,提升为先进制造业,例如,数控机床、海洋工程装备、航天装备、航空装备等;另一部分是新兴技术成果产业化后形成的新产业,并带有基础性和引领性的产业,例如,增量制造,生物制造,微纳制造等。

2021年针对制造业我国出台了一系列减税政策,先进制造业增值税期末留抵退税政策,对于符合条件的先进制造业企业是较大的利好,尤其是对于部分先进制造业放宽了条件,使他们享受期末留抵退税政策门槛更低,有利于企业更好发展,体现出国家鼓励加大制造业投资的政策导向作用

截至2021年,全国主要省市相继推出利好先进制造业政策。2021年5月,《浙江省全球先进制造业基地建设“十四五”规划(征求意见稿)》指出将推动纺织产业向高端化、品牌化、时尚化、绿色化方向发展,到2025年,现代纺织产业链年产值达到1万亿元。
《广州市先进制造业强市三年行动计划(2019-2021年)》指出到2021年,广州市先进制造业增加值达3000亿元以上,打造汽车、超高清视频及新型显示两大世界级先进制造业集群,集群规模分别达到6000亿元、2300亿元;打造新材料、都市消费工业等四大国家级先进制造业集群,集群规模分别达到3000亿元、2000亿元、1200亿元、1000亿元。
深圳则从住房分配方面鼓励深圳市先进制造业企业发展。江苏省从各项奖励上鼓励省内先进制造企业发展。

广东和江苏先进制造业发展具领先优势
对于当前全国先进制造业发展现状,为推动先进制造业集群发展,2021年3月,工业和信息化部发布2020年先进制造业集群决赛优胜者名单,其中广东省和江苏省先进制造业产业集群均为6个,数量并列全国第一,其次浙江省拥有三个,位居第三位。
从具体先进制造业集群来看,深圳市新一代信息通信产业集群以第一名的成绩在全国集群的决赛中胜出,新一代信息技术是我国七个战略性新兴产业之一,包括5G、集成电路、新型显示等产业方向。
从以中科院深圳先进院为代表的研究机构,到华为为代表的全球领先企业,再到以“5G+8K+AI+云”为代表的跨界融合式发展领域,深圳均走在前列,行业龙头企业协同带动效应明显。
广东省深广高端医疗器械集群覆盖了500多家高端医疗器械企业,2019年,该集群产值达到255亿元,占全国高端医疗器械总产值的42.5%。
无锡是作为唯一一个物联网产业集群代表参赛,2021年3月12日,由无锡物联网产业研究院主导的全球首个物联网金融领域国际标准发布,奠定了无锡在该产业领域的“话语权”。

“十四五”时期,先进制造业集群建设与发展将全面提速
从先进制造业发展前景来看,“十四五”规划纲要提出,培育先进制造业集群,推动集成电路、航空航天、船舶与海洋工程装备、机器人、先进轨道交通装备、先进电力装备、工程机械、高端数控机床、医药及医疗设备等产业创新发展。
具体到省市,南京提出,到2025年新型电力(智能电网)装备集群产值突破4000亿元。株洲提出,建成世界级先进轨道交通装备产业集群,到2025年实现集群规模突破2000亿元,建设世界一流的轨道交通装备研发中心、国际领先的轨道交通装备智造中心。
广深佛莞智能装备产业集群提出,到2025年建成产值突破万亿元的世界级智能装备产业集群,形成创新活跃、结构优化、规模领先的智能装备产业体系。
上海集成电路集群“十四五”期间将再投入3000亿元,同时在人才落户、个税减免、中小企业培育、产业基金支持等方面出台有针对性的政策,保障产业发展。
深圳将面向深广高端医疗器械集群支持重点项目建设,发挥政府基金引导作用,吸引产业投资基金和创业投资机构,建立全链条资本支持方式。
可知,“十四五”时期,先进制造业集群的建设与发展将全面提速。

(文章来源:前瞻产业研究院)

