
作为新时代的企业家,既要善于经营企业,也要善于经营“家”,还要注重企业和家的风险隔离。
企业和家一样,从成立,到成长,到发展,再到持续发展,经历不同的阶段,在不同的阶段有不同的方向,不同的实际需求。
365天中大部分的时间企业家是披荆斩棘的奋斗者,是引领企业前行的负责人,承担着对企业对社会的责任,而家庭则在身后支持企业家们,让他们无畏前行。
——法盾团队

法盾团队简介
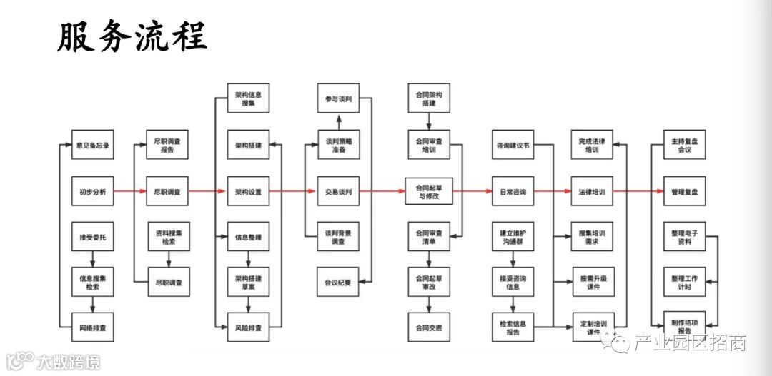
来自北京市炜衡律师事务所的【法盾律师团队】专注于为企业家提供全方位法律服务,既关注“企业”又关注“家”,由实务经验丰富的律师组成,为客户提供切实可行的法律服务方案。
北京市炜衡律师事务所成立于1995年,总所位于北京。目前在上海、广州、深圳、南宁、西安、天津等30余个国内城市设立分所,在美国、澳大利亚、日本、越南设置了4家国外分所。设有公司法律部、证券与资本市场部、并购与投融资部、婚姻家事部等20多个部门,共有律师及辅助人员4000余人。

我们的愿景
做中国最专业的企业家律师团队
我们的使命
用专业为企业家降险增效
我们的价值观
专业、高效、诚信、极致
服务特色:关注“企业”和“家”


法盾团队期待与您合作
联系电话:157 1289 9055
联系地址:北京市海淀区北四环西路66号中国技术交易大厦A座16层

扫描二维码咨询

