
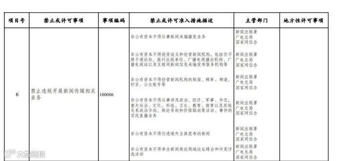
据国家发改委网站消息,国家发改委8日就《市场准入负面清单(2021年版)》向社会公开征求意见。征求意见稿提及,禁止违规开展新闻传媒相关业务。
具体描述为:
1、非公有资本不得从事新闻采编播发业务。
2、非公有资本不得投资设立和经营新闻机构,包括但不限于通讯社、报刊出版单位、广播电视播出机构、广播电视站以及互联网新闻信息采编发布服务机构等。
3、非公有资本不得经营新闻机构的版面、频率、频道、栏目、公众账号等。
4、非公有资本不得从事涉及政治、经济、军事、外交,重大社会、文化、科技、卫生、教育、体育以及其他关系政治方向、舆论导向和价值取向等活动、事件的实况直播业务。
5、非公有资本不得引进境外主体发布的新闻。
6、非公有资本不得举办新闻舆论领域论坛峰会和评奖评选活动。


