图源:星际荣耀商业航天集团
导语:60亿!新能源高端装备研发智造基地正式落户重庆巴南;23.48亿!四川年产二十万吨高性能玻璃纤维项目有序推进;星际荣耀成都双流可重复使用液体运载火箭生产总部基地建设提速,“绵阳造”焦点二号液氧甲烷发动机成功下线······近期,成渝地区商业航天、新型材料、新能源高端装备三大核心赛道高能级项目密集发力,重大项目落地提速、建设有序。成渝招商助推中心将追踪项目动态、解析赛道潜力、挖掘合作机遇,邀您深耕成渝产业沃土,共启新质发展征程!
60亿!新能源高端装备基地落户重庆巴南
2月13日,巴南区政府与Artopyra7、重庆特古工业、重庆欣新志泉等4家优质企业成功签署合作协议,携手打造总投资60亿级的新能源高端装备研发智造基地。此次签约是巴南区推进“工业强区”“科教强区”的标志性成果,也吹响了当地新一年招大引强的冲锋号。
图源:巴南发布
该项目总占地约809亩,以“双核并行、协同发力”为原则,涵盖新能源研发智造、高端装备研发智造两大核心子项目,聚焦“科技创新—成果转化—高端制造—产业协同”全链条,打造具有全市影响力的产业创新综合体。
其中,新能源研发智造基地由Artopyra7、特古工业、深圳曼恩斯特3家企业联合投资42亿元,建设年产15GWh电化学储能全产业链智造基地,涵盖智能自动化PACK产线、系统集成总装车间、PCS/BMS/EMS核心部件生产与测试平台,及多元配套功能,达产后预计年产值132亿元、带动就业1500人。
高端装备研发智造基地由本土专精特新企业欣新志泉独立投资18亿元,聚焦聚焦空天装备精密件、新能源智能网联汽车结构件、储能装备零部件三大核心零部件领域,达产后可年产3万套空天装备精密件、20万套新能源智能网联汽车结构件、5万套储能装备零部件,实现年产值31亿元、新增就业600人。
目前,两大基地的筹备工作已陆续展开。四大合作企业分工明确,形成“国际资本+资源保障+核心技术+本土制造”的协同格局,为项目落地提供坚实支撑。巴南区已具备完备的智能制造基础,形成特色鲜明的产业格局,拥有众多国家级创新平台和各类优质企业,产业协同效应显著,能为项目建设提供有力保障。未来,随着项目建成投产,将进一步完善区域产业生态,推动制造产业集聚升级,为重庆培育新质生产力、打造“智造重镇”增添重要支撑。
企业机遇:储能产业链企业切入磷酸铁锂正极、涂覆隔膜等紧缺材料供应,或承接PCS/BMS/EMS核心部件配套加工。精密制造企业可联动高端装备基地,参与空天装备精密紧固件、储能设备零部件的配套生产。材料企业可聚焦基地智能化产线建设,供应铝基复合材料、超薄铜箔等专用材料,抢抓储能与空天装备材料需求风口。此外,检测、智慧仓储等配套企业可对接基地实验检测、仓储物流需求,联动四大合作企业的资源优势,分羹新能源与高端装备产业升级红利,实现协同发展。
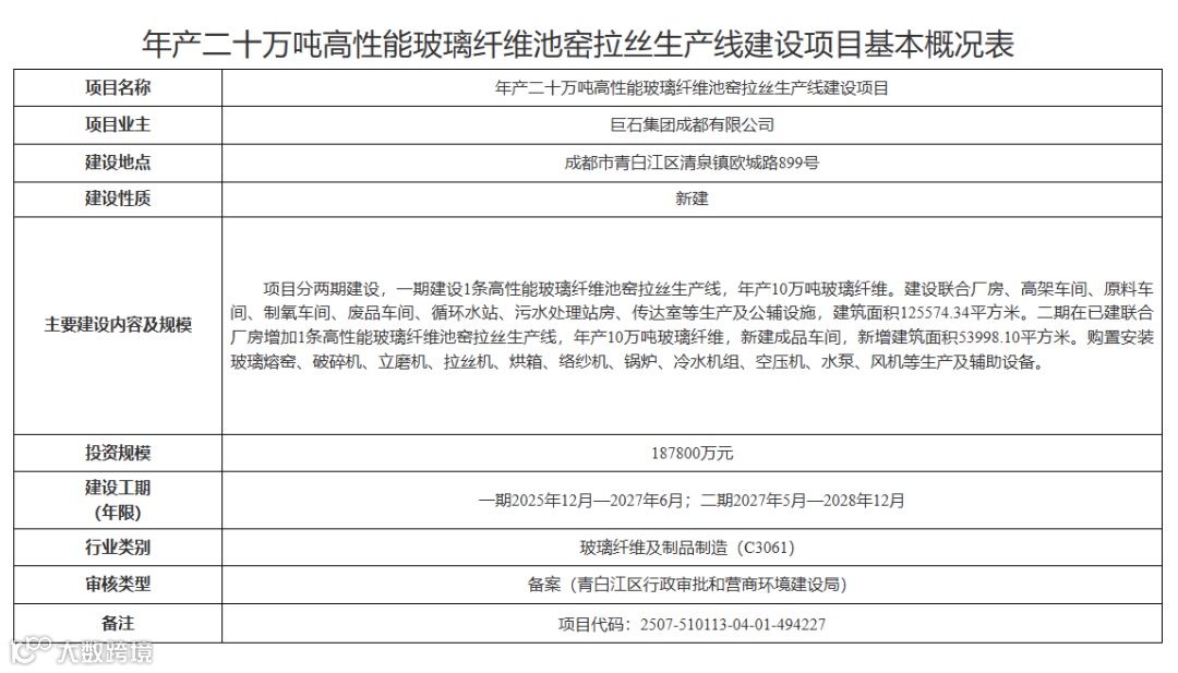
23.48亿!四川年产二十万吨高性能玻璃纤维项目迎新进展
近日,巨石集团成都有限公司年产二十万吨高性能玻璃纤维池窑拉丝生产线建设项目迎来新进展。截至2026年2月,项目多项招标工作有序推进,桩基工程、给排水管网埋地安装等已完成招标,进入施工准备阶段,幕墙设计、桩基检测服务仍在招标中。
该项目位于成都市青白江区清泉镇欧城路899号现有厂区西侧,属成都基地产能扩建项目,项目总投资约23.48亿元,新征地325亩,总建筑面积达25.606万平方米,建成后将新增劳动定员600人。
项目采用全球领先的“纯氧燃烧+电助熔+智能制造”工艺,全程实现智能化管控,从原料制备、高温熔制到拉丝成型、烘干固化、成品包装,各环节高效环保,单位产能能耗降低30%,废水回用率超90%,氮氧化物排放减少45%,主打高性能无碱玻璃纤维产品,广泛应用于风电叶片、新能源汽车、高端复合材料等低碳领域。
后期,项目将严格按照3年建设周期分期推进,一期将建设1条生产线及各类配套厂房,二期新增1条生产线及成品车间,同步完善变电站、原料仓库等公辅及储运设施,持续推进智改数转深度融合,提升生产效率与产品品质,建成后将使巨石成都基地总产能提升至60万吨,进一步巩固其西部玻纤产业龙头地位。
作为项目建设单位,巨石成都公司是巨石集团全资子公司,也是中国巨石首个全智能化生产基地,历经多年发展,已从最初的中低端产品定位升级为高端制造,目前年产能已达40多万吨,拥有四川省级技术中心,斩获国家级绿色工厂、国家卓越级智能工厂等多项荣誉。
该项目的推进与建成具有重要战略意义,不仅能完善中国巨石在国内的战略布点,将成都基地打造为西部核心玻纤生产枢纽,提升西部市场占有率,还能推动玻纤产业高端化升级,其产品性能达到国际先进水平,可填补西南高端玻纤市场需求缺口。同时,项目达产后预计年产值超40亿元、年纳税约4亿元,推动西部地区复合材料产业发展,为国家“双碳”战略落地提供重要产业支撑。
企业机遇:上游原料企业可对接石英砂、叶蜡石等核心原料供应,配套提供原料破碎、筛分、干燥等预处理服务,抢抓玻纤产能扩张带来的稳定订单红利。装备企业可切入池窑、拉丝机、铂铑漏板等核心设备供应及运维。下游应用企业可联动项目,采购高性能无碱玻纤产品,研发风电叶片增强材料、新能源汽车轻量化部件等,依托西南玻纤枢纽优势降低采购成本。
多点突破!星际荣耀绵阳发动机基地投产,成都火箭总装基地全速推进
2026年开年以来,星际荣耀在四川接连迎来发动机投产、火箭总装基地建设提速、四川国资参投大额融资等三大里程碑,标志着企业以四川为核心腹地的商业航天布局进入规模化落地新阶段。
1月27日,星际荣耀绵阳液体火箭发动机智能制造基地正式投产,首台“绵阳造”焦点二号液氧甲烷发动机成功下线,成为四川商业航天动力制造的标志性突破。该项目总投资23亿元、占地88亩,建成智能生产、总装集成与百吨级试车台(西南地区首个液体火箭发动机试车台,最大推力200吨)等配套设施,全面达产后可年产百余台液体火箭发动机,到2030年年产能可提升至200台套,产值达20亿元,是西南地区规模最大、能力最全的商业火箭发动机研发生产基地。
图源:四川星际荣耀航天动力
焦点二号发动机为百吨级液氧甲烷发动机,具备可重复使用与深度变推力能力,采用环保推进剂、高度电动化设计、大比例3D打印技术,贴合可重复使用需求,作为双曲线三号火箭的“心脏”,将为火箭规模化发射提供稳定动力支撑。
与之协同推进的是成都双流可重复使用液体运载火箭生产总部基地,该项目为成都市重大产业项目,选址成都高新综保区双流园区。项目总投资33亿元,规划4条装配线与2条测试线(合计6条数字化产线),设计年产20发双曲线三号可回收火箭,项目于2025年11月5日正式开工,当前主体施工全速推进,预计2026年5月封顶、6月完成土建、12月具备量产能力并竣工投产。
基地建成后将成为西部首个商业航天火箭总装基地,年产值约40亿元,达产后直接+间接带动就业约1200人,填补成都火箭总装领域空白。绵阳造“火箭心脏”与成都造“火箭整机”形成上下游联动,成都基地负责双曲线三号总装总测,绵阳基地负责发动机制造,补齐四川“发动机制造+火箭总装”产业闭环,为双曲线三号火箭批量交付奠定坚实基础。
资金层面,2月9日星际荣耀完成D++轮50.37亿元融资,由同创伟业、京铭资本联合领投,成都市重大产业化项目二期基金、成都空港创投、交子工融基金等四川本土机构积极参投。该金额为目前公开报道的民营火箭领域大额融资之一,所募资金重点投向双流基地建设、双曲线三号火箭研制与焦点二号发动机量产,同时还将用于完善发射、回收等核心环节能力,强化全国多地产业布局,为四川项目推进提供充足资金保障。
近期,焦点二号与星控三号联合试车、双曲线三号地面系统联调相继成功,验证了动力与控制系统可靠性,配套火箭回收船“星际归航”号已建成,将支撑火箭2026年上半年在海南执行“入轨+海上回收”首飞任务。
从产业布局来看,星际荣耀已形成绵阳造动力、成都造总装、文昌负责发射回收的全链条分工体系,其中文昌已布局总装总测复用工厂、动力试车台、海上回收平台三大项目,构建“测试-发射-回收-复用”闭环,企业还在德阳布局双曲线1号火箭研发测试生产基地,进一步完善四川布局。
四川双基地同步发力、大额资本持续加注、关键技术节点接连突破,不仅推动企业商业化发射进程全面提速,更强化了成渝地区在全国商业航天领域的核心地位,助力四川打造从研发、制造到发射服务的完整商业航天产业集群,目前绵阳已形成商业航天产业链企业18家,“箭、星、器、数”格局初具雏形,双流基地也将进一步带动商业航天产业集聚,完善产业生态圈。
企业机遇:先进材料企业可依托发动机与火箭总装需求,切入高性能金属材料、复合材料、特种结构材料等核心供应链,参与航天级材料国产化配套,分享规模化量产带来的稳定市场空间;高端装备与精密制造企业可对接火箭总装、发动机制造、地面测试等环节,提供精密零部件、非标装备、工装夹具、检测试验系统等产品与服务,深度融入商业航天制造体系;电子信息与测控企业可围绕箭上控制系统、地面测发控、发射回收等场景,拓展航天级元器件、智能测控、通信与数据服务等合作方向,借力技术迭代持续提升配套价值;生产性服务企业可依托全链条产业布局,在航天物流、精密加工、试验运维、认证检测、供应链集成等领域拓展业务,共享商业航天集群化、规模化发展红利。
成渝招商助推中心产业研究员 李凤娇综合整理报道
本期值班责编 李佩佩
往期推荐

