【招商引资内参导言】
在传统基金招商模式式微与政策转向的双重驱动下,以并购基金为核心的招商新模式正成为地方政府破局的关键。并购基金招商是指地方政府下属国企运用各种并购重组手段收购控股优质企业、推动产业并购整合,引进国内外实力企业,助推地方产业升级和经济发展。
2024年“并购六条”政策落地后,上海、深圳、浙江等地国资纷纷设立百亿级并购基金矩阵,通过控股型并购、产业链整合和资源重组,为地方产业注入新动能。招商引资内参(微信号zsyznc)选取FirstLink慧联产研对该问题的最新研究供参考。
【招商引资内参正文】
一、国内掀起并购基金热潮
2024年以来,我国并购市场整体仍处于下行周期。2024年全年,我国并购市场首次公告交易4558单,同比下降17.78%;交易金额合计1.39万亿元,同比下降18.17%。但随着新“国九条”、“并购六条”等政策的陆续出台,市场活跃度有所提升,并购市场有望触底企稳。
制图:FirstLink慧联产研
2023年“新国九条”提出严把上市准入关,2024年“并购六条”明确支持上市公司围绕战略性新兴产业、未来产业等进行并购重组,2025年初“国办1号文”鼓励私募股权二级市场和并购基金。
制图:FirstLink慧联产研
随着“国九条”和“并购六条”等政策的发布,并购市场活跃度明显提升。2024年各季度并购交易数量逐季度上升,各季度分别为854件、1,063件、1,149件、1487件;2024年并购交易规模也有明显上升,分别为2,154亿元、2,417亿元、4,698亿元、4,561亿元。2024年下半年并购交易金额合计9259亿元,较2023年同期增长约8.6%,占全年总交易金额的比重约达67%。特别是9月24日“并购六条”发布后并购交易出现脉冲式增长,可以看出政策对并购交易市场刺激效果明显,后续或将逐步回暖。
制图:FirstLink慧联产研
2024 年,并购市场的核心主题聚焦于硬科技领域,硬科技已然上升为国家经济发展的关键战略方向。当前,硬科技企业在所属细分赛道中,技术创新与产品迭代的需求持续涌现且愈发迫切,然而受制于自身发展阶段等因素,资金储备相对匮乏,融资需求较为突出。在这种背景下,并购基金有望发挥重要作用:一方面,可以提供资金支持;另一方面,并购基金未来可能不再局限于撮合交易等基金相关工作,还能够参与交易架构设计。
制图:FirstLink慧联产研
二、地方政府积极设立并购基金
并购基金设立方面:近期,国内并购市场呈现出持续升温的态势,并购活动日益活跃。地方国资在并购领域的参与度正显著提升,通过设立并购基金等多种方式,不断加大在并购市场中的投入与布局力度。对地方政府来说,通过并购基金投资更容易实现对被投企业的招引落地。在少数股权投资时,可能是招引企业来当地落地生产线、子公司。通过并购基金投资,甚至可以实现被投企业的总部搬迁。同时,对当地传统行业企业来说,可以通过并购基金实现技术转型升级。另一方面,并购重组基金也有利于链主企业资源整合。链主企业是整个产业生态体系的枢纽核心,要培育壮大链主企业,发挥其牵引带动作用,通过并购重组、控股参股等方式整合产业链上下游优质资源,扩大市场份额,提升规模效应,增强企业核心竞争力和产业链生态主导力,推动产业链群融通发展。同时,可增加本土企业上市机会。
2025年国内各城市并购基金情况
制图:FirstLink慧联产研
例如,2025年2月24日,东莞金控集团董事长张庆文到访中信证券股份有限公司,与中信证券总监张秀杰及投行、金石投资相关负责人进行会谈。双方聚焦东莞产业规划,深入研讨共同设立并购基金的可行性。计划依托中信证券及金石投资在券商领域的资源优势与产业并购专业能力,针对具体项目需求设立专项基金,助力东莞企业开展并购整合,推动产业项目落地。
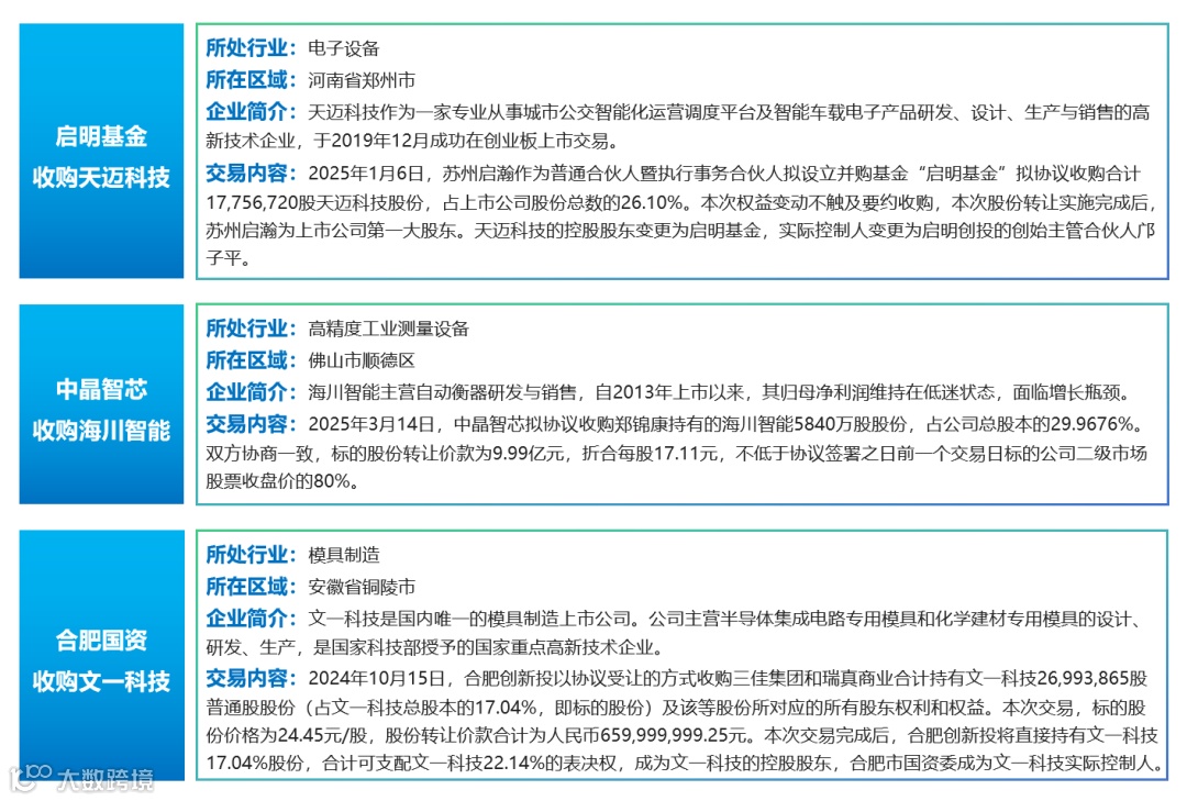
近期国内并购基金案例情况
制图:FirstLink慧联产研
三、并购基金催生地方政府产业招商新路径
各地政府积极投身并购基金领域,此举可被视为一种创新的招商引资策略。借助并购基金的力量,地方政府能够成功吸引企业整体或其部分业务入驻当地。除此之外,大力推动并购基金的发展,对于促进地方产业升级转型、实现资源配置的优化、有效吸纳社会资本以及增强区域竞争力而言,均具有不可忽视的积极作用。
传统模式:地方政府通过设立产业基金,在一级市场采取两种投资策略:一是"投早投小",瞄准初创企业早期阶段;二是通过C轮及以后融资"投成熟投大",专注成长期企业。两种路径主要依赖IPO实现退出。该模式需经历完整上市周期,退出路径单一,资源整合效率受限于企业上市进程。
制图:FirstLink慧联产研
新趋势模式:地方政府设立并购基金,或与当地龙头企业合作成立私募基金,共同瞄准已上市企业进行直接投资。通过跳过IPO环节,直接对上市企业实施业务赋能、市场扩展和产业协同,缩短投资退出周期。优势在于突破IPO依赖,投资标的选择更灵活(可穿透至上市主体),退出效率显著提升(无需等待上市锁定期),同时通过政企联动实现产业链资源的高效整合,形成"投资-赋能-退出"的闭环生态。
制图:FirstLink慧联产研
地方政府通过并购基金进行招商引资新路径简析:地方政府通过"并购基金+龙头企业"驱动招商引资的创新路径:地方政府(政策引导方)与当地龙头企业(产业资源方)通过"政策+产业"协同,联合设立私募基金,直接锚定上市企业作为投资标的——一方面通过股权并购、定增收购等资本工具整合产业链资源,另一方面为上市企业注入"增资扩产"与"市场拓展"的精准需求,最终形成"政府引导基金撬动→龙头企业产业链延伸→上市企业项目落地"的闭环。相较于传统模式,该路径通过穿透式投资上市主体(而非培育Pre-IPO企业),将招商引资从"漫长孵化"升级为"成熟产能快速导入",同时以龙头企业为枢纽实现资金、技术、订单等多维度的赋能,显著缩短了"引资-落地-产出"的经济价值转化周期。
制图:FirstLink慧联产研
启示:慧联产研认为,在当前存量竞争的大环境下,增量的培育与存量的激活应当两手抓,地方政府需储备并重塑更多适配当地的招商引资工具,从“资本杠杆”到“产业抓手”,可参考这种借力并购基金的创新做法实现招商战略的升维,从被动引资到主动布局的转变,过往地方政府要么通过产业基金慢慢培育扶持企业,要么直接通过传统一级市场并购或二级市场“买企业”,但在并购基金新趋势下,快速获得已上市的大型企业使得地方可以减少更多的时间成本,其核心价值在于用资本换时间、以股权控链条。若遇到合适的企业,可为当地城市锚定新增“链主”,实现精准卡位,正如合肥国资通过控股文一科技(半导体模具龙头),迅速补强本地集成电路产业链短板,并吸引上游材料、下游封装企业自发聚集。
建议:首先,并购基金的设立需要充分借助专业机构的顶层设计能力及跨区域资源整合能力。其次,基于风险对冲的角度,建议设计成对赌式的基金架构,强化风险共担,例如要求被投企业承诺3年内迁入总部或新增产能,否则触发股权回购条款等等,有效规避投后空转。或者在基金协议中嵌入“产业对赌”条款,如税收贡献、就业岗位、研发投入等量化指标,将资本运作与产业实效深度绑定。最后,地方政府还需强化投后赋能的能力,确保“资本导入”转化为“产业扎根”,避免“一买了之”,若缺乏投后管理能力,并购可能导致“整而不合”,如未能协同本地供应链、业务市场、配套政策等,没办法为被投企业提供应用场景、订单对接等定向支持,可能会导致企业的产能迁移停滞乃至低效运转。【未经授权请勿转载;授权转载请注明来源:招商引资内参:微信公众号zsyznc】

