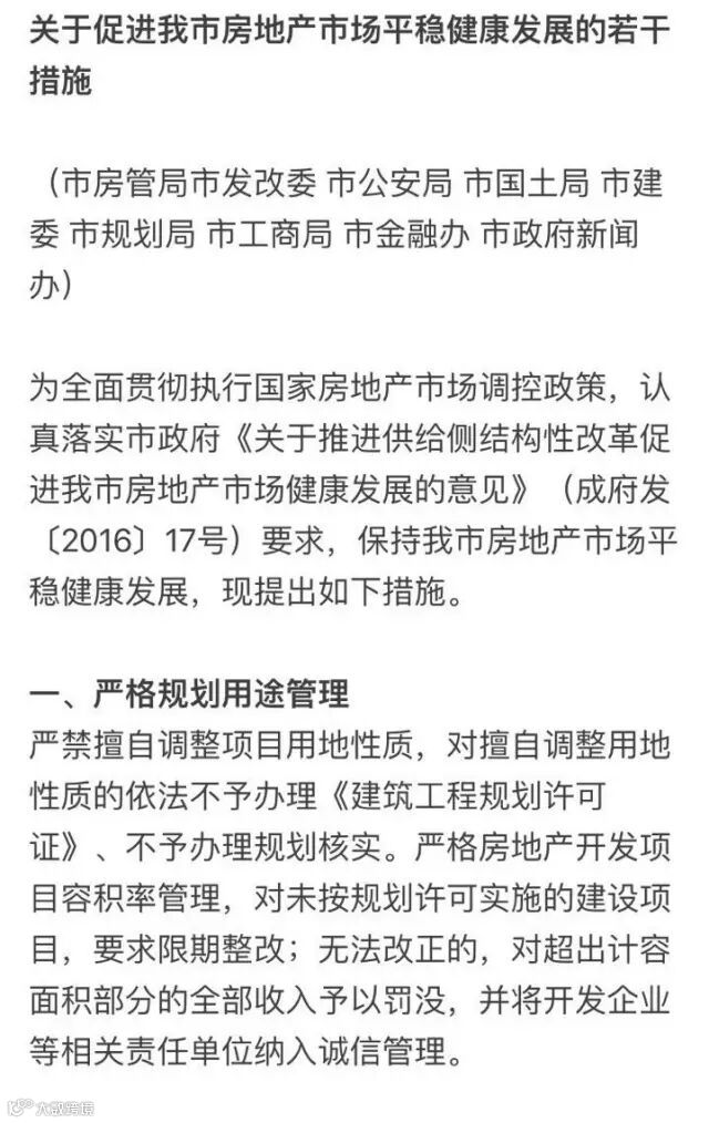
财富成都政策速递:10月1日,成都市人民政府门户网站正式发布《关于促进我市房地产市场平稳健康发展若干措施的通知》(简称“通知”)。该“通知”表示,为全面贯彻执行国家房地产市场调控政策,保持成都市房地产市场平稳健康发展,从规划、土地、建设、限购、销售、监管以及保障等11个方面提出具体措施,并且于即日起施行。
“通知”“要求成都高新区、成都天府新区、锦江区、青羊区、金牛区、武侯区、成华区、龙泉驿区、新都区、温江区、双流区、郫县范围内实行住房限购,同一身份自然人、法人只能新购买1套商品住房(法人单位经审查确属用自有资金购买商品住房且用于职工自住的除外)。严格执行住房限购地区信贷政策,购买二套房商业性个人住房贷款首付款比例不低于40%。”
此外,在整治市场违法行为、加强销售价格监管、防控市场金融风险、切实加强住房保障、严厉打击造谣滋事方面也推出了较为严格的措施。
附:通知原文








