香港特区政府“抢人大战”又放大招——香港商务和经济发展局发布的“一带一路”专员职位和“投资推广署署长”2个招聘岗位,月薪均接近28万港元!
以“一带一路”专员为例,该岗位月薪高达279850港元。该份工作的合约为3年,满3年后,香港特区政府还会发放一笔约满酬金,金额为合约期内所得底薪总额的15%。以此计算,该职位3年将获得薪酬1158万港元。
财富成都政务创新研究院,带你一起来看看香港特区政府“引才套路”有哪些?
“抢”的是哪种人?
值得注意的是,“一带一路”专员职位和“投资推广署署长”这2个高薪岗位虽然具体职责并不相同,但却有相同之处:
第一,对工作年限有一定限制,要求具备管理层经验。“一带一路”专员要求具备最少15年担任高层行政及管理职位的经验,投资推广署署长要求具备最少15年与市场营销、业务拓展或投资及贸易推广相关工作经验,其中最少5年担任高层管理职位。
第二,都有涉及或强调与内地的对接工作经验,如前者的入职条件中强调“过去5年内,具备最少2年与内地当局或大型内地企业有事务往来的经验”,后者的入职条件包括“熟悉内地与香港的营商环境”。
第三,两个岗位都要求会流利或良好的普通话。事实上,除此类高端人才岗位外,香港近期不少普通招聘岗位条件中亦强调要会普通话。以金融行业为例,记者在查阅香港特区政府劳工处互动就业平台时发现,目前该网站香港金融岗位空缺约为423类,其中近半数要求“熟练掌握普通话”或“一般掌握普通话”。
(图片来源:中国基金报)
据业内人士分析,这也反映出目前香港特区政府对熟悉内地、具备一定内地资源关系的资深人才持欢迎态度。
高薪招聘背后:
香港内地“引才”步调密集
在超高月薪招聘背后,实际折射出香港特区政府正以更加积极的态度,强化引资、引才节奏,内地则是其重要发力点。
此前香港人才缺口呈放大之势,不少行业招工难问题凸显。据可靠消息,香港过去两年本地劳动人口流失约14万人。与此同时,随着香港经济逐步回暖,劳工需求量开始增加。香港税务局今年4月3日发出了约31万张雇主报税表,较上年度增加约1万张。
或是为解决这一燃眉之急,从去年下半年开始,香港在引入内地人才方面动作频频。除面向中高端人才,也兼顾了其他程度的就业人士,包括香港的外地应届生或此前在香港就读的外地大学生。
(图片来源:第一财经)
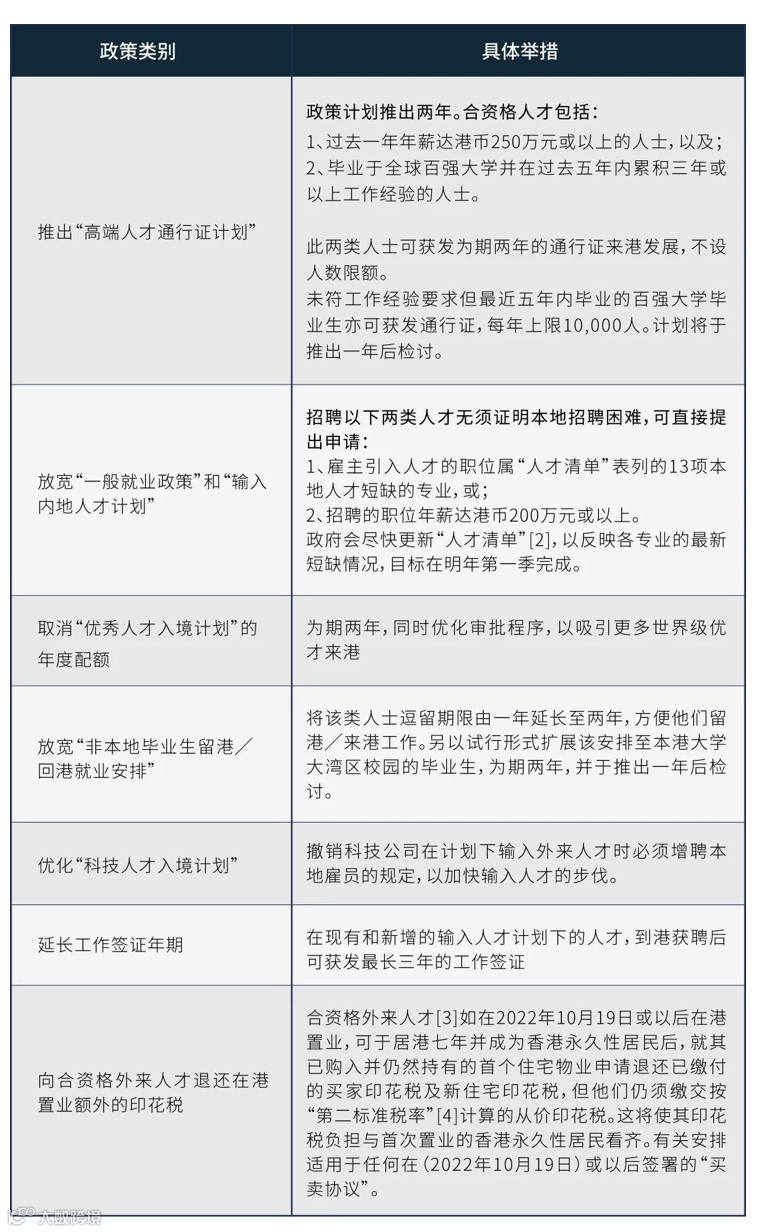
在高端人才引入方面,去年12月底香港推出“高端人才通行证计划”,该计划旨在每年吸纳至少35000名高薪人士或高学历人才,包括过去1年年薪达250万港元或以上的人士,以及毕业于全球百强大学并在过去5年内累积3年或以上工作经验的人士。这两类人士可获发为期2年的通行证来港发展,不设人数限额。
在现存的专才计划方面,香港针对“一般就业政策”和“输入内地人才计划”进行优化。例如,雇主引入人才的职位如果属于“人才清单”13项本地人才短缺的专业,或招聘的职位年薪达200万港元或以上,无须证明本地招聘困难,可直接提出申请。
除此之外,今年4月初香港《2023年印花税(修订)(第2号)条例草案》刊宪,以实施去年《施政报告》中宣布的招揽人才措施:以指定输入人才计划来港的非香港永久性居民,如在去年10月19日或之后在港购置住宅物业,成为香港永久性居民后可申请退税。
同样在4月,香港特区政府劳工及福利局(下称“劳福局”)正筹备于年中成立实体的“香港人才服务窗口”,为人才提供在港的定居、求职、子女就学等一站式服务。
从近期公布的数据来看,这些政策已经起到一定成效。劳福局公布的数据显示,截至3月14日,在不到三个月的时间里,特区政府相关入境计划已收到约40000份申请。
香港在引人才的板块“放大招”,这些动作背后体现的是对人才的重视。“科技是第一生产力、人才是第一资源、创新是第一动力。”想要留住人才,需要提供相应的福利政策与有前景的就业环境,这些都需要各地政府用心钻研。
从媒体链接到政务服务创新赋能,财富成都政务服务创新研究院,欢迎各位用户提供政务服务创新痛点、难点及服务创新案例等线索!
财富成都,看见你的正经事!

