图源:成都发布
成渝招商助推中心信息快报:今日,国家发展改革委正式发布了《全国统一大市场建设指引(试行)》(以下简称“《指引》”),标志着构建全国统一大市场正式进入深化落实阶段。
本次发布的《指引》明确严格落实《公平竞争审查条例》、明确招商优惠政策的“红线底线”等,针对招商及产业发展,科创四川成渝招商助推中心针对《指引》中涉及招商引资版块的“划重点笔记”来了。
规范执法 严禁异地执法或管辖
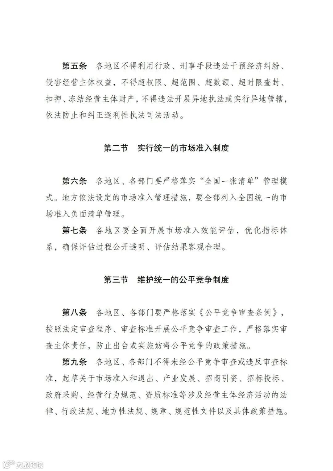
《指引》第五条:各地区不得利用行政、刑事手段违法干预经济纠纷、侵害经营主体权益,不得超权限、超范围、超数额、超时限查封、扣押、冻结经营主体财产,不得违法开展异地执法或实行异地管辖,依法防止和纠正逐利性执法司法活动。
从2021年公安部印发的《公安机关禁止逐利性执法“七项规定”》到今年《民营经济促进法(草案征求意见稿)》等政策、文件都在逐渐抑制“远洋捕捞”式趋利性执法,再到此次《指引》中明确的“不得违法开展异地执法或实行异地管辖”,优化民营企业的生存环境,重新激发企业家的发展信心,才能从产业发展端推动地方经济的稳定发展。
公平竞争
《指引》第八条:各地区、各部门要严格落实《公平竞争审查条例》,按照法定审查程序、审查标准开展公平竞争审查工作,严格落实审查主体责任,防止出台或实施妨碍公平竞争的政策措施。
《指引》第九条:各地区、各部门不得未经公平竞争审查或违反审查标准,起草关于市场准入和退出、产业发展、招商引资、招标投标、政府采购、经营行为规范、资质标准等涉及经营主体经济活动的法规、行政法规、地方性法规、规章、规范性文件以及具体政策措施。
今年8月1日起,《公平竞争审查条例》正式施行(详见:今天起,地方招商引资大变局开启!),“以税引商”正式落幕,打破了原有的城市产业发展、招商引资格局,招商引资没有了税收返还这条捷径,各地招商部门已经开始启动“变革”。
本次《指引》中明确各地区、各部门要严格落实《公平竞争审查条例》,对于地方政府和产业园区来说,都需要进一步打磨自身的招商引资和产业运营的专业能力。
明确政策“红线底线”
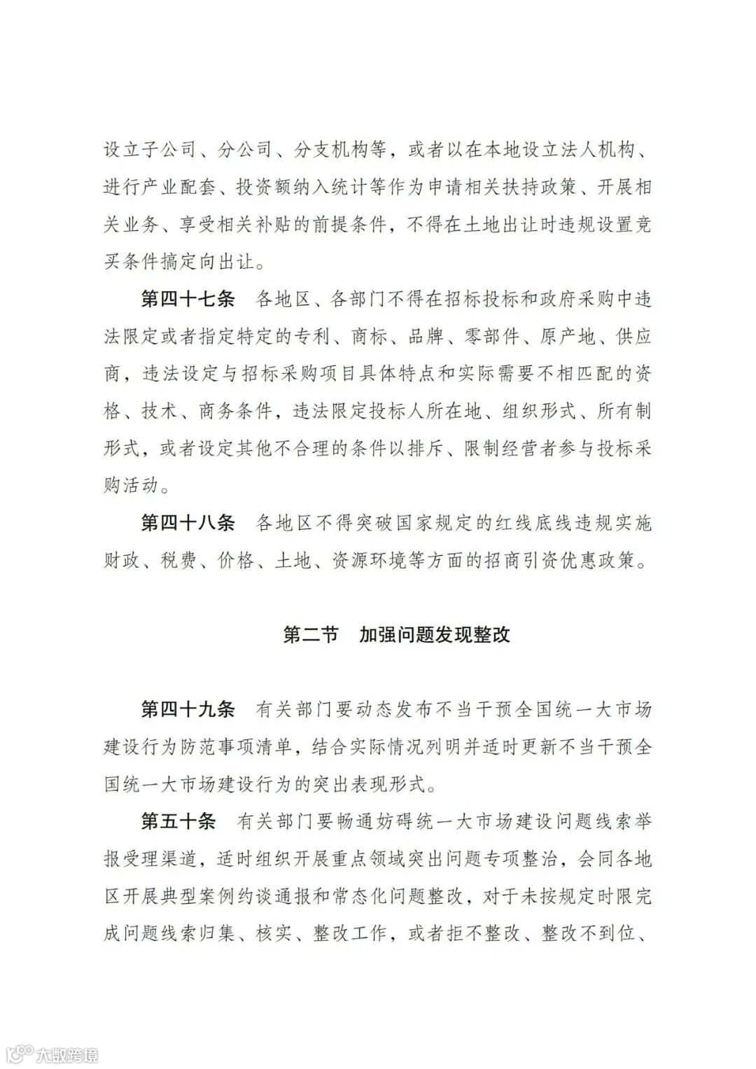
《指引》第四十八条:各地区不得突破国家规定的红线底线违规实施财政、税费、价格、土地、资源环境等方面的招商优惠政策。
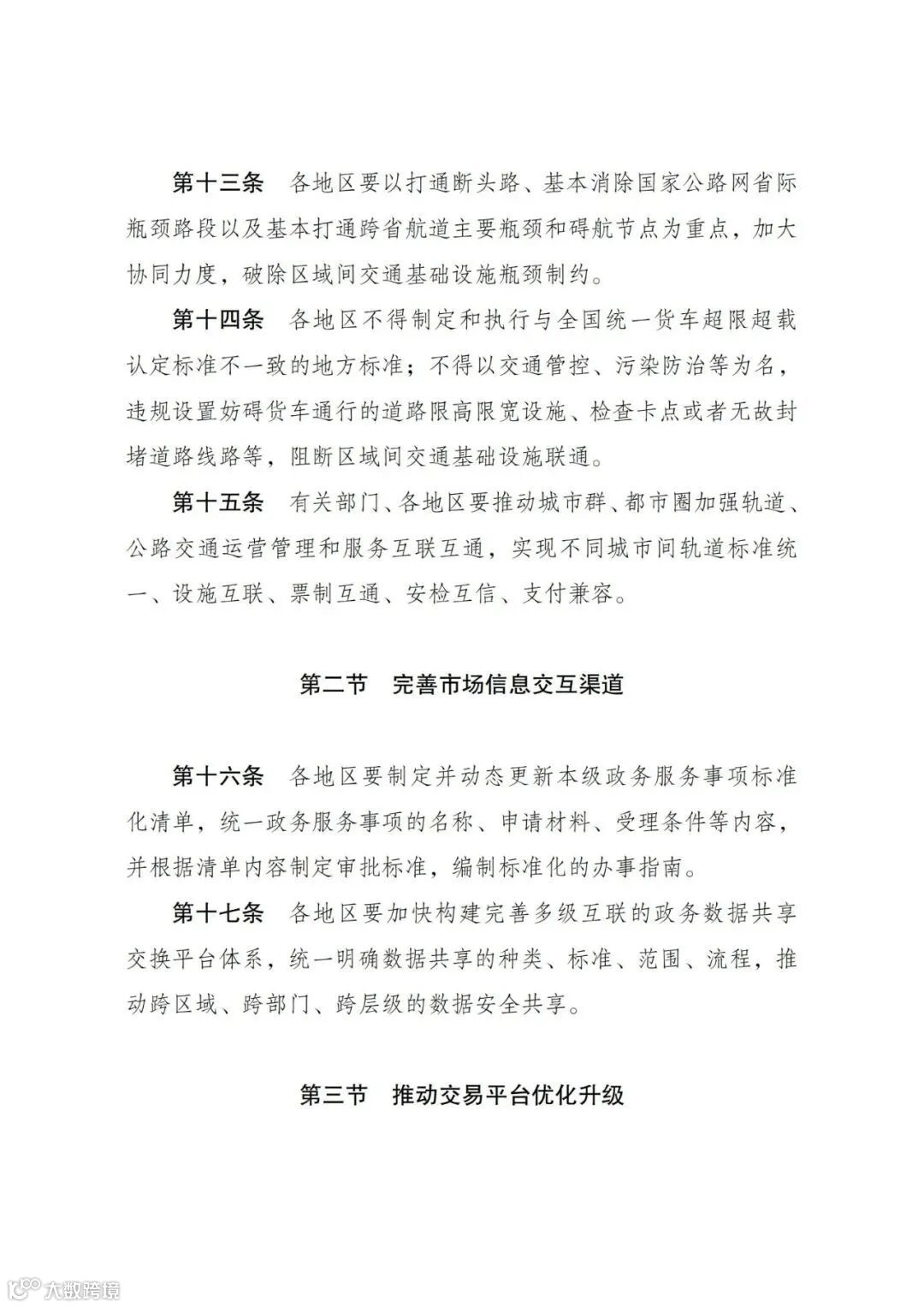
自今年《公平竞争审查条例》正式实施之后,全国各地明确表示将逐步推进违规税收优惠和财政奖补的清理工作。此次《指引》也明确地指出招商优惠政策的“红线底线”,成渝招商助推中心智库专家了解到,上海、山东、江苏和安徽等地已经裁撤招商部门,转而成立招商公司以寻求招商引资破局,然而很多地方政府、平台公司目前在优惠政策及招商模式方面依旧存在困惑,需要重点学习研究的招商模式有哪些?详见:成渝招商助推中心智库专家招商“打法”
政策原文↓
国家发展改革委关于印发《全国统一大市场建设指引(试行)》的通知
发改体改〔2024〕1742号
各省、自治区、直辖市人民政府,国务院各部委、各直属机构:
《全国统一大市场建设指引(试行)》已经国务院同意,现印发给你们,请结合实际认真贯彻落实。
国家发展改革委
2024年12月4日
附件:
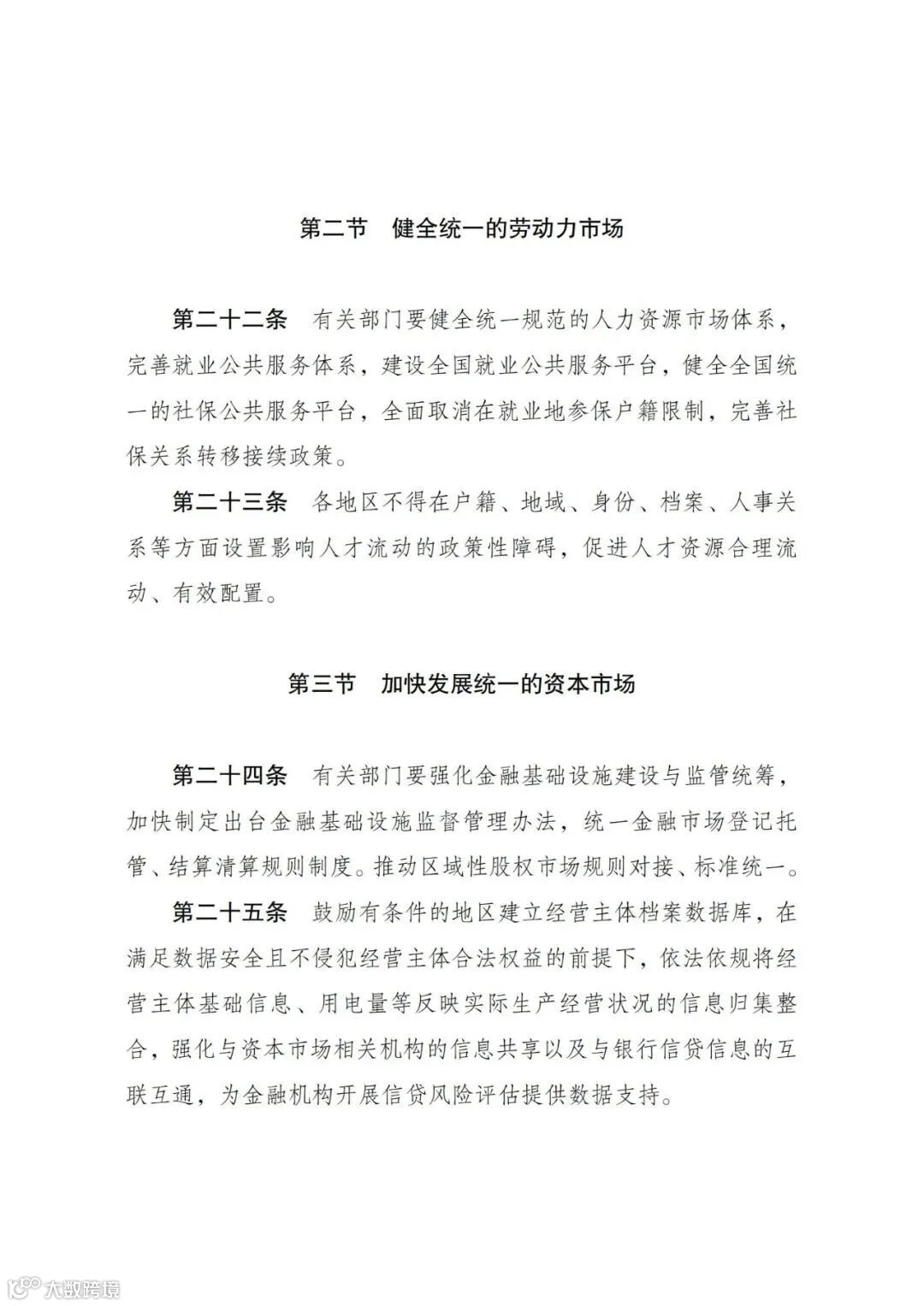
成渝招商助推中心项目库已启动运营,欢迎有融资需求的优质硬核科创企业、有意愿落地成渝地区的的链主型企业联系我们,争取最适合你的投资机构、产业基金“真金白银”支持,助力企业做大做强。联系电话:18628366546(微信同号)
成渝招商助推中心项目入库有奖
成渝招商助推中心企业库已启动运营,我们通过深入挖掘财联社、科创板日报在全国重点产业赛道、头部企业圈层等优质企业资源,同时利用线上“科创四川”“新质科创家”“成渝招商助推中心”微信公众号矩阵平台,利用线下成都-长三角科创生态圈联盟、成渝科创圈联盟等“朋友圈”资源,及时搜集、挖掘有意向在成渝地区投资落地的优质企业、科创项目“内参”,并向目标区域及产业园区进行精准推介、分享。
成渝招商助推中心欢迎近期有意愿在成渝地区投资落地的企业申报入库,我们将“一站式”协助对接落地。项目经核实确认并顺利落地,成渝招商助推中心将对推荐企业(项目)入库者奖励50-200元/家(个)。
成渝招商助推中心同时欢迎更多有新经济、硬核科技、未来产业等产业赛道招商需求的产业园区、相关部门加入成渝招商助推中心大家庭,帮助全球科创资源在川落地,高效、精准匹配资源,助力成渝地区高质量发展。
服务热线:18628366546(微信同号)
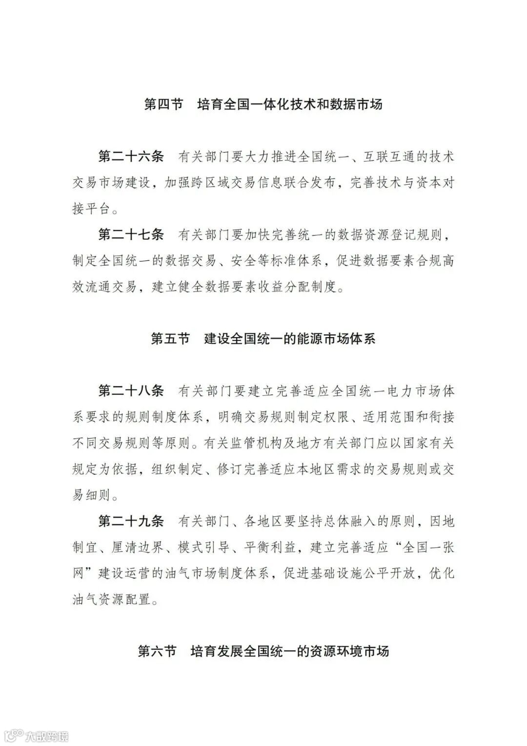
政策原文来源 国家发展和改革委网站
本期值班责编 李佩佩
END
✦
•
✦
✦
左右滑动,查看更多
✦
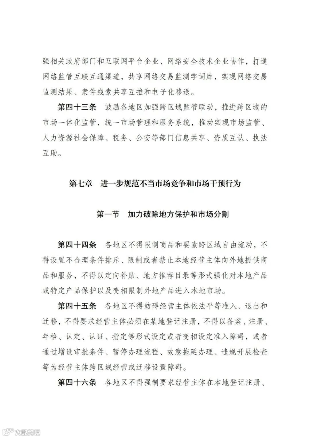
往期推荐:

