搜索
首页
大数快讯
大数活动
服务超市
文章专题
出海平台
流量密码
出海蓝图
产业赛道
物流仓储
跨境支付
选品策略
实操手册
报告
跨企查
百科
导航
知识体系
工具箱
更多
找货源
跨境招聘
DeepSeek
首页
>
低空经济产业,苏州怎么做?
>
低空经济产业,苏州怎么做?
产业招商参考
2024-05-03
2
导读:低空经济产业,苏州怎么做?
01
苏州
市首批低空经济先导产业园名单(
7
家)
02
苏州市首批低空经济领航企业名单(
30
家)
03
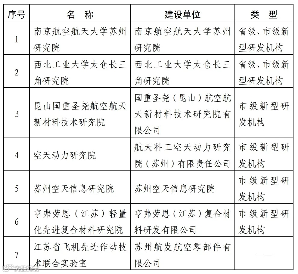
苏州市首批低空经济创新示范机构名单(
7
家)
04
一图看懂苏州市支持低空经济高
质量
发展的若干措施(试行)
【声明】内容源于网络
0
0
产业招商参考
专注于招商引资,带你第一时间了解产业招商引资的前沿经验。
内容
337
粉丝
0
关注
在线咨询
产业招商参考
专注于招商引资,带你第一时间了解产业招商引资的前沿经验。
总阅读
3
粉丝
0
内容
337
在线咨询
关注