【招商引资内参导言】
招商引资项目流程复杂,为了帮大家滤清具体流程,招商引资内参(微信号zsyznc)对各地花费大量时间精力制作的招商引资流程图进行了整理,各类图表共19张,相信对大家会有很大帮助。这些图集合起来不易,已经有上千人索取,希望大家可以收藏转发。
【招商引资内参正文】
1、招商引资项目全部流程图
2、招商引资项目审批流程图
3、招商引资项目优化服务流程图
4、招商引资项目预审流程图
5、政府投资项目审批流程图
6、投资项目准入确认书
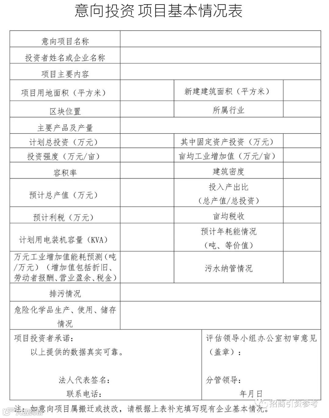
7、意向投资项目基本情况表
8、招商引资项目业主申请材料一览表
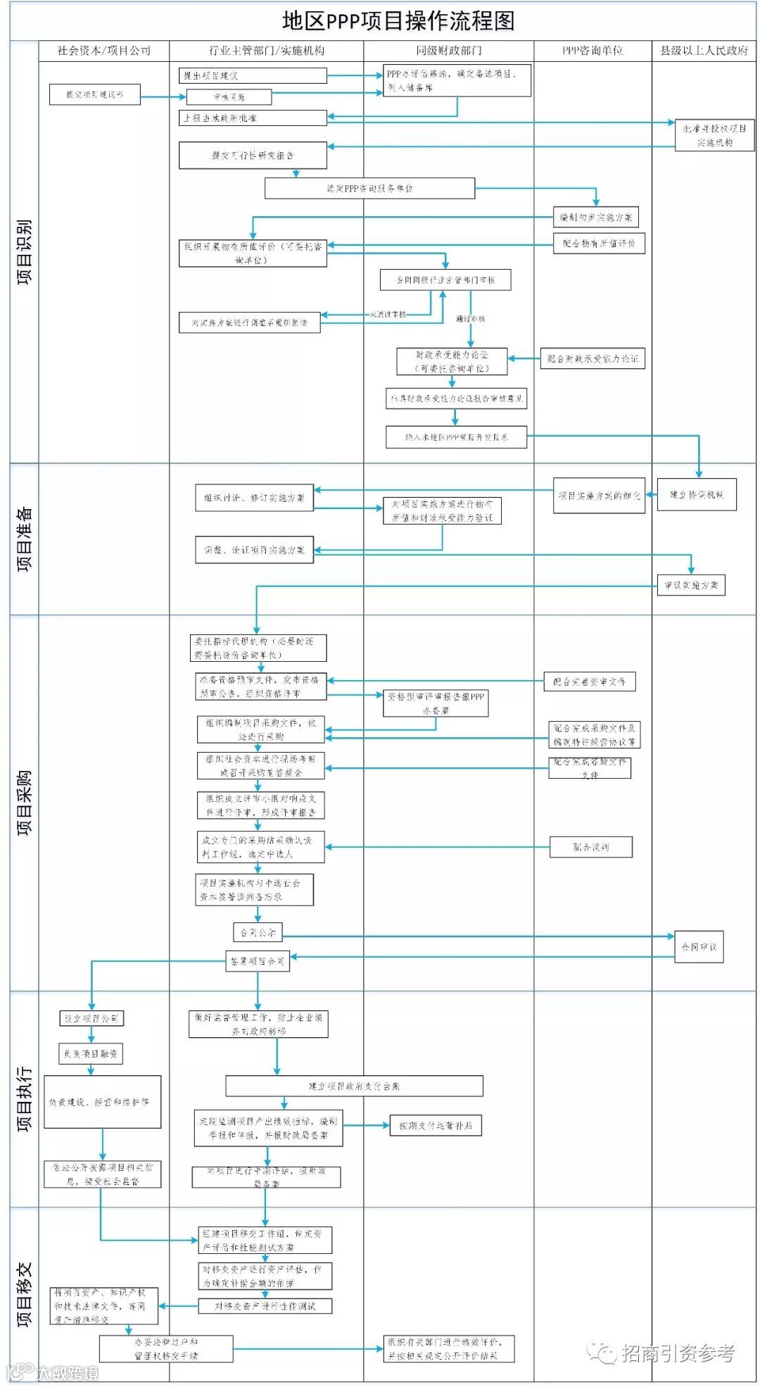
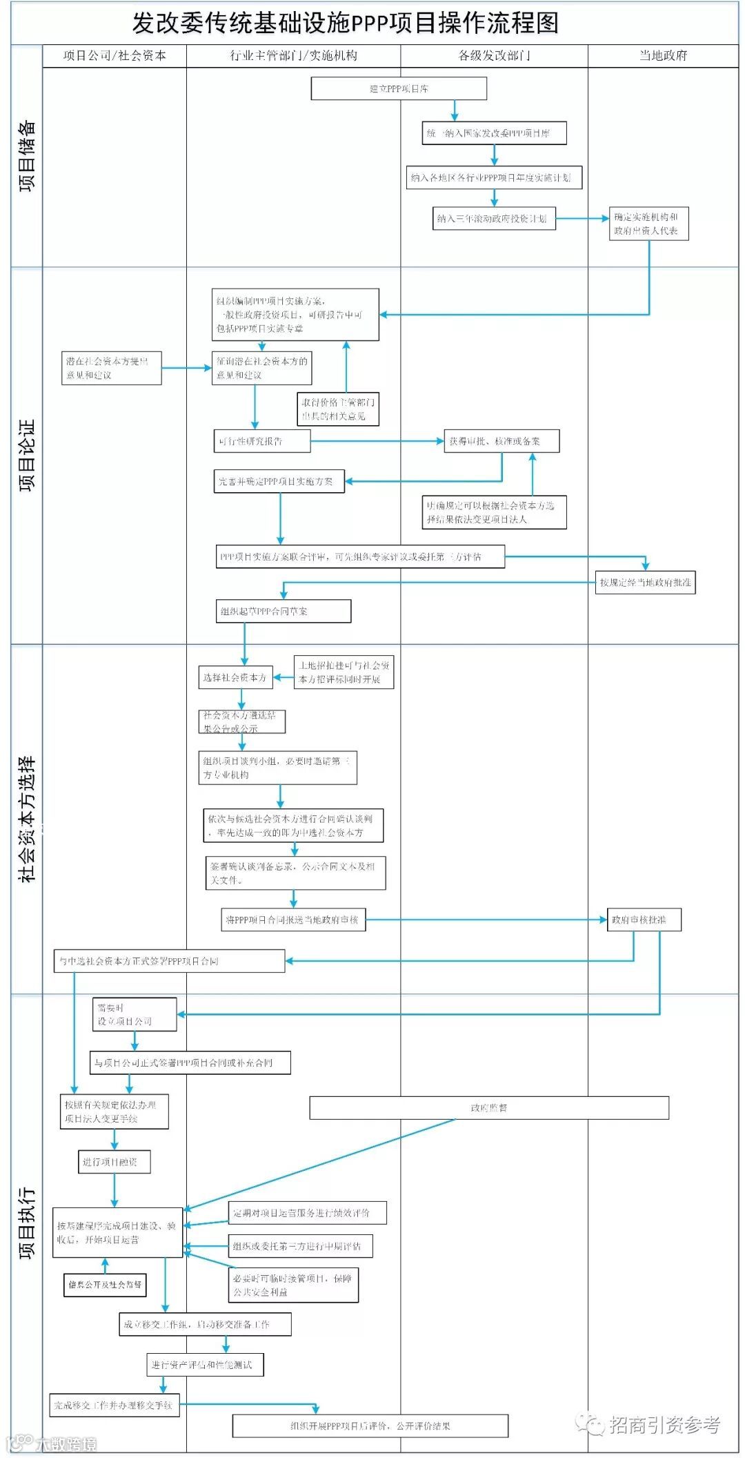
9、资本招商必备:PPP项目实操流程图(国家发改委+地方政府)
10、招商引资项目并联审批图9张
【未经授权请勿转载;授权转载请注明来源:招商引资内参:微信公众号zsyznc】

