搜索
首页
大数快讯
大数活动
服务超市
文章专题
出海平台
流量密码
出海蓝图
产业赛道
物流仓储
跨境支付
选品策略
实操手册
报告
跨企查
百科
导航
知识体系
工具箱
更多
找货源
跨境招聘
DeepSeek
首页
>
邀请函:招商引资工作顶层设计与新质生产力培育经验交流——太原站
>
邀请函:招商引资工作顶层设计与新质生产力培育经验交流——太原站
产业招商智库
2024-05-14
2
导读:@所有人
为深入学习贯彻党的二十大和中央经济工作会议精神,助力各地有效提升新形势下的招商引资工作,利用招商引资全面赋能区域经济,发挥招商引资作为地方高
质量
发展的强大引擎动力以及在推动城市化建设、吸引人才等方面不可或缺的作用,通过科学研判,以顶层战略思维超前谋划新产业、新业态、新模式,
商务部国际贸易经济合作研究院
将于
2024年5月28-31日
在
太原
市
举办招商引资工作顶层设计与新质生产力培育经验交流研讨班。欢迎各有关单位本着自愿原则报名参加。现将有关事项通知如下:
一、研讨内容
(一)新形势下投资促进机构的建设、投资促进工作推进和引资项目策划
1.投资促进的发展历程和趋势
2.投资促进机构的建设和投资促进工作推进
3.我国投资促进机构和国外投资促进机构的比较
4.地方政府投资促进项目策划案例分析与课堂讨论
(二)特色产业打造与产业链招商
强制造——特色产业选择及依据
2.强园区——特色打造与分类管理
3.强招引——培育新兴产业、建好特色园区
4.强产业——通过产业链招商推动产业发展
(三)新质生产力项目谋划与政府融资渠道
1.2024年产业发展趋势与产业招商基础知识
2.新质生产力产业特征及赛道选择
3.当前政府融资渠道与投融资体系建设
4.平台公司谋划产业及实施路径
(四)政府招商引资工作顶层设计与高质量发展
1.招商工作“四个阶段项目”分类
2.招商引资项目落地机制
3.新兴产业动态与拟招商项目产业链分析
4.招商引资项目商务谈判与风险管理
(五)园区开发与招商引资成功要素
1.园区开发“四项基本原则”和“四大基本方针”
2.园区招商“六大统一事项”和“六个管理要素”
3.主导产业+主题园区开发模式
4.中外合作、政企合作园区开发实践
(六)现场教学赴太原市相关国家级经开区或新区走访代表性企业,进行现场教学。
二、招生对象
各地招商引资与投资促进管理部门(商务局、招商局、投促局、经合局等)相关工作人员;各经开区、工业园区、高新区、产业集聚区、自贸实验区、边境合作区等相关工作人员;各地招商机构、平台公司等相关工作人员。各地可组织相关单位工作人员参加。
三、费用及其他事项
研讨班费用3800元/人(包括教学、教材、场地等费用)。食宿按财政部有关规定标准统一安排,费用自理。本次研讨班由商务部国际贸易经济合作研究院主办并出具发票,北京中商政研文化发展有限公司承办。
四、联系人
文件索取及咨询:曹老师 18611987724(微信同)
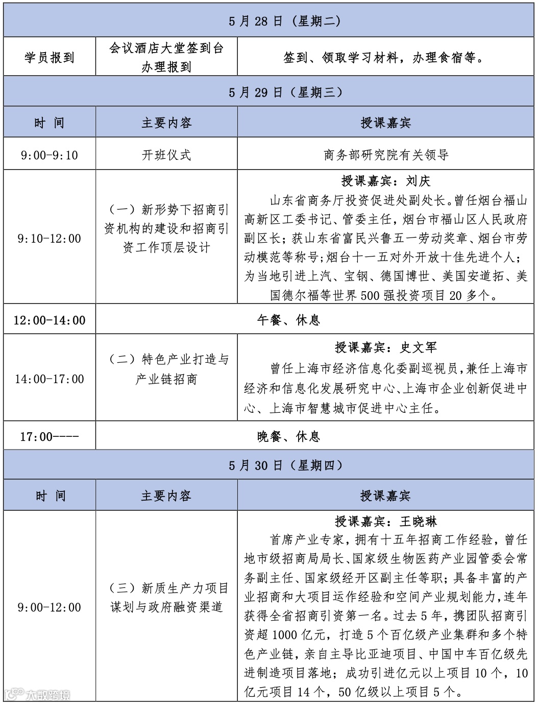
附会议日程:
【声明】内容源于网络
0
0
产业招商智库
凝聚行业资源、推动区域合作、促进协同发展!把握最新动态、推动高效决策!作为国内招商引资培训的服务平台,为学员提供咨询、资讯和培训的组合服务!
内容
452
粉丝
0
关注
在线咨询
产业招商智库
凝聚行业资源、推动区域合作、促进协同发展!把握最新动态、推动高效决策!作为国内招商引资培训的服务平台,为学员提供咨询、资讯和培训的组合服务!
总阅读
578
粉丝
0
内容
452
在线咨询
关注