
新质生产力是当前产业招商和经济升级中的热点词汇,本文为大家整理了关于新质生产力的核心产业链名单和产业链图谱供大家传阅参考。
01 新质生产力核心产业代表企业名单
一、工业母机
海天精工、东土科技、沈阳机床、克劳斯、华辰装备、汇川技术、华中数控、华东重机、秦川机床、华东数控
二、机器人
1、传感器
苏州固锝、柯力传感、奥比中光、汉威科技、睿创微纳
2、减速器
中马传动、绿的谐波、双环传动、艾迪精密、弘亚数控、江苏雷利、五洲新春、南方精工
3、电机
鸣志电器、祥明智能、汇川技术、科力尔、禾川科技
4、系统相关
金自天正、克来机电、赛摩智能、新时达、华中数控
5、集成
克来机电、中重科技、克劳斯、威士顿、中控技术、汇川技术、睿创微纳
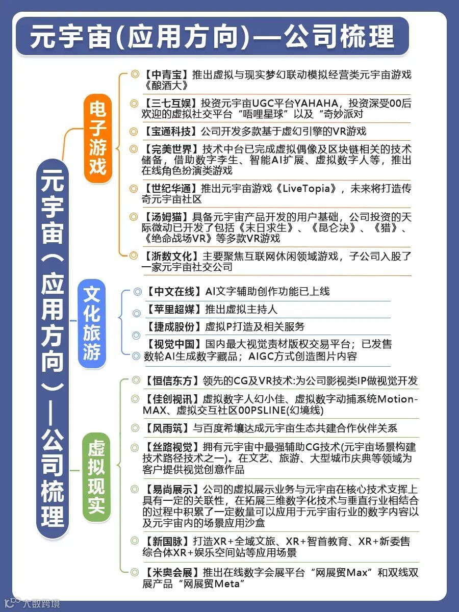
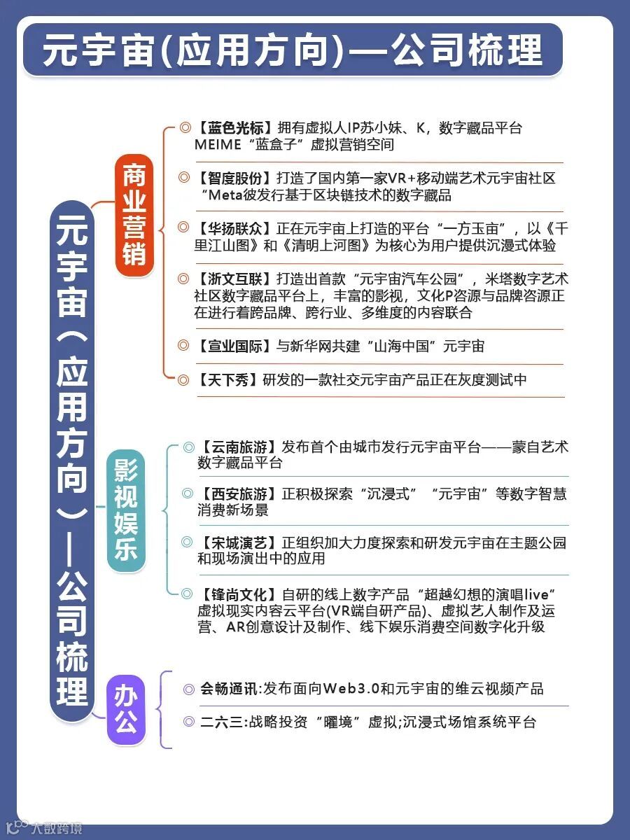
三、元宇宙
1、脑机接口
创新医疗、中科信息、三博脑科、南京熊猫、东方中科
2、未来显示
长江通信、全志科技、佳创视讯、歌尔股份、安洁科技、立讯精密、欧菲光
四、新能源
1、光伏
天洋新材、通达股份、迈为股份、隆基绿能、通威股份
2、新能源汽车
克来机电、宁德时代、法拉电子、比亚迪、汇川技术、亿纬锂能、德新科技
3、氢能源
洪涛股份、雪人股份、中国石化、美锦能源、雄韬股份、潍柴动力
五、光通信
1、光模块
天孚通信、新易盛、华工科技、光迅科技、中际旭创、铭普光磁
2、光芯片
华西股份、源杰科技、长光华芯、光迅科技、仕佳光子
3、光引擎光器件
光库科技、福晶科技、天孚通信、太辰光、富信科技、腾景科技
4、交换机
中兴通讯、紫光股份、浪潮信息、中科曙光、锐捷网络、星网锐捷
5、交换机代工
共进股份、海能达、工业富联、菲菱科思
6、连接器与线缆
太辰光、致尚科技、兆龙互连、立讯精密
六、人工智能
1、算力
工业富联、中科曙光、浪潮信息、拓维信息、海光信息、寒武纪、鸿博股份、拓尔思、云从科技、首都在线
2、大模型
科大讯飞、昆仑万维、三六零、汉王科技、海天瑞声、云从科技
02新质生产力代表性公司
1、中马传动:我国首批进入汽车变速器领域的民营企业之一,主营汽车变速器及车辆齿轮的研发、生产和销售。
2、克来机电:公司主业为工业自动化应用,是智能制造系统解决方案供应商,深耕于工业机器人系统应用。
3、振邦智能 :公司产品有应用到清洁机器人和割草机等领域,同时公司是清洁机器人行业控制解决方案的创新引领者。
4、大族数控:大族机床科技有限公司主营业务为精密加工设备及机床自动化
5、金自天正 :主要业务是工业自动化领域的工业计算机控制系统、电气传动装置、工业检测及控制仪表等三电产业相关产品的研制、生产、销售及承接工业自动化工程和技术服务等。在数字化工厂、铁前集控、能源管理、非标机器人等领域取得突破。
6、巨轮智能:公司是国家工业机器人规范企业、广东省机器人骨干企业之一;公司自主研发的机器人可完全取代熟练工人在高强度高污染环境下作业。
7、工业富联:公司是全球领先的通信网络设备,云服务设备,精密工具及工业机器人专业设计制造服务商。
8、贝隆精密:公司有部分结构件产品应用于扫地机器人。
9、华民股份:控股公司中物红宇研发生产了高能离子束3D喷焊智能机器人,它属于快速成型的新型制造领域。
10、金证股份:公司参股公司金智维是RPA机器人流程自动化软件、IT运维管理产品的研发和解决方案提供商。
11、中大力德:公司是从事机械传动与控制应用领域关键零部件的研发、生产、销售和服务的高新技术企业。
12、丰立智能:公司是智能机器人提供精密减速器及零部件。
13、协创数据:公司主要从事消费电子领域物联网智能终端和数据存储设备终端等产品的研发、生产和销售。
14、襄阳轴承:减速器用圆锥轴承、球轴承等,是公司的主要产品。
15、振邦智能:公司的产品有应用到清洁机器人和割草机等领域,主要为行业头部企业提供产品及服务,同时公司是清洁机器人行业控制解决方案的创新引领者
16、大立科技:2020年2月16日公司在互动平台称:公司从事机器人产业以来,发展情况一直良好,客户类型也逐渐多元化。除持续保持电力行业的传统优势外,2019年底还成功拓展了地铁城市轨道交通行业应用。随着各行业对智能化系统需求的不断提升,公司的机器人产品也必须将有更多的应用空间。
17、华菱线缆:2023年3月6日互动易回复:公司自主研发生产的高性能采煤机电缆、rOV机器人用柔性带缆、航空航天用轻型导线、字航员用电缆、矿山装备用拖电电缆等产品均实现了进口替代。
18、海天精工:公司的主营业务是致力于高端数控机床的研发、生产和销售,主要产品包括数控龙门加工中心、数控卧式加工中心、数控卧式车床、数控立式加工中心、数控落地镗铣加工中心、数控立式车床。
19、宏英智能:公司致力于为国内外移动机械客户提供从核心部件、控制系统及平台全生态的智能化解决方案。打造数字化车间,智能化工厂,为工业自动化增效降损提质保稳。
20、康斯特:公司是一家集机电一体化、软件算法开发、精密制造于一体的高端仪器仪表企业,公司主要产品包括数字压力表、智能压力校验仪、全自动压力校验仪、智能压力发生器、智能压力控制器、压力校验器、智能干体炉、智能测温仪、智能精密恒温槽、智能精密检定炉、温湿度自动检定系统、智能过程校验仪、高精度数字万用表等专业解决方案。
21、巨能股份:公司主营为客户提供以各类机器人自动化生产线、自动化辅助单元为核心的智能制造整体解决方案。
22、恒进感应:公司主营业务是中高档数控感应热处理成套设备及其关键功能部件的研发、生产、销售和技术服务。
23、舜宇精工:公司全资子公司宁波舜宇贝尔自动化有限公司系公司旗下专门从事机器人及自动化解决方案的主体。
24、莱赛激光:中国建筑激光测量和智能定位行业先行者。主营业务是激光测量与智能定位领域产品的研发、生产和销售,主要产品和服务为建筑激光定位、工程激光智能定位、激光测量与传感产品。
25、灵鸽科技:国家级专精特新“小巨人”,主营自动化物料处理系统设备,主要供货锂电行业。公司是一家物料自动化处理解决方案提供商,主要产品和服务为自动化物料处理系统、单机设备、配件及服务、房租及水电。
26、太烨智能:专注于提供智能配电网设备及解决方案的江苏省高新技术企业。公司主要从事智能配电业务和新能源业务,公司的主要产品为智能配电设备、智能中压开关设备、配电自动化终端、新能源项目的运营、储能产品等。
27、腾亚精工:燃气射钉枪细分领域国内龙头。公司主营业务为射钉紧固器材和建筑五金制品的研发、生产与销售,主要产品为射钉紧固器材、建筑五金制品、燃气射钉枪、射钉、瓦斯气罐、建筑五金制品。
28、珠城科技:主营电子连接器。公司主营业务为电子连接器产品的研发、生产及销售,公司主要产品为电子连接器。
29、三超新材:在电镀金刚线、金刚石砂轮两大类产品方面形成较为全面的专利体系。主营业务是金刚石工具的研发、生产和销售,主要产品为电镀金刚线和金刚石砂轮。
30、江南奕帆:微特减速电机领域的领先企业和主要生产企业。主营业务是专业定制化微特减速电机的研发、制造和销售,公司主要产品为储能减速电机、房车减速电机、底盘车电机、断路器专用减速箱、汽车增压器减速电机。
31、佰奥智能:为行业企业提供智能化、模块化、柔性化、信息化整体解决方案的高新技术企业。主营业务是智能装备及其零组件的研发、设计、生产和销售,为客户实现智能制造提供成套装备及相关零组件,公司的主要产品为各类智能组装设备。
03 新质生产力产业链代表性公司
(1)人工智能
代表性企业:科大讯飞、因赛集团、万兴科技、昆仑万维、中文在线、远大智能、国投智能、海康威视、鼎捷软件、昆船智能、赛为智能、川大智胜、汉王科技
(2)人形机器人
代表性企业:昊志机电、克来机电、埃斯顿、汇川技术、大华股份、万讯自控、雷赛智能、英威腾、三花智控、拓普集团、江苏雷利、鸣志电器
(3)工业母机
代表性企业:蓝英装备、昊志机电、沈阳机床、秦川机床、汇川技术、华东数控、沈阳机床、华辰装备、宇环数控
(4)脑机接口
代表性企业:创新医疗、三博脑科、南京熊猫、新智认知、汉威科技、世纪华通、中科信息
(5)工业互联网
代表性企业:工业富联、日海智能、华中数控、德恩精工、威士顿、汉钟精机、东方精工、英威腾、软通动力
(6)算力
代表性企业:中际旭创、天孚通信、铭普光磁、光迅科技、新易盛、中贝通信、工业富联、鸿博股份、浪潮信息、拓维信息、神州数码、常山北明、四川长虹、昆仑万维、真视通、久远银海、高新发展
(7)6G应用
代表性企业:中兴通讯、中G卫星、中G卫通、华力创通、武汉凡谷、通宇通讯、亨通光电、移远通信、烽火通信、中京电子、特发信息、中天科技
04 新质生产力产业链代表性公司
一、新质生产力+国企个股:
1、金自天正(600560)=央企+新型工业化+人工神经网络
2、克劳斯(600579)=央企+机器人+橡塑机械
3、赛摩智能(300466)=洛阳国企+机器人+智能工程+华为云
4、大豪科技(603025)=北京国资+机器人+电控系统
二、北交所新质生产力
1、同心传动(833454)=工业机器人+汽车传动轴+北交所
三、市场龙头企业
1、克来机电(603960)=工业机器人+华为++光通讯
2、哈森股份(603958)=精密制造+资产重组+拟切入苹果产业链+外贸
四、华为产业链新质生产力代表性公司
1、智度股份(000676)
2、软通动力(301236)
3、高新发展(000628)
4、欧菲光(002456)
5、塞力斯(601127)
6、光弘科技(300735)
04 新质生产力核心产业链图谱














来源:招商引资内参,微信公众号zsyznc

