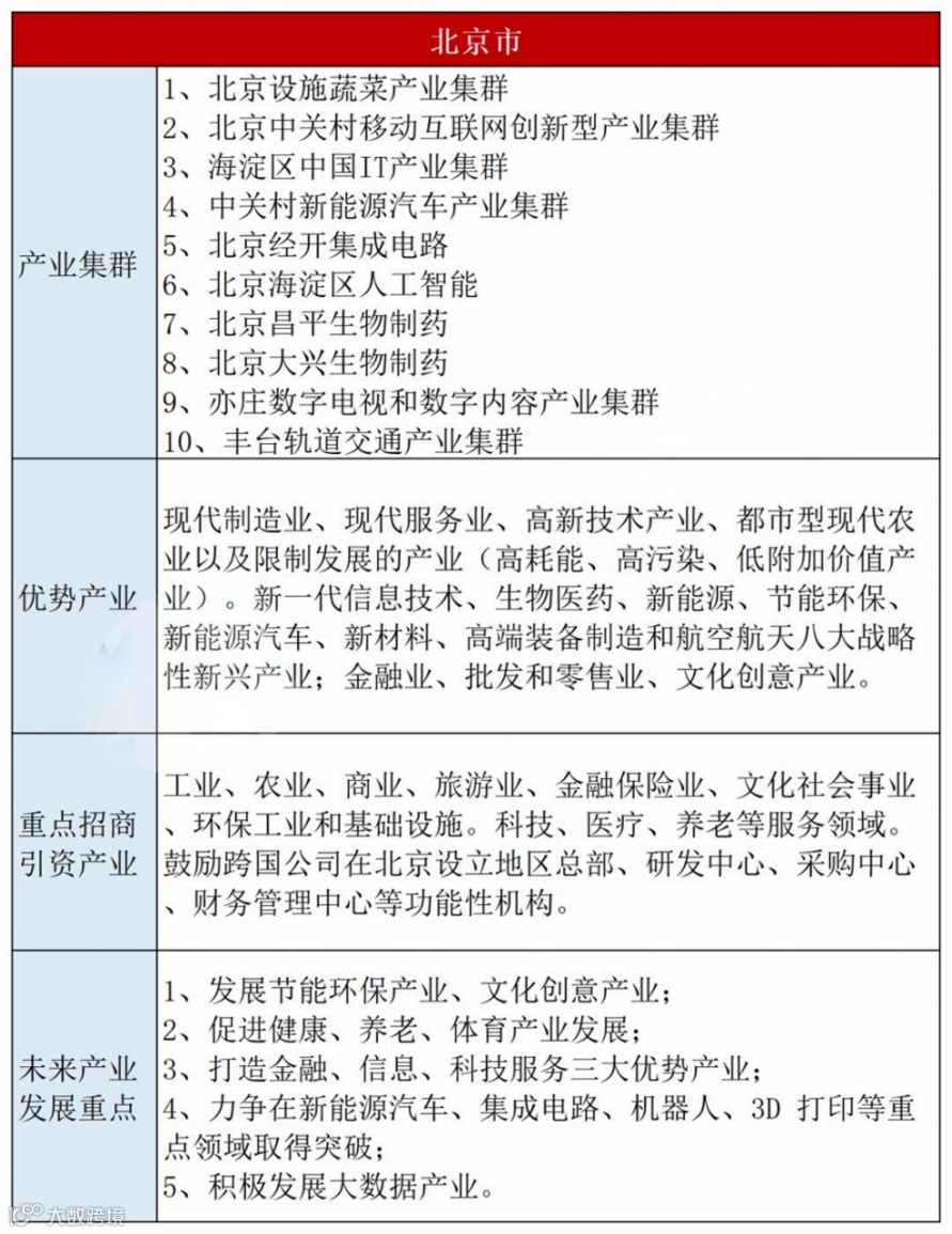
01 北京市
产业分析
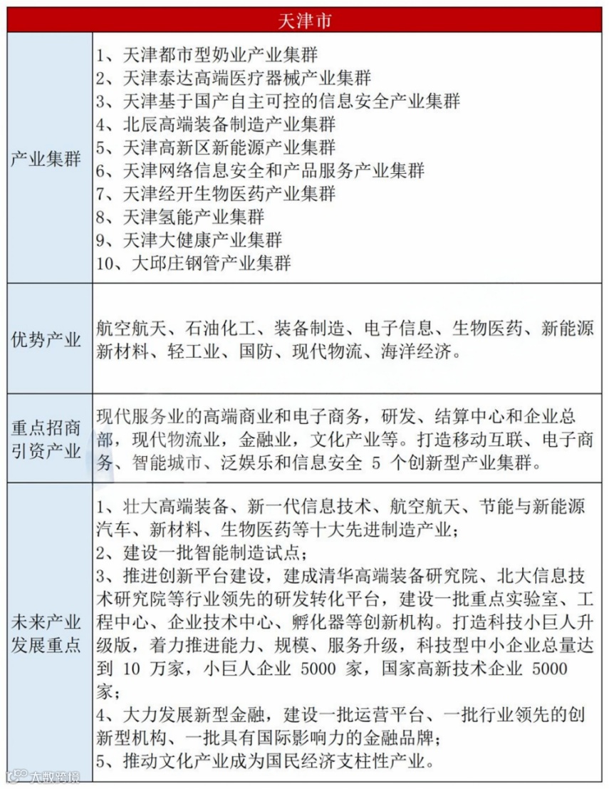
02 天津市
产业分析
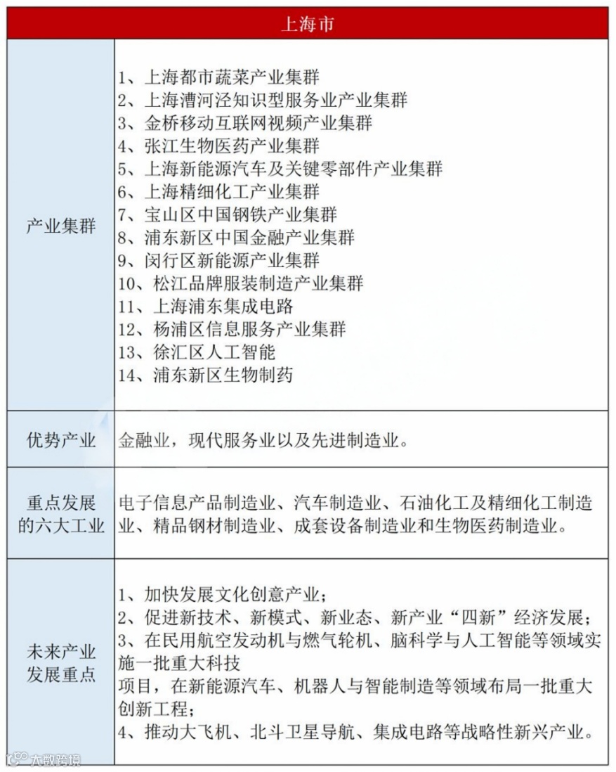
03 上海市
产业分析
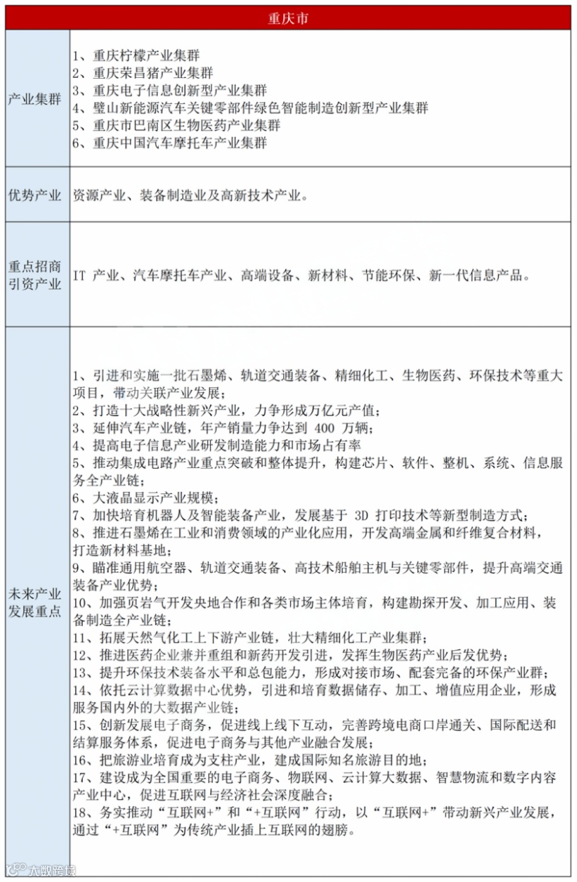
04 重庆市
产业分析
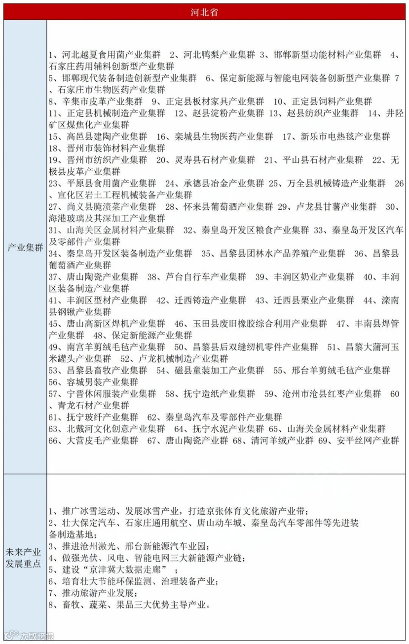
05 河北省
产业分析
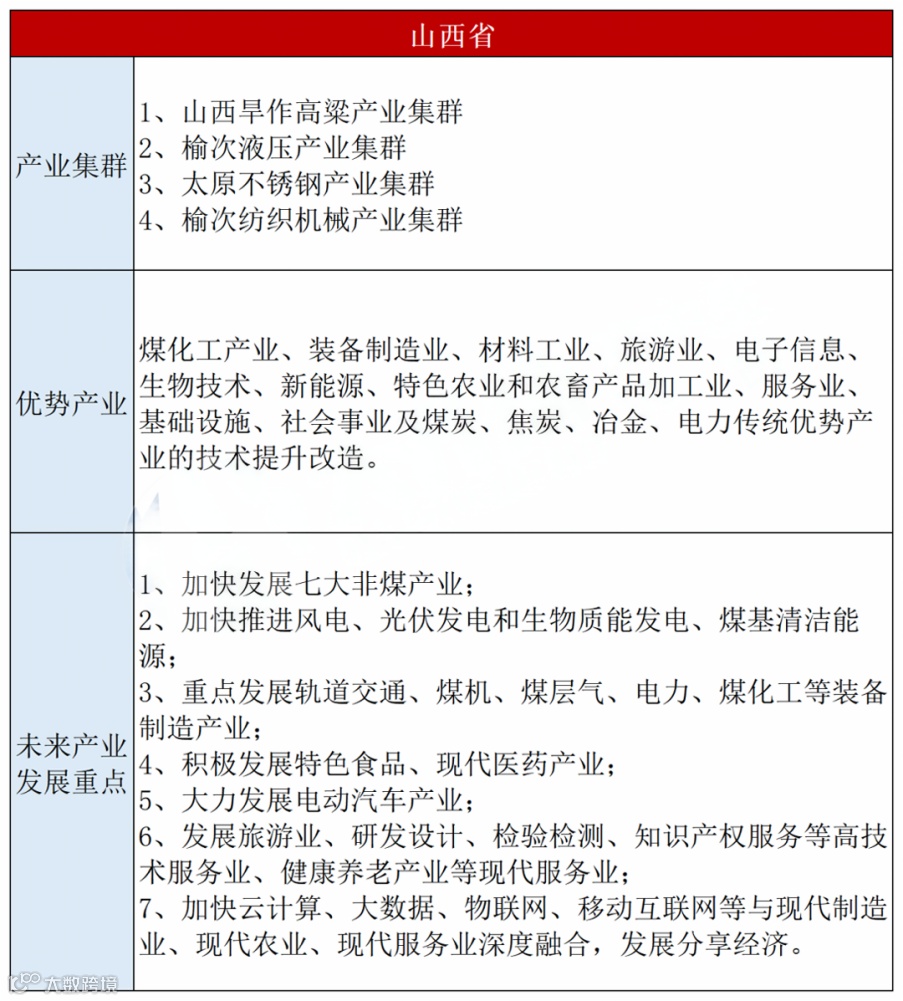
06 山西省
产业分析
07 辽宁省
产业分析
08 吉林省
产业分析
09 黑龙江省
产业分析
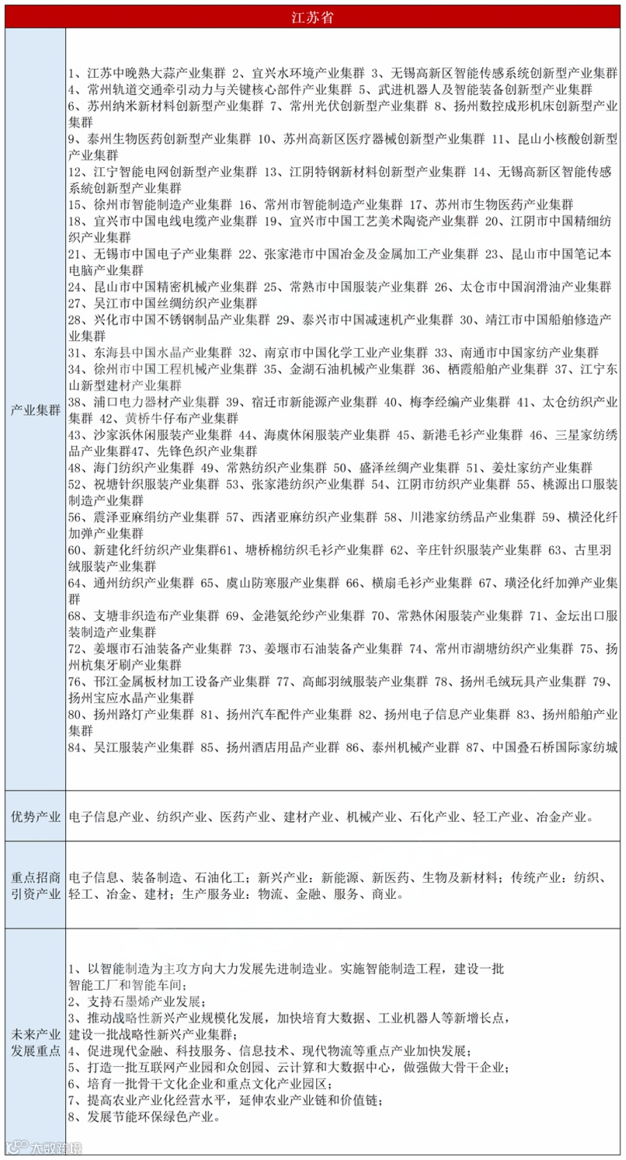
10 江苏省
产业分析
11 浙江省
产业分析
12 安徽省
产业分析
13 福建省
产业分析
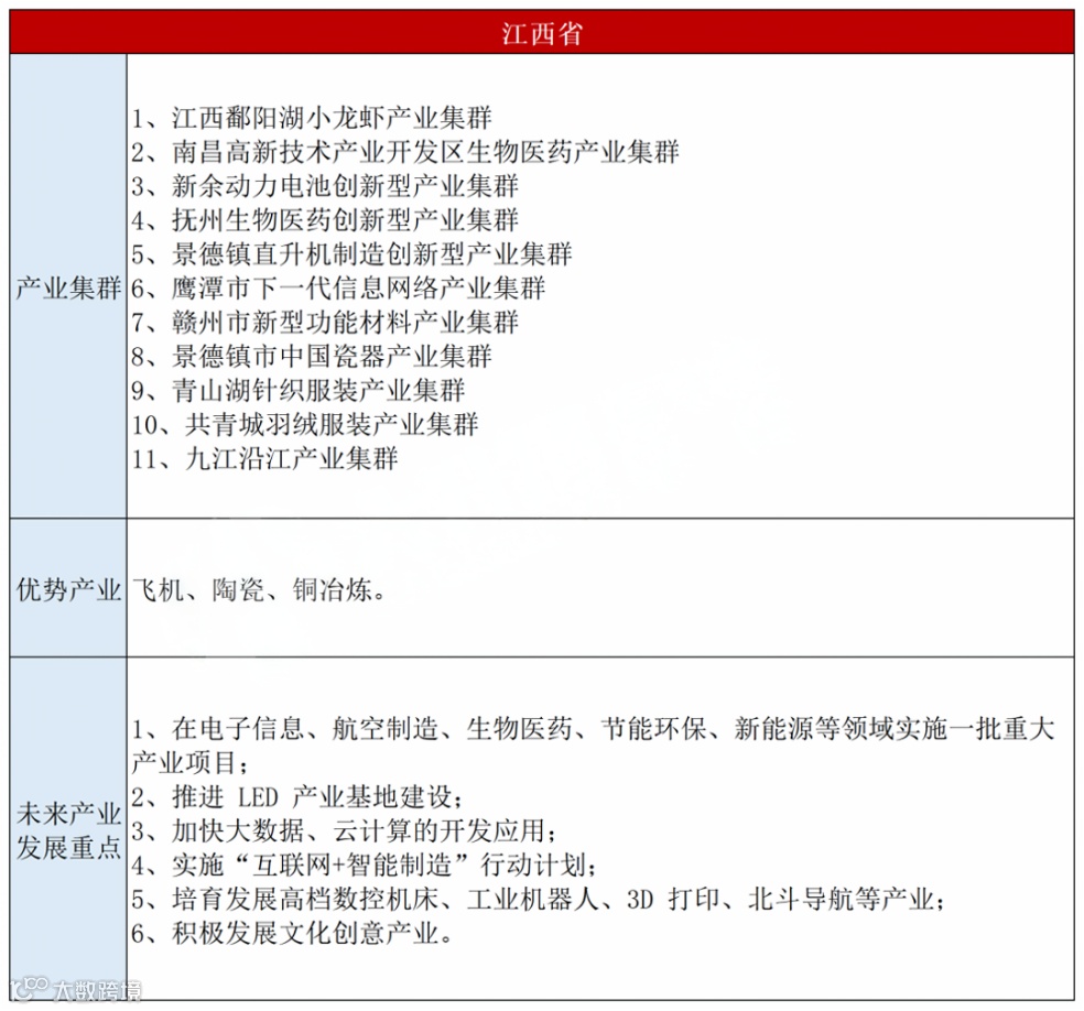
14 江西省
产业分析
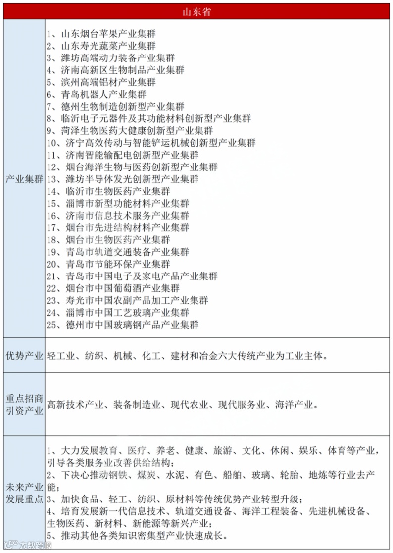
15 山东省
产业分析
16 河南省
产业分析
17 湖北省
产业分析
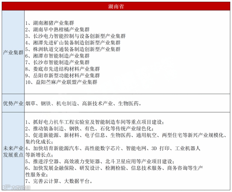
18 湖南省
产业分析
19 广东省
产业分析
20 海南省
产业分析
21 四川省
产业分析
22 贵州省
产业分析
23 云南省
产业分析
24 陕西省
产业分析
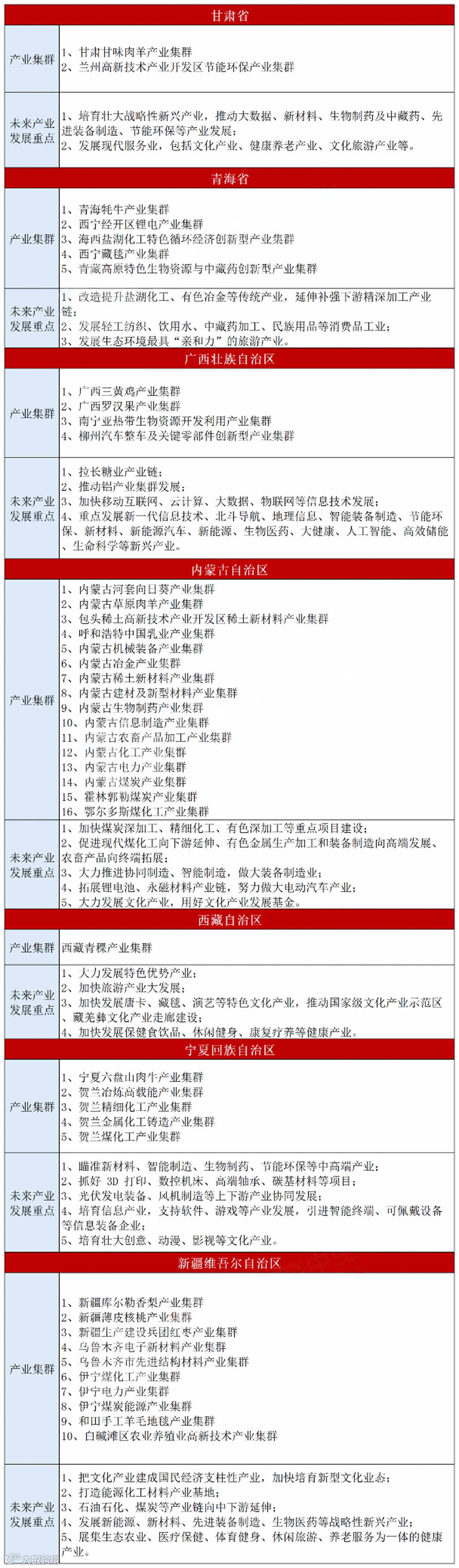
25 其余省份/自治区
产业分析
转自:云南省工业园区协会
来源:科技情报参考

