为深入贯彻党中央“疫情要防住、经济要稳住、发展要安全”的要求,江苏各地在今年发布了诸多惠企政策。
此前中南高科in江苏已经汇总过一篇【一图读懂】江苏省多地助企纾困若干政策措施!中小微企业看这里,今天让我们一起来看看江苏各地还有哪些惠企措施助力经济平稳发展。
南京-六合
早在3月31日,南京就已出台《“同心抗疫 携企同行”助企纾困二十项举措》。
自“苏政40条” “江苏助企纾困22条”“南京市助企纾困20条”发布后,六合区高度重视政策宣传解读,狠抓政策跟踪落实,深入一线走访调研,主动回应企业诉求,致力于当好企业的“服务员、勤务员”。
详情请戳助企纾困,六合一直在线!
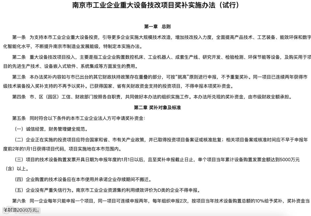
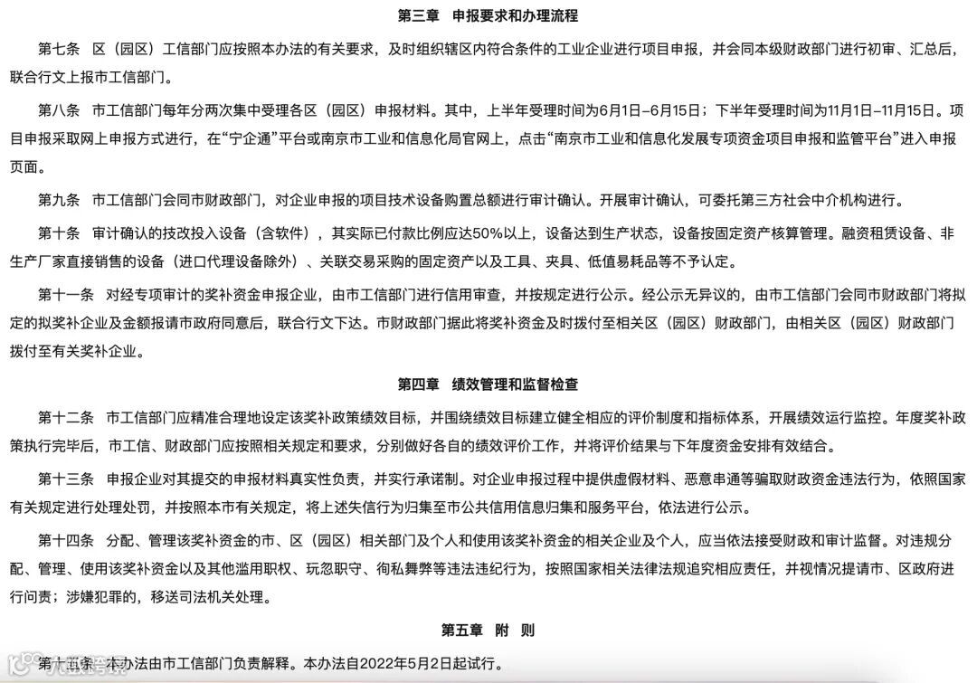
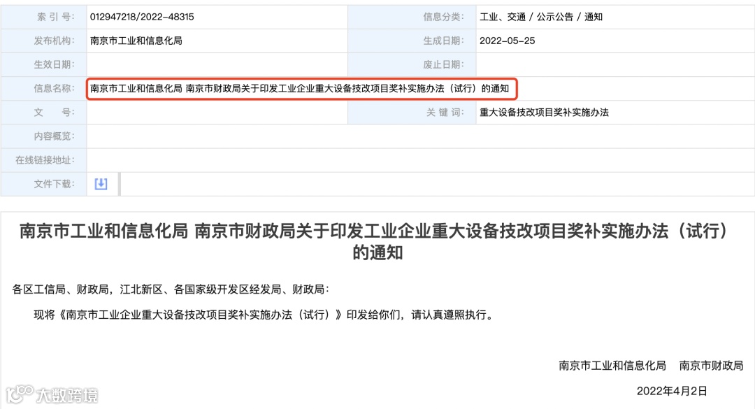
此外,南京市工业和信息化局、南京市财政局于4月22日印发了工业企业重大设备技改项目奖补实施办法(试行)的通知。
具体内容如下:


扬 州
为深入实施创新驱动发展战略,把科技创新作为第一动能,坚持产业科创和科创产业双向发力,加快构筑先进制造业产业集群,努力打造国内一流、具有国际影响力的产业科创高地,争做长三角一体化高质量发展示范,为产业科创名城建设提供科技支撑,扬州市出台产业科创名城科技支撑10条政策措施:
加速创新型企业集群高质量发展。
支持重大科创平台建设。
实施科技人才“揭榜挂帅”行动。
加大创新载体孵化激励力度。
激发技术转移成果转化活力。
加快科技公共服务体系建设。
打造国际科技合作平台。
支持园区高质量发展。
加强科技创新金融支持。
营造优良创新生态环境。
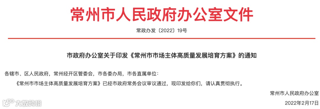
常 州
根据全国稳住经济大盘电视电话会议精神,在全面落实国务院促进中小企业发展工作领导小组办公室《加力帮扶中小微企业纾困解难若千措施》的基础上,为进一步统筹做好常州市疫情防控和经济社会发展,扶持帮助制造业中小微企业纾困解难,提升产业链供应链的稳定性,促进工业经济平稳健康发展,特制订如下政策措施(简称“助力中小微纾困新十条〞)。
为扎实做好市场主体培育工作,支持和促进各类市场主体快速、健康发展,不断增强市场主体活力,更好地服务全市经济社会高质量发展,现制定《常州市市场主体高质量发展培育方案》。
为贯彻落实新修订的《中华人民共和国中小企业促进法》和《江苏省中小企业促进条例》,进一步加大“专精特新”中小企业培育力度,锻铸常州国际化智造名城新优势。根据《国务院促进中小企业发展工作领导小组办公室关于印发提升中小企业竞争力若干措施的通知》(工信部企业〔2021〕169号)和《工业和信息化部等六部门关于加快培育发展制造业优质企业的指导意见》(工信部联政法〔2021〕70号)等文件要求,结合常州实际,制定此行动计划。
无 锡
为坚决打赢疫情防控阻击战和经济发展攻坚战,全力保障疫情防控期间重点产业链供应链安全稳定,无锡市决定,开展“两链”护航行动,帮助企业平稳有序恢复生产经营,为无锡经济发展“开道护航”,特发布“护航20条”。
为贯彻落实江苏省、无锡市“百企引航”、“千企升级”专精特新小巨人企业培育工作部署,加速培育更多的国家、省、无锡市级专精特新小巨人企业,推动专精特新小巨人企业量质并举、能级跃升,特制定《宜兴市专精特新小巨人企业培育三年倍增行动计划(2022-2024年)》。
南 通
为深入贯彻党中央“疫情要防住、经济要稳住、发展要安全”要求,加快落实省市场监管局《关于应对疫情进一步助企纾困稳企强链的若干措施》(苏市监发〔2022〕132号)和市政府《关于帮助市场主体着力稳定经济增长的若干政策措施》(通政发〔2022〕18号)、《关于支持制造业倍增和服务业繁荣的若干政策意见》(通政发〔2022〕19号)要求,有效应对疫情影响,切实帮助市场主体纾困解难,支持促进我市市场主体和产业链高质量发展,结合工作实际,制定《关于应对疫情进一步助企纾困稳企强链的若干措施》。
镇 江
为深入贯彻落实党中央、国务院和省委、省政府各项决策部署,更好地支持市场主体稳定预期,帮助困难群众渡过难关,最大限度减少疫情对经济社会发展的影响,在严格执行省政府《关于进一步帮助市场主体纾困解难着力稳定经济增长的若干政策措施》等文件基础上,镇江市人民政府现印发关于进一步帮助市场主体和困难群众纾困解难的若干政策措施的通知。


