
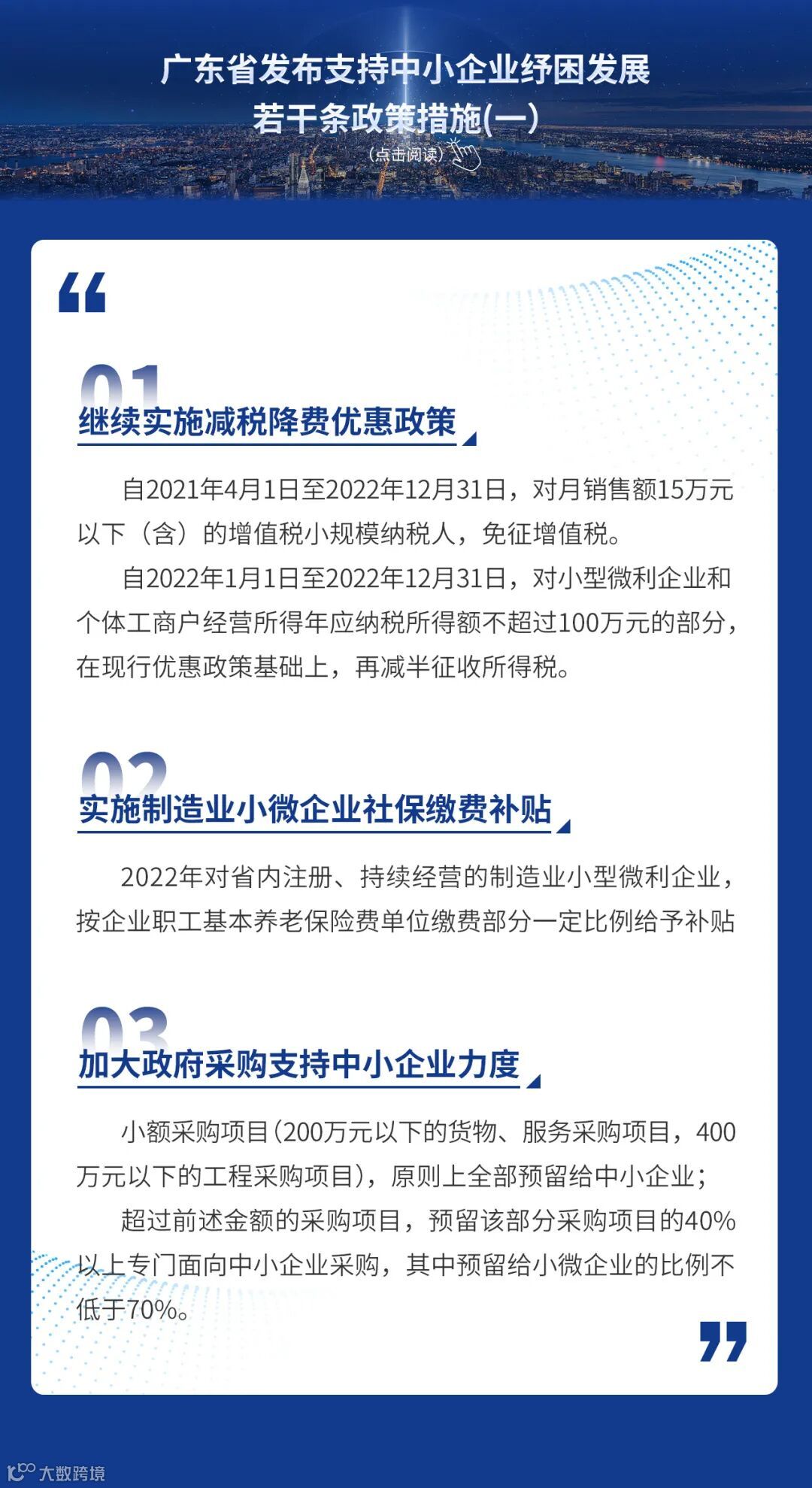
2022助企纾困政策汇总
5月25日,国务院召开全国稳住经济大盘电视电话会议,会议的主要核心是督促各地要严抓落实推动稳经济各项政策落地,来助企纾困,坚定各方信心。
为帮助企业更充分地调用政府扶持政策,提升企业发展信心与速度,中南高科全方位给企业梳理政策,让企业根据自身情况为2022年政策、资金申报等做好筹划和准备,携手共克时艰。
点击卡片查看政策详情
中南高科作为服务中国中小企业的超级服务平台,在佛山、中山、江门、肇庆、惠州五大湾区城市打造14个产业园项目。欢迎考察,洽谈入园事宜。

全国标准厂房土地招商出售
欢迎关注公众号回复城市名查看各城市项目
关注本公众号,进入产业地产学习群

