先进制造业是科技创新的主阵地,是未来世界经济发展的主导力量。为进一步推动国家级产业园区制造业质量变革、效率变革、动力变革,培育打造具有国际竞争力的先进制造业集群,赛迪顾问智能装备产业研究中心对全国218家国家级经开区和168家国家高新区进行分析评价,形成了先进制造业百强园区榜单。
表1 赛迪顾问先进制造业百强园区(2021)

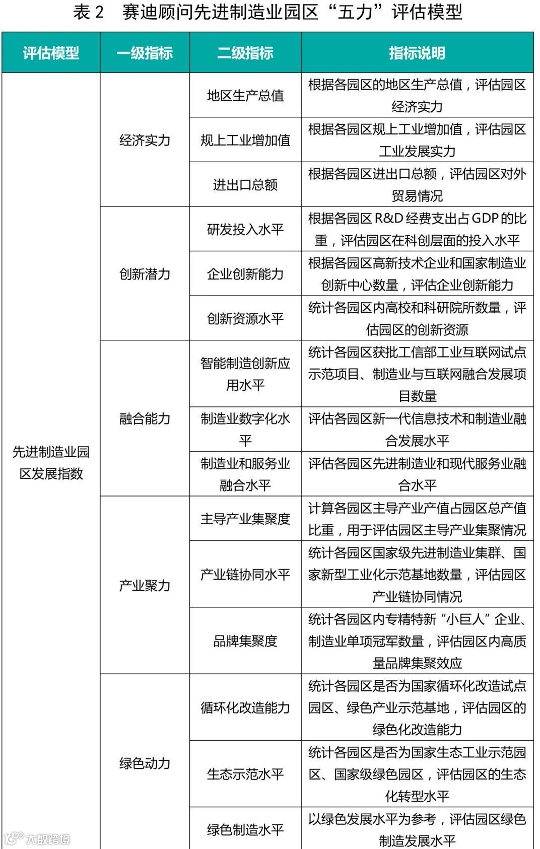
一、立标准——构建“五力”评估模型
遵循科学、客观、可操作性等原则,赛迪顾问智能装备产业研究中心从经济实力、创新潜力、融合能力、产业聚力和绿色动力五个维度构建了先进制造业园区发展“五力”评估模型,并结合“十四五”时期先进制造业发展导向,在2020年研究基础上更新完善了部分评价指标,以更科学全面地评估国家级产业园区在先进制造业方面发展的综合水平。先进制造业百强园区评估模型包括5个一级指标和15项二级指标。
表2 赛迪顾问先进制造业园区“五力”评估模型

二、剖细节——百强园区特征分析
特征一:百强园区“东强西弱”
通过对比2020年和2021年先进制造业百强园区榜单,可以看出,近两年百强园区总体分布格局变化不大,但是发展不充分,分布不平衡问题仍然突出。
从区域分布看,百强园区发展呈现“东强西弱”格局。2021年,东部地区仍然是百强园区的主导力量,入围百强园区数量为67席,与上年相比增加了4席,这主要由于东部地区园区在技术创新、融合发展等方面保持领先,推动先进制造业提质增效。虽然2021年中部地区总体入围百强园区数量有所下降,但是随着中部崛起的大力推进,中部地区园区仍有较大发展潜力。西部地区园区和东北地区园区先进制造业保持平稳发展,随着西部大开发、东北全面振兴等国家战略的不断推进,广阔的西部地区和东北地区也将成为先进制造业发展的重要阵地。
图1 先进制造业百强园区入榜数量按区域分布(个)

从四大方阵看,东部地区园区持续领衔各大方阵。2021年,东部地区有7个园区入围第一方阵,与上年相比数量保持稳定,其中中关村科技园区凭借其在经济规模和创新潜力方面的独特优势,位居百强园区第一名。此外,中部地区入围2席,分别位于湖北省和湖南省;西部地区入围2席,分别位于四川省和陕西省,展现出中西部地区崛起的蓬勃力量。在第二、第三和第四方阵中,东部地区园区表现亮眼,入围数量遥遥领先其他地区。
图2 2021年先进制造业百强园区四大方阵区域分布(个)

特征二:江苏省一马当先
从省(自治区、直辖市)分布看,2021年先进制造业百强园区遍及全国24个省(自治区、直辖市),其中江苏省独占22席,占比接近1/4,且超过第二名两倍以上,这主要是由于江苏省雄厚的制造业基础,且在新冠肺炎疫情背景下,江苏省率先出台政策举措,助力企业复工复产政策,稳住了先进制造业发展基本盘。此外,湖南省有5个园区入围百强,安徽省和湖北省均有4个园区入围,代表了中部地区发展的先锋力量。
图3 2021年先进制造业百强园区省(自治区、直辖市)分布(个)

特征三:东部城市遥遥领先
从城市分布看,先进制造业百强园区入围两席及以上的城市共有21个。其中东部地区有11个城市,苏州和杭州两个城市表现亮眼,入围百强园区数量分别居于第一和第二位,这得益于苏州高度发达的民营经济和杭州蓬勃发展的数字经济,为先进制造业发展注入了强大活力。中西部地区有7个城市拥有两席及以上百强园区,其中6个为省会城市,彰显了中西部省会城市龙头带动作用。东北地区有3个城市拥有两席及以上百强园区,展现了东北振兴的中坚力量。
图4 2021年入围两席及以上先进制造业百强园区城市分布(个)

三、谋发展——对策建议
“十四五”时期,国家级产业园区面临的机遇和挑战都有新的发展变化,赛迪顾问智能装备产业研究中心认为各园区应根据自身实际,选择合适发展路径,不断提高先进制造业发展质量。
完善组织保障,建立园区产业发展协同机制。推动成立园区先进制造业产业发展领导小组,加强对园区先进制造业发展的指导、组织和协调。结合园区实际,统筹谋划,研究制定园区“十四五”时期先进制造业发展规划和行动计划,明确主导产业年度目标,组织拟定政策措施,制定重点任务分工方案,牵头推进重点工作,强化督促检查,及时发现问题并提出整改建议,实现规划建设与行政管理相统一,促进重点产业协同发展。
坚持科技创新,提升产业链供应链现代化水平。园区要坚持创新在经济发展中的核心地位,实施产业基础再造工程,提升园区企业技术创新能力,激发人才创新活力,加快补齐短板、锻造长板,分行业做好园区先进制造业供应链战略设计和精准施策,推动整合产业链上下游资源与需求,培育打造重点行业互联网平台,实现研发设计机构、生产制造企业、用户等主体信息互联互通,形成具有更强创新力、更高附加值、更安全可靠的产业链供应链。
完善产业体系,推动园区经济集群化发展。健全园区产业集群组织管理和专业化推进机制,建设创新和公共服务综合体,组织实施未来产业孵化与加速计划,谋划布局一批未来产业,构建一批各具特色、优势互补、结构合理的战略性新兴产业增长引擎。大力推动园区建设国家先进制造业集群,提升园区产业基础、网络化协作、技术创新、要素集聚、开放合作、组织保障等水平,着力培育打造国内有影响力的先进制造业集群。
加强区域合作,助力产业园区协同发展。园区要立足自身区位优势,进一步完善区域合作与利益调节机制,探索共建园区、飞地经济等共享模式,深入融入京津冀、长三角、长江经济带、粤港澳大湾区、黄河流域等区域发展战略。积极发挥新型工业化产业示范基地带动作用,通过技术、品牌、管理经验输出等方式,加强地区间产业园区合作。此外,中西部和东北地区园区要大力建设承接产业转移示范区,不断推动制造业转型升级。
数字技术赋能,加快产业园区数字化改造。园区要加快实施“上云用数赋智”行动,推动数据赋能产业链协同转型。聚焦重点产业建设若干具有国际水准的工业互联网平台和数字化转型促进中心,深化研发设计、生产制造、经营管理、市场服务等环节的数字化应用,培育发展个性定制、柔性制造等新模式,加快产业园区数字化改造。同时,深入推进服务业数字化转型,培育众包设计、智慧物流、新零售等新增长点。
加快绿色转型,深入推进园区循环化改造。园区要全面践行循环经济理念,围绕优化园区准入管理、实行生态环境监管、统筹推进园区污染治理、支持绿色制造技术发展等,深入推进园区循环化改造,补齐和延伸产业链,推进能源资源梯级利用、废物循环利用和污染物集中处置,同时加强大宗固体废弃物综合利用,规范发展再制造产业,构建多层次资源高效循环利用体系。
本文来源:赛迪顾问

