自2019年培育工作开展以来,专精特新“小巨人”企业认定数量累计8997家,其中,第一批复核通过155家,第二批认定通过1584家,第三批认定通过2930家,第四批认定通过4328家。截至2021年底,专精特新“小巨人”企业实现全年营收3.7万亿元,同比增长超30%,增速高于规模以上中小工业企业约11个百分点;全年利润总额超3800亿元,营业收入利润率超10%,比规模以上中小工业企业高约4个百分点。

9月19日,工信部网站汇编刊登了《专精特新中小企业发展报告(2022年)》《专精特新中小企业服务产品目录(第一批)》《大中小企业融通创新典型模式案例集(2022年)》《“百场万企”大中小企业融通创新对接交流活动操作指南》等2022全国专精特新中小企业发展大会上发布的部分成果内容。
政策红利持续释放
“专精特新”是专业化、精细化、特色化、新颖化的简称,具备“专精特新”特点的企业是未来产业链的重要支撑,也是解决关键核心技术“卡脖子”问题的主力军。
《专精特新中小企业发展报告(2022年)》(以下简称《报告》)显示,我国已培育四批8997家专精特新“小巨人”企业。“小巨人”企业共设立国家级、省级研发机构超1万家,平均研发人员占比达28.7%,平均研发强度达8.9%,平均拥有有效发明专利15.7项,70余家小巨人企业近三年荣获国家科学技术奖,1500多家专精特新“小巨人”企业近2年承担过国家重大科技项目。第四批专精特新“小巨人”企业的人均发明专利密度约为6.1%,单位营收的发明专利密度约为0.039%。
这些成绩的背后离不开政策的大力护航。《报告》显示,以提升中小企业创新能力和专业化水平为目标,我国探索形成优质中小企业梯度培育体系。
在增强中小企业核心竞争力方面,发布《提升中小企业竞争力若干措施》《为“专精特新”中小企业办实事清单》等文件,进一步夯实政策支持体系;通过中小企业发展专项资金、国家中小企业发展基金等,进一步加大财政和金融对企业创新投入的支持力度;设立北京证券交易所,支持中小企业创新发展;带动中小企业加快数字化转型步伐;支持中小企业开展绿色技术创新等。
在优化环境方面,我国连续三年开展中小企业发展环境评估工作,引导地方从重视企业规模转向重视创新和专业化发展,推动各地以评促建、以评促优。《2021年度中小企业发展环境评估报告》显示,2021年度参评的36个城市综合得分均值为56.53,比上次评估得分均值(51.63)增长9.49%,所有参评城市综合得分较上次均有所提升,超过5%的城市有33个,占比达91.67%;超过10%的城市有12个,占比达33.33%。各城市普遍重视营造良好创新环境,“专精特新”中小企业成为创新中坚力量,创新资源大量集中于一线城市的现象依然较为突出。评估显示,参评城市创新环境平均得分从40.14提升至41.95,其中,有15个城市超过平均分,占比达41.67%。
提升大中小企业融通创新质量和水平
融通创新是释放大企业创新活力、激发中小企业创新潜力的有效渠道,是提升产业链供应链稳定性和竞争力的重要途径。特别是当前需求收缩、供给冲击、预期转弱压力凸显,中小企业生产经营受到较大冲击,发挥大企业引领带动作用,提升大中小企业融通创新质量和水平,成为提振中小企业发展信心,壮大“专精特新”中小企业规模,加快建设现代产业体系的重要抓手。
2018年以来,工信部会同财政部分三批支持共计89家优质实体经济开发区打造大中小企业融通型创新创业特色载体。
为深入贯彻党中央、国务院关于促进大中小企业融通创新的战略决策,2022年5月,工业和信息化部、国家发展改革委、科技部等11部门印发《关于开展“携手行动”促进大中小企业融通创新(2022—2025年)的通知》,促进大中小企业创新链、产业链、供应链、数据链、资金链、服务链、人才链“七条链”全面融通。为落实“携手行动”,2022年6月,工业和信息化部又联合国务院国资委、全国工商联印发《关于征集大企业与专精特新中小企业对接需求及大中小企业融通创新典型模式的通知》,广泛征集有典型性、代表性和特色性的大中小企业融通创新模式。
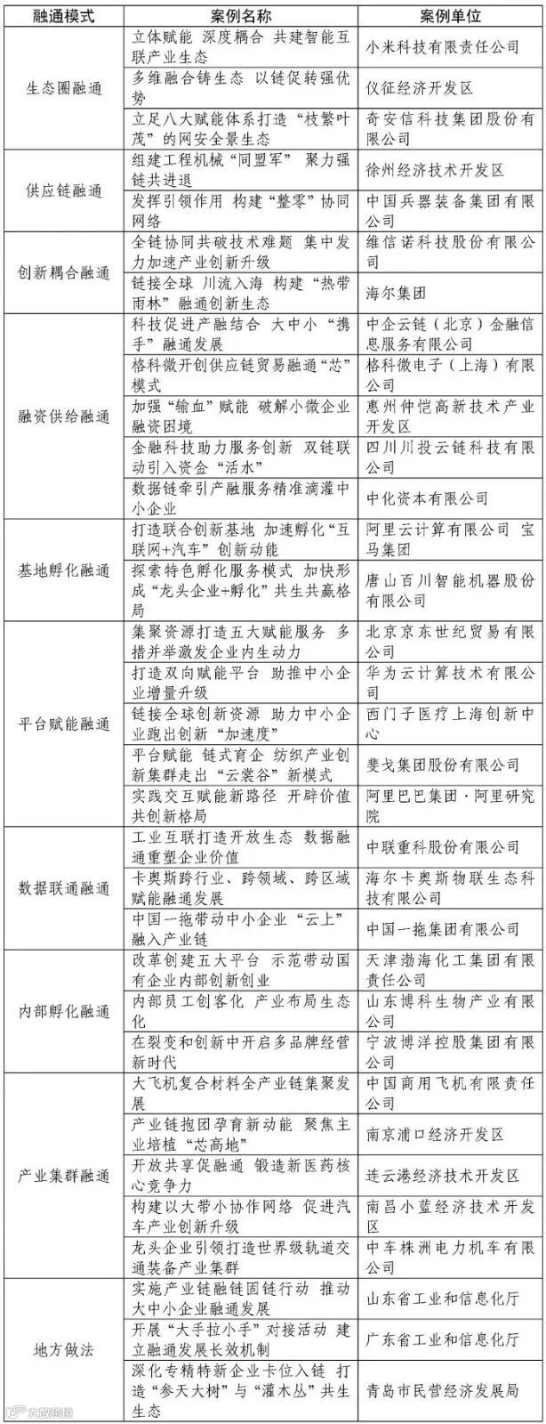
本次共征集省级主管部门推荐及企业自荐的案例140个,在组织对案例进行筛选后,最终汇编形成《大中小企业融通创新典型模式案例集(2022年)》,其中包含33个有代表性的优秀案例,分为生态圈、供应链、创新耦合、融资供给、基地孵化、平台赋能、数据联通、内部孵化和产业集群融通等九类融通模式;此外,《案例》还汇编了3个地方促进融通创新的经验做法,为各地加快构建协同、高效、融合、顺畅的大中小企业融通创新生态,形成“以大带小、以小托大”的融通创新格局提供有益借鉴。
以下为案例集目录:
扫一扫,加入【产业地产学习交流群】
加微信/关注本公众号
自动获得入群二维码

点击下图查看全国在售厂房项目


