【中南高科郑州航空港智慧电子产业园】航空港核心区 地铁口 首层8.1米 花园式园区

航空港区简介:
政治占位:
郑州航空港经济综合实验区
国家级战略,一带一路重要节点城市,一主一城,郑州重点发展方向,河南省省政府副省长孙守刚书记兼任郑州航空港经济综合实验区党工委书记,由一把手可看出航空港区行政级别之高,甚至高于郑州市。
规划:
2013年3月,郑州航空港经济综合实验区(以下简称航空港实验区)获国务院批复设立,成为我国首个、目前唯一一个由国务院批复设立的国家级航空港经济发展先行区,定位于:国际航空物流中心、以航空经济为引领的现代产业基地、内陆地区对外开放重要门户、现代航空都市、中原经济区核心增长极,位于郑州主城区东南约25公里处,地处郑州、开封、许昌三角都市区重心,在国内大循环中具有承东启西、连南贯北的重要地位。
总占地面积415平方公里,西临京港澳高速,北到双湖大道,东至广惠街,南临炎黄大道,规划面积相当于三个郑东新区。整体规划是以空港为核心,整体构建一核领三区城市空间结构。一核即以机场为核心,辐射周边北部城市综合服务区、东部商展型交易区、南部高端制造业集聚区三区。
空港核心区:主要发展航空枢纽、保税物流、临港服务、航空物流等功能。
城市综合性服务区:集聚发展商务商业、航空金融、行政文化、教育科研、生活居住、产业园区等功能。
临港型商展交易区:主要由航空会展、高端商贸、科技研发、航空物流、创新型产业等功能构成。
高端制造业集聚区:主要由高端制造、航空物流、生产性服务、生活居住等功能构成。

项目基本信息:
项目名称:中南高科 智慧电子产业园一期
开发商:中南高科
总占地:110亩
总建面:约12万㎡
面积段:独栋面积区间为1500㎡-3600㎡,五-八层分层面积区间为:600㎡- 1000㎡
【层高】:首层8.1米、6米;标准层4.2米,顶层3.9米
【交付时间】:2023年12月30日
【定位】:智能装备制造、医疗器械、科技研发、机器人、大数据、新材料、电子信息、电子技术等
园区地址:郑州市航空港区郐城路与乔松街交叉口

选择智慧电子产业园的优势:
1、大品牌加持,中国民企500强打造

2、超级平台,赋能优秀企业及优秀企业家

3、交通便利(高铁+航空+地铁+高速+快速路,五维立体交通)
新郑机场:4 KM
郑州高铁南站:9KM
京港澳高速:1. 5 KM
商登高速:6KM
华夏大道:1.5km
地铁 17 号线:0.4KM
京港澳高速航空港区站:2KM
京港澳高速双鹤湖站:7km
商登高速园博园站:6KM

4、项目周边配套完善(学校+小区+医院,一站式服务)
项目南侧是豫发住宅项目,隔河相望,是郑州一中国际航空港实验学校、郑州航空港实验小学,以及文苑小区、河苑小区等住宅区,东侧是河南师范大学附属育人国际学校、恒升新城及裕兴小区等住宅区,距离项目500米就是河南省第一人民医院,商业配套同步齐全,生活便利。

5、自然资源丰富
800多亩的梅河和兴空明渠两条河流围绕项目,距离项目3km的园博园c区苑陵故城遗址公园中苑陵故城,建于西周时期,郐国的都城。公园占地1920亩,是国家级重点文物保护单位,未来这里将成为航空港区的中央城市公园。

6、产业氛围浓厚
聚集了一批如比亚迪、富士康、超聚变、天迈科技、朝虹科技、北京科锐等大型产业,产业氛围浓厚。
7、产业服务:2+4+6+N产业服务体系,为入园企业提供全生命周期运营服务
在入园后的发展服务方面,我们公司是投入了很多资源和精力的。很多其他产业园(竞品)在企业入园之后基本只提供物业服务,比较单一。我们是专门成立了产业服务集团来做整个后端的运营和服务的,并且建立了属于自己的“2+4+6+N”的产业服务体系。我们不仅能从行政审批、企业资质认定、奖补资金申领、用工招聘、融资贷款、市场推广、技术合作等各个方面为企业发展全面赋能;而且还开发了服务企业的信息化平台,与吴晓波团队合资打造了中德制造业研修院等,能不断引入产业资源,帮助企业在我们高科的超级平台上更好更全面的发展。

8、中德研修院,助力企业成长
中德制造业研修院由吴晓波频道、中南高科联合制造业领军人物褚健等共同创办。
结合中德产业研究经验,汇聚了100+国内外管理专家老师、制造业500强标杆企业和企业家。
致力于打造中国制造业知识赋能的首选平台,
推动中国制造企业的进步与成长,成就中国制造新领袖。


9、全国已交付园区样板,入园有保障


产品基本参数信息:
项目共有三种产品:三层半、四层标准独栋厂房,五、八层研发厂办等框架结构厂房,共31栋82户。
共有两个出入口,其中东侧为形象入口,北侧为货运出入口。
独栋厂房面积区间为:1400㎡-8300㎡
五-八层厂房面积区间为:570㎡- 1100㎡

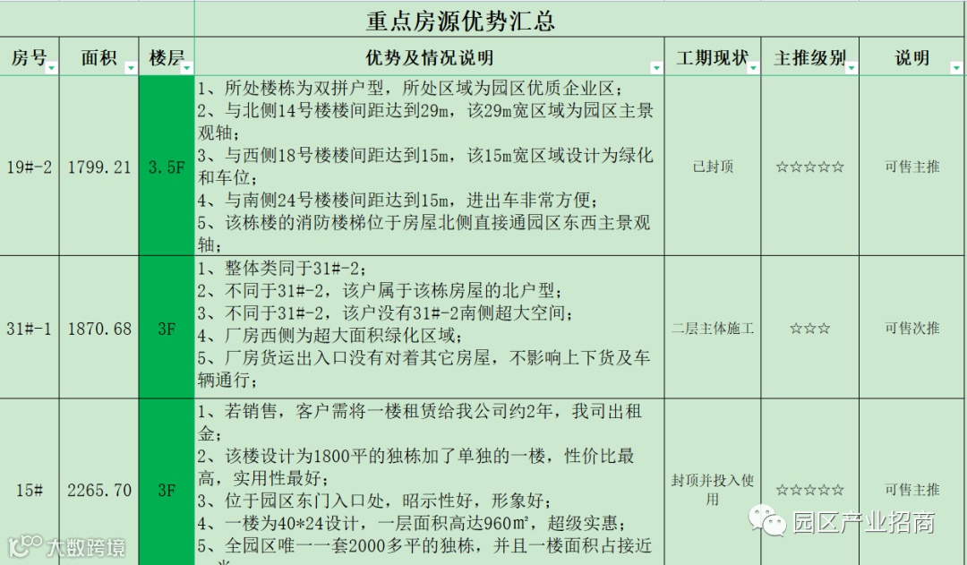
优质户型推荐:


与其他项目对比:

扫一扫,加入【产业地产学习交流群】


