大数跨境

​厂房消防等级的划分标准与适用类型(含案例分析)

​厂房消防等级的划分标准与适用类型(含案例分析) 园区产业招商
2022-07-28
1
导读:提及厂房,也许你会与“丙二类”“甲类”等关于厂房的等级标识关联。厂房是指用于生产以及存储的建筑。厂房可分工业

提及厂房,也许你会与“丙二类”“甲类”等关于厂房的等级标识关联。

厂房是指用于生产以及存储的建筑。厂房可分工业厂房以及普通厂房,不同类型的厂房能用于生产的产品是不同的。

而这里的“丙二类”可以拆分为两个不同的等级规定类型:
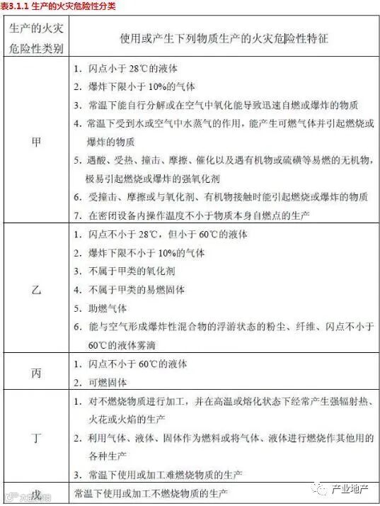
丙:是指厂房生产的火灾危险性划分等级,根据《建筑设计防火规范》(下称《规范》)第3.1.1 条显示:生产的火灾危险性应根据生产中使用或产生的物质性质及其数量等因素分,可分为甲、乙、丙、丁、戊类,五个等级类别。
二:是指厂房的耐火等级,根据厂房不同程度的防火性能,顾名思义,分为一、二、三、四,四个等级。
所以,“丙二类”厂房是指,该厂房的可生产的危险等级为:丙,厂房建筑的耐火性为二级。那么,我拥有的“丙二类”厂房到底能生产什么类型的东西呢?我生产存储易燃品是否适用呢?
首先,我们来分析一下生产火灾危险性的五个等级:如下表所示

上表显示,当生产的产品符合上述的条件是(其中一条)所使用的厂房需要达到该类别的要求才可以生产,否则将会产生生产安全隐患。
当然,《规范》表示对于火药、炸药及其制品厂房(仓库) 、花炮厂房(仓库),由于这些建筑内的物质以剧烈的化学爆炸,防火要求特殊,有关建筑设计中的防火要求在《民用爆破器材工程设计安全规范》GB 50089、《烟花爆竹工厂设计安全规范》GB 50161 等规范中有专门规定,本规范的适用范围不包括这些建筑或工程。这里便不对这类型的生产做赘述。
上表中的闪点,是指:闪点,是在规定的试验条件下,使用某种点火源造成液体汽化而着火的最低温度。闪燃是液体表面产生足够的蒸气与空气混合形成可燃性气体时,遇火源产生短暂的火光,发生一闪即燃的现象。闪燃的最低温度称为闪点。(此段来源百度百科
通俗来讲,就是当液体汽化的时候,附近能够点燃这个气体的最低温度,就是闪点。
让我们来举个例子吧:我们常用的柴油:它的闪点根据测量是60℃以上,也就是说,当它周围的温度没有达到60℃的时候,它是不会着火的。而一般气体打火机是采用丁烷气体作燃料的,丁烷燃烧的火焰中心温度1800度左右。煤油燃烧的火焰中心温度1660度左右。汽油燃烧的火焰中心温度1520度左右。明火的温度是远远高于柴油的闪点的,这也是加油站内禁止吸烟的原因。
爆炸下限:燃蒸气、气体或粉尘与空气组成的混合物遇火源即能发生爆炸的最低浓度(可燃蒸气、气体的浓度,按体积比计算)。
爆炸下限理解相对简单,我们在新闻中听到的粉尘爆炸,如面粉厂,煤矿等典型区域,就会产生相对的粉尘,不是指产生了粉尘就会产生爆炸,必须符合两个条件:1.一定的浓度2.火源。而其中最低的浓度就是指爆炸下限。
以面粉(谷物淀粉)为例,面粉的爆炸下限是45g/m3也就是说,当面粉厂的室内浓度达到该数值时,遇到明火,则会产生爆炸。
题外话:想要知道自己生产或者存储的具体商品合适的具体等级,可以联系相关专业公司进行测量以及查询。
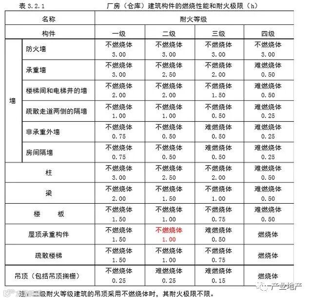
接下来要说的是关于厂房的耐火性的四个等级的具体划分情况,如下表所示:

上表显示了每个等级对于厂房使用材料的耐火性的具体要求,我们可以看到,厂房对于材料的耐火性要求是比较高的,这也是与厂房的用途有关。市面上,有许多厂房都是属于工业厂房,工业生产,最重要的就是与化学反应,机械生产有关。重工业本就是相对危险的行业,所以,国家对此类的生产安全系数要求也很高。我们很经常在网上看到有关厂房失火的新闻,这其中一部分原因就是厂房等级选择不合适导致的,而其所导致的损失是无法预见的。
上表中,以“一级防火墙”为例“不燃烧体 3.00”字样中,“不燃烧体”显而易见是指材料是不可燃的材料,而“3.00”是指什么,是指其耐火极限,也就是该材料在明火燃烧中,可以达到最高3.00小时不燃。
以我们通常涉及到的钢材为例,钢材是属于难燃烧体,但是它的耐火极限是只有0.25h,也就是15分钟。而,钢材,因为其硬度以及实用性,经济性,在金属材料中是上乘的,但是这种耐火极限对于厂房的要求是远远不够的,所以,在钢材上,会涂“防火涂料”来增强它的耐火极限,如:NH室内厚型钢结构防火涂料。使用这种涂料的钢材,耐火极限是达到了3.00小时的。所以,并不是说,钢材结构的厂房的耐火性就低,关键在于所用的防火涂料的耐火极限。
因此,我们在挑选厂房的时候,一定要看清楚所用的材料的耐火极限以及相关材料,避免后续消防所产生的麻烦。
世界上,每一件事物都是有极限的,工业材料也不外如此。这里的不可燃材料,并不是永久的,而是在一定的时间内,不可燃。所以说,生产存在危险性,最重要的不是找到一劳永逸的办法,当然也不存在,而是要找到时时解决安全隐患的措施。

【声明】内容源于网络
0
0
园区产业招商
园区产业招商:由成立于2005年的上海厂房网021cf.cn运营,立足上海,辐射东南亚,本平台专业提供工业地产行业资讯,为生产制造型企业提供厂房土地选址服务。
内容 11245
粉丝 0
园区产业招商 园区产业招商:由成立于2005年的上海厂房网021cf.cn运营,立足上海,辐射东南亚,本平台专业提供工业地产行业资讯,为生产制造型企业提供厂房土地选址服务。
总阅读8.8k
粉丝0
内容11.2k