近日,省工信厅公布2023年江苏省智能制造示范工厂名单,全省共112家企业入围榜单,其中,苏州16家企业榜上有名,数量居全省第一。
制造业是中国实体经济的主体,制造业是国家经济命脉所需,制造业是立国之本,强国之基,兴国之器,与人民生活息息相关,与经济社会息息相关,与国家安全息息相关。苏州的制造业在中国制造业当中具有特殊重要的地位,它是中国制造业的“样板”,也是“亮板”。同时,苏州是中国制造业的一个关键节点,也是高质量发展的先行者。未来,苏州产业如何迎来跃升?在苏州制造的发展历程的基础上,我们分析了未来发展的路径与挑战,苏州应做好四篇文章来助力制造业实现跃升。
01.
数字化转型是制造业高质量发展重要路径
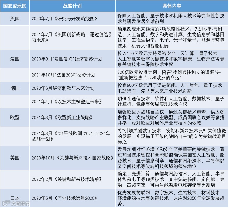
近年来,受到疫情的影响,国际局势的不断动荡,世界经济发展减速,主要工业发展国家面临经济衰退风险。历史表明,在经济衰退风险加大时,创新往往加速,以技术变革冲破风险压力,以创新奠定衰退后的高速。多年前,主要工业国家观察到技术变革加速、劳动力成本提高、资源环境约束加大的趋势,纷纷制订各种战略和计划,如今已显现出应有的作用。当今国际格局发生巨大变化,这些主要工业国家更是加快了步伐,加大了力度。
疫情发生以来主要工业国家技术变革相关计划
当前和今后一个时期,我国制造业着力于制造强国建设,大力发展先进制造业是制造强国建设的应有之义和重要目标。大力发展先进制造业,需立足现有制造业基础,重点强化顶层设计和新技术融合应用。
朱森第认为,一方面,国家层面已经制定了系列战略和规划,如制造强国战略以及“互联网+先进制造业”、新一代人工智能、服务型制造等领域的专项规划;另一方面,新一代信息技术、先进制造技术、生物技术、材料技术等集群式突破并加速与制造业融合创新。
在两方面作用力共同推动下,他总结了我国制造业发展的趋势:从生产型制造向服务型制造转型、从价值链中低端向价值链高端迈进,逐步成为智能、绿色、融合、服务、超常的产业,既能满足国民经济不断发展的需要,也能满足人民日益增长的物质文化需求,并积极参与全球市场竞争。从某种意义上讲,先进制造业成为我国制造业的主体之时,即是制造强国战略任务基本实现之日。
当前,越来越多的国家和地区将推进数字化转型作为传统产业改造升级的重要抓手,以生产要素数据化为依托,加速5G、云计算、物联网、大数据、新一代人工智能等新技术的应用融合,推动制造业向自动化、数字化、智能化转型,最终实现智能制造。
2022年,江苏省智能制造装备(中德)技术标准创新基地获批筹建。据悉,该基地也是苏州首个智能制造领域的技术标准创新基地。无疑,发展智能制造是应对全球新一轮科技和产业变革,推动制造业创新发展,促进产业转型升级的必然选择。
在新一代信息技术加快发展的时代背景下,苏州要把工业互联网、人工智能等作为制造工艺创新的赋能技术,与制造业深度融合,加速推动工艺创新。赋能技术可重点聚焦于工艺参数优化、反馈补偿、智能迭代、工艺仿真、数值模拟、方案比较、复合工艺、工艺装备等方面发力,开发新的智能化工艺和装备。
02.
“苏州制造”何以成为“中国制造”的关键节点
朱森第归纳,苏州制造业从改革开放以来十几年的苏南模式,到邓小平南巡讲话以后十几年“苏州模式”,再到现在这十年经历了内外联动、产业集群和创新驱动,制造业进入高质量发展阶段。
他指出,从苏州产业发展的各阶段来看,苏州制造业不断地超越兄弟省市,不断地超越同行业里的企业,也在不断超越自己。在中国制造业和在世界纬度上来看,苏州制造都占有不容小觑的地位。
苏州招商引资的发展阶段
从中国制造业来看,苏州是中国制造业中的一个关键节点,也是高质量发展的先行者。纵观国内制造业发展,我国制造业的重大突破——350公里高铁的车辆设备、华龙一号的核电设备、4000吨的履带式起重机、C919大飞机等等都离不开苏州制造。因此,朱森第表示,苏州的制造业体现了中国制造业的最先进水平,也是装备制造领域的关键节点。苏州的光纤、电梯,苏州的微型计算机、新一代显示、高端化纤都在全国占有相当高的比重。
苏州重要工业品在全国占有重要位置
苏州这几年在智改数转方面取得了瞩目的成绩。其中,电子通讯设备、通用设备、专用设备、电气机械和器材等都在所列城市当中排名靠前。智能制造方面,苏州技术能力强,智能化改造的进度比较快,是我国产业链高阶化的重要创新者。
苏州市主要高技术产业营业收入与其他工业强市的比较
“灯塔工厂”被誉为“世界上最先进的工厂”,代表当今全球制造业领域智能制造和数字化最高水平。今年1月,世界经济论坛公布了最新一批“灯塔工厂”名单,亿滋食品(苏州)有限公司成功入选,这是全球零食饼干行业首家“灯塔工厂”,也是本批次江苏省唯一入围的工厂。截至目前,全球“灯塔工厂”中国有50座,苏州占6家。
从世界制造业来看,苏州规上工业产值全国第二,工业的核心支撑力是制造业,制造业产值占规上工业产值的98%,制造业投资占工业固定资产投资的95.7%,制造业实现行业大类全覆盖,被称为“全球工业大市”。苏州制造业的规模比很多国家都大。苏州在全球价值链中的位置,如果按照中高技术和高技术制造业的占比来看,苏州则占69.9%的高比重。
苏州和其他经济体制造业内部中高技术和高技术产业比重
03.
苏州该如何成为“全球工业大市”
苏州制造业成功的秘诀在于“有为政府+市场化导向”的有机结合模式,“长三角区位优势+制造业历史积淀+对制造业的长期坚守+不断改善营商环境”促成苏州制造业规模日益壮大,同时,政府发展意识超前,提前布局制造业向“质造”“智能化”“数字化”转型、打造电子信息和装备制造业等创新集群,推动制造业由“大而不强”转向“又大又强”,从而跃升“全球工业大市”前列。
苏州部分新兴产业、先导产业培育政策一览
紧抓长三角一体化、沪苏同城化机遇,承接上海制造业资源溢出。苏州是与上海距离最近的地级市,长期秉持积极对接上海发展理念,近年紧抓长三角一体化战略机遇,主动提出沪苏同城化并被写入国家方案。近年上海制造业占比下降、服务业占比上升,制造业向周边城市转移外溢,苏州凭借区位优势、生产要素成本优势成为主要承接者。从上海看,上海主导产业已由工业、服务业齐头并重转为以服务业为主,中低端制造业不断向外转移。从苏州看,由于苏州的地理位置、交通条件、发展理念,叠加近年国家战略支撑,其成为上海制造业最主要的辐射区域和资源外溢承接者,一方面利用上海溢出制造业资源实现自身制造业从小到大、由低向高发展,另一方面为上海航空航天、集成电路等高端制造业提供产业链配套。
拥有深厚的制造业积淀,长期坚守制造业根基。由于良好的自然条件与优越的地理位置,苏州古代、近代形成了以丝绸和棉纺织两大支柱产业为代表的深厚的制造业积淀,是民族工业发源地之一,具备先发优势。改革开放前,前期通过废除封建剥削的土地所有制、生产资料私有制社会主义改造等,苏州工业得以恢复;后期苏州坚持实施“调整、巩固、充实、提高”方针,保留了制造业的生产要素和产业基础。改革开放后,苏州几十年如一日坚守制造业根基,先是凭制造业深厚积淀创造苏南模式,后在对外开放中引进一批高质量制造业外企,此后又在制造业增速明显放缓的情况下坚持发展制造业。
精准把控趋势+提前布局,推动制造业向“质造”“智能化”“数字化”转型。实施“质量强市”战略,设立质量奖励资金、建立全国首个质量提升评价指标,从“制造”向“质造”转型。截至2022年,苏州各类质量奖项申报及入围数量创历史新高、居全省第一。同时,苏州通过开展免费诊断、鼓励技术输出、工业互联网平台赋能、贴息奖补等措施,推动制造业向“智能化”“数字化”转型,目前苏州拥有6家被视为工业4.0典范的灯塔工厂,在全国一骑绝尘。
苏州智能化改造成果
重视打造高水平创新集群,为制造业提供内生动力。重视制造业科技创新,苏州科创综合实力连续13年居江苏首位;以园区为平台打造高水平制造业创新集群,电子信息、装备制造业工业总产值破万亿元。
深入贯彻落实区域一体化、城市群都市圈战略,精准定位区域角色,利用区位优势积极承接溢出资源,实现协调发展、错位竞争。从上海与苏州的发展关系看,中心城市生产性服务业一般较为发达,周边城市制造业较为发达,二者相互影响、相互作用、共同发展。城市群都市圈周边城市应顺应城市群化都市圈化大趋势,借助中心城市的资源外溢和辐射效应延伸制造业产业链、降低交易成本,同时,完善交通、通信及公共服务等基建网络,打造服务型政府以提升营商环境,营造更具吸引力的资源外溢环境,加快自身与中心城市生产要素自由流动,通过加强与中心城市的产业互动实现经济借力发展。
04.
未来,如何实现跃升
朱森第指出,苏州制造业的发展目前主要面临三大挑战。一是全球产业链供应链的重构;二是国际国内创新竞争加速,美国、欧洲、日本、德国等都提出来制造业发展相关的国家战略;三是产业的跨界融合和资源的整合重组。
为破解这三大瓶颈,他建议要从以下四点发力。首先要抓两头,一头是前沿,一头是产业转化的桥梁通道;第二,抓三个转变,一是创新着力点由后往前移,二是由表及里,三是由面到基;同时,要抓产业创新集群,就此,他指出产业创新集群是苏州总结出来的一个新的做法,关键是要打造几个具有世界影响力的产业创新集群。
而在近年来,苏州大力推进制造业智能化改造和数字化转型,全力打造国家智能制造示范区。
苏州市产业地图
●集聚优势资源,助推产业快速发展。联合大院大所和相关标委会举办“智能制造产业发展与标准报告会”“智能制造与机器人标准化大会”等活动,探讨智能制造领域前沿技术和标准发展趋势,促进标准与产业的协调融合,通过拓展标准化资源,提升苏州企业参与标准化活动的能力和水平。
●加快标准布局,抢占国内标准空白。在大力宣贯《国家智能制造标准体系建设指南(2021版)》的基础上,围绕地方重点产业,以标准服务产业发展为核心,编制完成《苏州市人工智能标准体系》,深入挖掘相关产业的标准化需求,明确标准研制方向,推动企业积极参与关键技术标准,尤其是“卡脖子”技术相关标准的研制,促进产业健康可持续发展。
●聚焦重点领域和关键环节,加快标准布局,抢占标准先机。积极推动赛西科技、紫光云引擎科技(苏州)有限公司、苏州智享爱盖亚科技有限公司等企业参与研制《智能制造工业云服务 数据管理通用要求》《智能制造系统架构》等智能制造领域国家标准,为企业智能化改造和数字化转型提供技术方案和可靠路径。
●强化示范引领,巩固扩大试点成果。加强标准化试点示范建设,以点带面推动标准化工作。推进智能太阳能光伏跟踪支架系统、智能移动终端精密模组等省级标准化试点建设,建立完善和推广实施标准体系,探索创新智能制造领域标准化模式和工作方法。
●加强载体建设,推动技术标准协同。加快推进国家技术标准创新基地(苏州)筹建,打造区域型的国家级标准化工作平台,构建适应科技创新、产业升级以及区域经济社会发展需要的技术标准创新服务体系,为新产业高质量发展赋能;加快“智能化与数字化标准创新与应用中心”等标准化创新载体建设,推进相关领域关键技术标准研究、上下游产业链技术标准协同、科技创新成果快速转化为技术标准等。
智能制造将赋能创新产业集群融合发展,增强城市核心竞争力,构建新发展格局和高质量发展。苏州,未来可期!
文稿编辑:望州
图文排版:温顾
扫一扫,加入【产业招商学习交流群】

阅读更多


