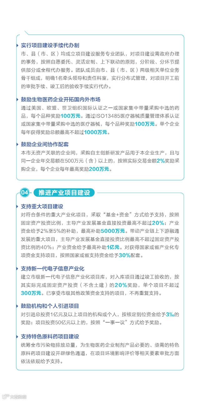
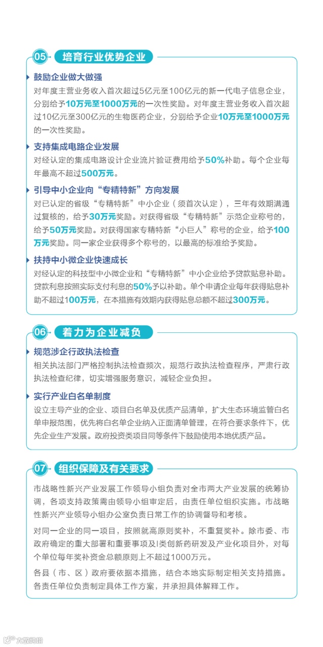
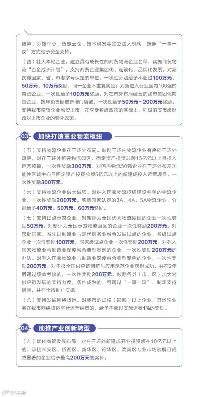
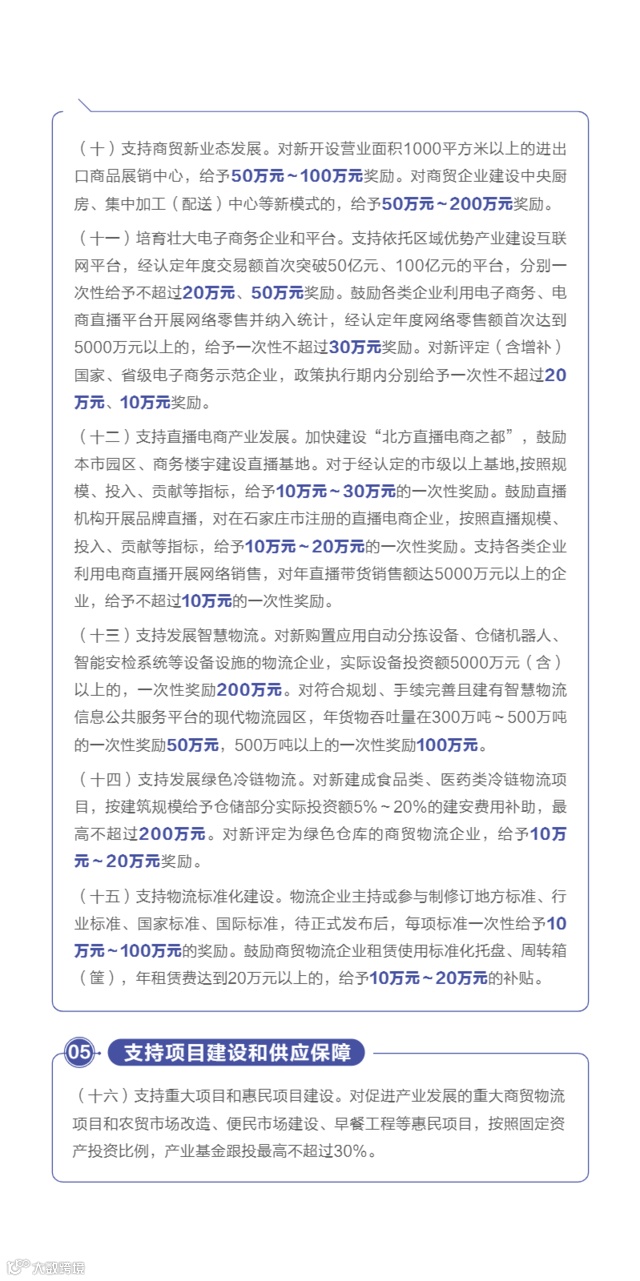
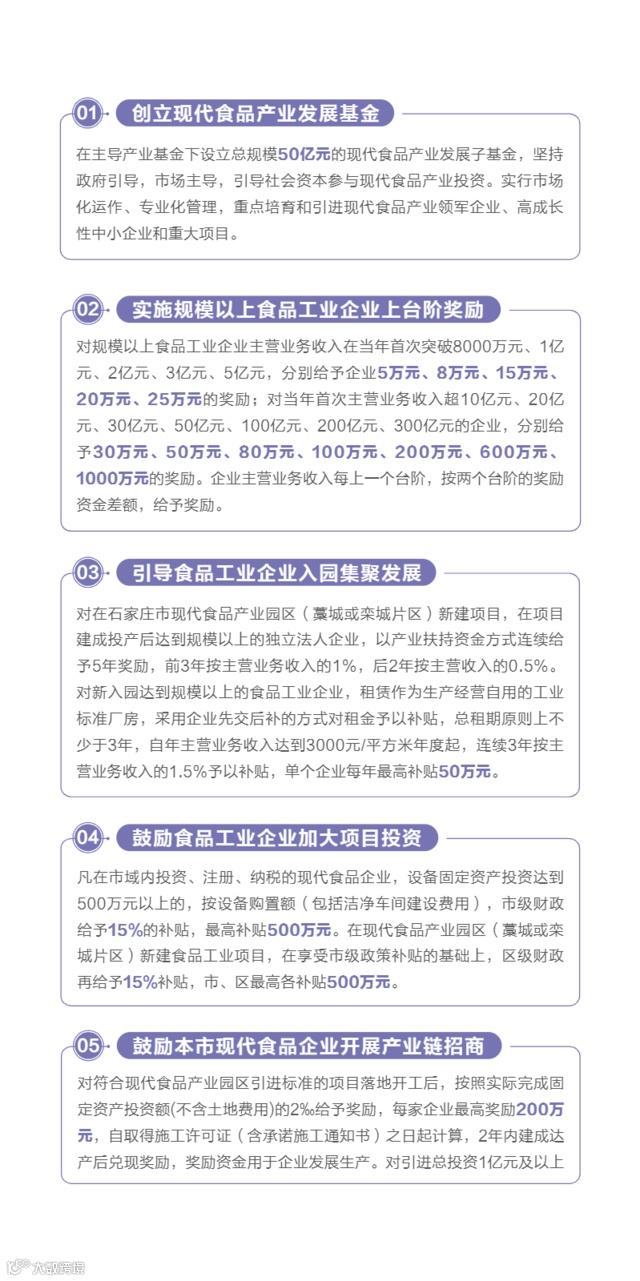
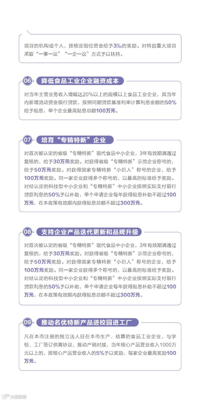
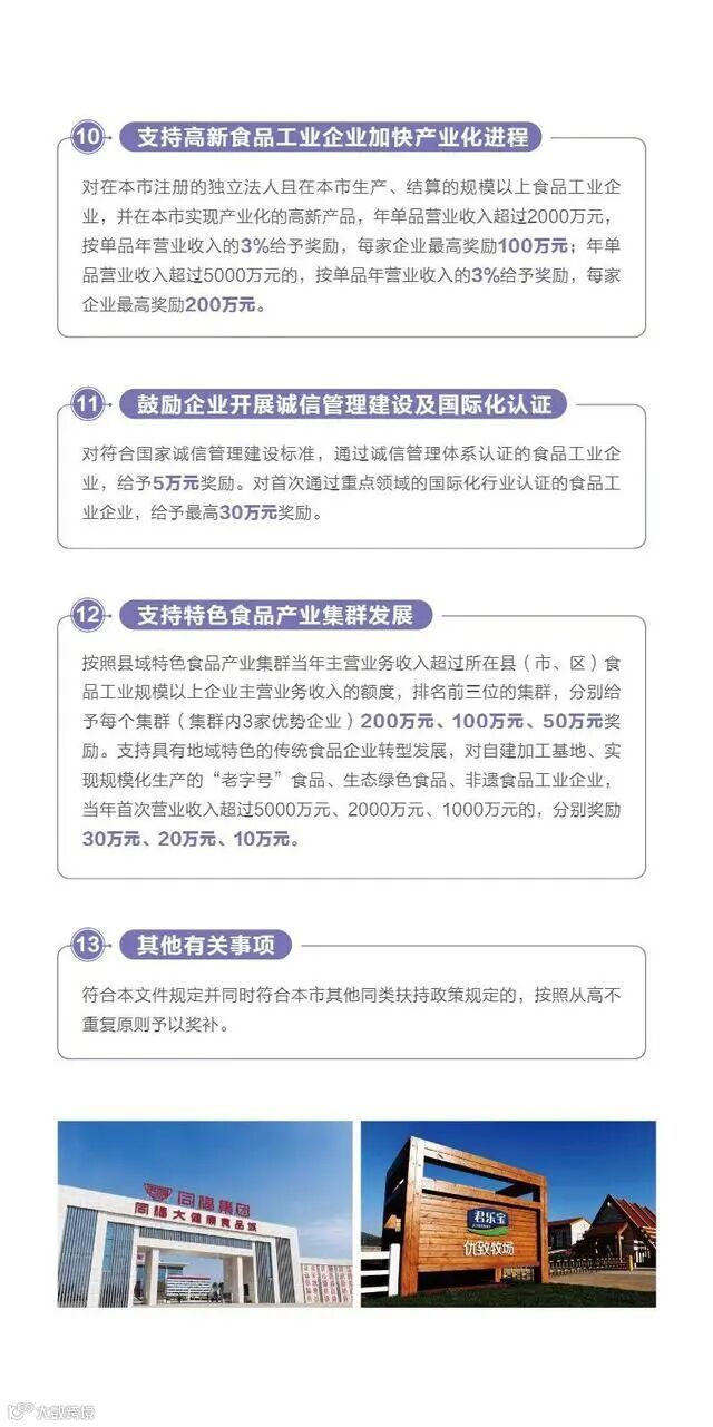
石家庄市坚持全面贯彻新发展理念,牢固树立“项目为王”理念,充分发挥园区经济发展主战场、主阵地作用,大力推进新一代电子信息和生物医药两大产业率先突破,强力培育现代食品、现代商贸物流、先进装备制造等产业向千亿级产业集群“进军”,大力构建优势明显、竞争力强的现代产业体系,加快推进经济高质量发展、实现经济总量过万亿,为加快建设现代化、国际化美丽省会城市提供坚强的产业支撑。日前,石家庄市投资促进局发布了《投资石家庄——五大产业政策简介》:












详细内容请扫二维码:

来源:石家庄日报客户端

关注公众号:园区产业招商

自动加入产业地产交流群



