大数跨境

交通利好 | 南通新机场明年11月开建!

交通利好 | 南通新机场明年11月开建! 园区产业招商
2022-02-11
0
导读:近日,江苏省政府办公厅印发了《2022-2024年全省交通重点项目前期工作三年滚动推进计划的通知》。其中涉及

近日,江苏省政府办公厅印发了《2022-2024年全省交通重点项目前期工作三年滚动推进计划的通知》。其中涉及南通新机场,将于2023年11月开工建设。



●2019年7月12日,南通新机场写入长三角一体化规划。后南通新机场同时写入上海市“十四五”规划及江苏省“十四五”规划。

● 2019年7月31日,南通新机场建设指挥部成立。

● 2020年9月,南通新机场选址获批。中国民用航空局已正式批复,同意将通州二甲场址作为南通新机场的推荐场址。

● 2023年11月,南通新机场即将开工建设。

南通新机场的建设周期大约在4-5年之间,预计2026-2027年正式完工。





新机场总投资预计高达500亿元
占地面积67万㎡
占地规模是目前南通兴东机场的10倍多
比虹桥机场还大16万㎡





拥有4F最高级别的飞行等级
与首都机场、浦东机场同级
未来还将与虹桥、浦东两大机场
以及铁路构成连通!






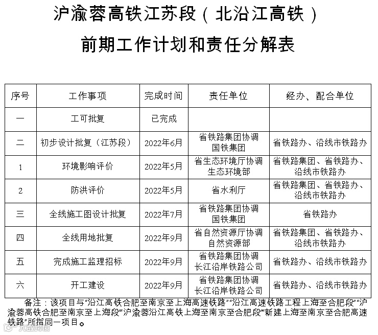
与此同时,涉及到南通的沪渝蓉高铁江苏段(北沿江高铁)、通苏嘉甬铁路、如通苏湖铁路等项目的前期工作计划和责任分解表都已经出炉。








资料来源:南通那点事儿


-END-

【声明】内容源于网络
0
0
园区产业招商
园区产业招商:由成立于2005年的上海厂房网021cf.cn运营,立足上海,辐射东南亚,本平台专业提供工业地产行业资讯,为生产制造型企业提供厂房土地选址服务。
内容 11245
粉丝 0
园区产业招商 园区产业招商:由成立于2005年的上海厂房网021cf.cn运营,立足上海,辐射东南亚,本平台专业提供工业地产行业资讯,为生产制造型企业提供厂房土地选址服务。
总阅读8.8k
粉丝0
内容11.2k