长三角“抢人”大战热度升级!南京正式加入,开始“抢人”模式!
就在刚刚,南京市人民政府官网发布《南京市积分落户实施办法》的通知,其中提到在长三角区域三省一市缴纳城镇职工社会保险的,累计纳入我市缴纳年限计算并赋分。同时,在居住年限互认地居住的年限,予以累计互认并赋分。该办法今年8月20日施行。

长三角三省一市包括:江苏省、浙江省、安徽省、上海市。
也就是说,马上你在江苏、浙江、安徽、上海,其中任何一个区域缴纳的社保年限,都可以直接纳入南京的社保年限,获得积分:已达12个月的,每满1个月计1分;超12个月,已达24个月的,超出时段按每满1个月计1.5分;超过24个月的,超出时段按每满1个月计2分。
而此前一个积分落户方案版本,只和苏州互认社保。
南京此举,实现了跨城、跨省乃至跨地区落户互认,进一步消除了不同城市之间存在的户籍壁垒,为自身抢人也为全国户籍门槛放开做了率先示范。
重点:
今年8月20日起,在南京申请积分落户需同时满足以下条件:
持有本市办理的《江苏省居住证》
正在本市合法稳定就业,且累计缴纳城镇职工社会保险不少于12个月
无严重刑事犯罪记录
累计积分达到100分
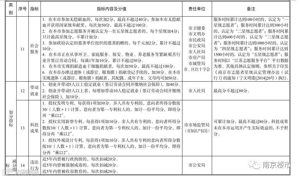
最新南京市积分落户指标及分值表如下:符合办法规定,累计积分达到100分,即符合落户条件。




对于楼市而言,今年限购政策也有较大调整。现在多个区域的新房、二手房针对南京户籍,已经不限购,凭身份证就能买。所以这次南京积分落户政策放宽,也有利于吸引更多人来南京买房安家。对于楼市去化来说,是一次利好。
具体来看南京户口最新的买房政策(仅供参考,具体以实际办理、官方口径为准):
南京限购放开区域:雨花台、栖霞、江宁、江北、六合、高淳、溧水
在南京限购放开区域,南京户口随便买,不需要购房证明,有身份证就行。
南京限购区域:建邺、鼓楼、秦淮、玄武
在南京限购区域,南京户口,单身:如果在四区工作(鼓楼、玄武、秦淮、建邺),可以买2套,第2套只能买二手房。
南京户口,非单身:
1、如果是二胎或以上家庭(至少有一个未成年人),可以买3套,第3套新房或二手房都可以
2、在四区工作(鼓楼、玄武、秦淮、建邺),可以买3套,第3套只能买二手房
而外地户口,不管是否为限购区域,都需要提供购房证明,单身限购1套,家庭可买2套(第二套只能是二手房),不过现在外地户籍社保1年内累计6个月,就可开购房证明,而且可补缴。
对于城市发展而言,人口流入有着重要意义。据统计,2021年南京市常住人口为942.34万人,与2020年年末931.97万常住人口相比,增加10.37万人,增幅为1.11%,在全国各大城市中表现尚可,数据表明,我市人口仍保持平稳增长态势。

此前,南京已经陆续出台了一系列的人才引进计划,包括“创业南京”英才计划、青年大学生"宁聚计划"、留学人员科技创新项目择优资助计划等。还出台了《关于支持促进高校毕业生在宁就业创业的十项措施》,给予落户南京的人才,真金白银的激励。
这一次南京强势出击,面向长三角放宽积分落户门槛,能否在抢人大战中拔得头筹?欢迎留言,说说你的看法。


