近日,绍兴市人民政府网发布了《绍兴滨海新区“十四五”经济发展和开发建设规划》,80页的文件,重点在哪呢?来看小布整理。
本规划是指导绍兴滨海新区“十四五”时期经济发展与开发建设的纲领性文件和编制专项规划的主要依据。规划范围为绍兴滨海新区规划控制总面积约 430 平方公里,空间范围包括绍兴滨海新区江滨片区、绍兴袍江经济技术开发区、绍兴高新技术产业开发区、镜湖片区,下辖越城区皋埠街道、沥海街道等十个街道。

据文件介绍,绍兴滨海新区在“十四五”期间重点实施166个项目,总投资4392.82亿元。
其中,教育事业领域共规划了浙江金融职业学院绍兴校区工程、绍兴市洋江中学新建工程等24个项目。医疗卫生领域共规划了越城区人民医院建设工程、绍兴市人民医院镜湖总院等9个项目。


(教育事业)


(医疗卫生)
滨海新区突出“平台叠加,提档升级”,发展平台支撑新区“强筋壮骨”。全力实施提档升级行动, 明确区域整合范围,将袍江经开区、绍兴高新区扩大到越城区的 17 个镇(街),整合方案已获批。
加快建成国内一流、国际知名的高能级战略平台,坚持“四─ 15 ─ 个聚焦”,争做“四个引领者”,努力为浙江省建设“重要窗口”、 争创社会主义现代化先行省和绍兴市加快实现“四个率先”、提升 城市综合经济实力作出新区贡献。奋力打造 “大湾区发展重要增长极”“全省传统产业转型升级示范区”“杭绍甬一体化发展先行区”“杭州湾南翼生态宜居新城区”。
战略定位
生物医药产业
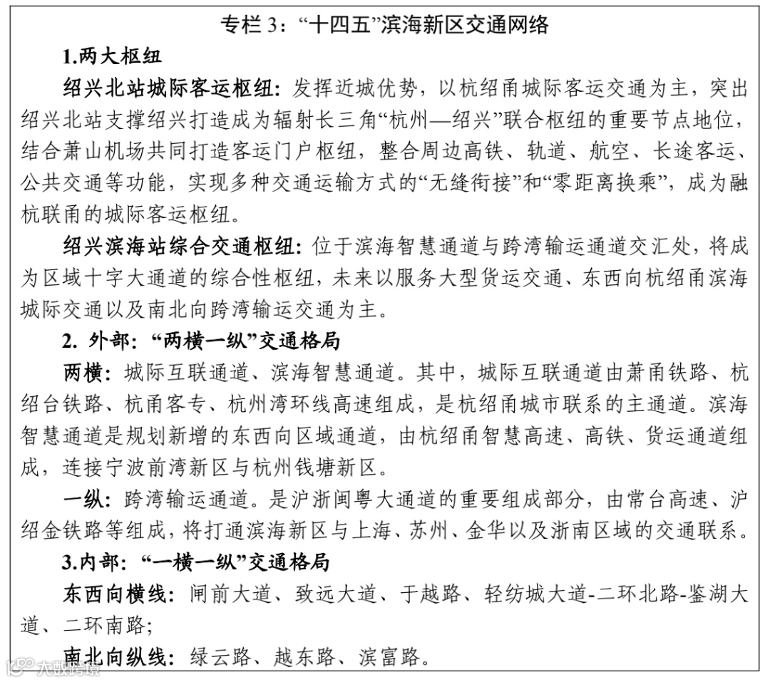
交通
基建
人才
科技创新
生态景观
点击以下图片 ↓↓↓
了解绍兴国科生命健康创新园 标准厂房 火热招商中
↓↓↓请点击以下公众号关注它↓↓↓
↓↓↓第一时间获得推送消息↓↓↓


