前言
“二十大”深刻勾画了未来的施政纲领和经济社会发展蓝图,指出“未来五年是全面建设社会主义现代化国家开局起步的关键时期”,主要目标任务有:“经济高质量发展取得新突破,科技自立自强能力显著提升,构建新发展格局和建设现代化经济体系取得重大进展”等。

理解二十大报告所勾画的未来方向,将使我们脚下之路走得更为坚定,以后天的视角思考明天的格局,以明天的格局做出今天的决策。产业园区作为承载国家产业发展升级的重要载体,与上述目标息息相关。
机遇之一:双循环格局——高质量、新格局
党的十九届五中全会通过《中共中央关于制定国民经济和社会发展第十四个五年规划和二〇三五年远景目标的建议》,也将“加快构建以国内大循环为主体、国内国际双循环相互促进的新发展格局”纳入其中。
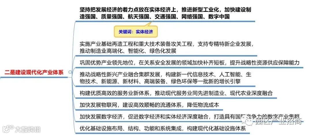
二十大报告在“加快构建新发展格局,着力推动高质量发展”部分指出,“加快构建以国内大循环为主体、国内国际双循环相互促进的新发展格局”“增强国内大循环内生动力和可靠性,提升国际循环质量和水平”“构建全国统一大市场,深化要素市场改革,建设高标准市场体系”。
以汽车领域为例,政策要求各地区不得新增汽车限购措施,已实施限购的地区逐步增加汽车增量指标数量、放宽购车人员资格限制,鼓励除个别超大城市外的限购地区实施城区、郊区指标差异化政策,更多通过法律、经济和科技手段调节汽车使用,因地制宜逐步取消汽车限购,推动汽车等消费品由购买管理向使用管理转变。这就是二十大报告所提出的以全国统一大市场,促进产业高质量发展新格局的意义所在。
那么,产业园如何抓住这一机遇发展呢?让我们从高质量和新格局两个维度为产业园进行发展升级的全面剖析。

1. 高质量
在这一大趋势之下,未来五年有一类园区一定会脱颖而出,并且会迅速聚集最优秀的产业资源实现二十大提出的新发展格局,这类产业园一定是聚焦和深耕一个产业,而不是提出“X主X辅,多个产业”,看似抓住了多个好产业的高大上园区,实际上还是“房地产去化”思维,因为这种形态的产业园根本无法聚焦、无法提供真正对产业高质量发展有价值的产业服务,而只能提供企业日常经营管理的通用型服务,看似服务种类繁多,但产业园既无法从这些服务中实现盈利,园区企业也难以从这些服务中感受到产业园的价值。而当聚焦一个产业时,产业园才能真正将精力聚焦在“产业”上而不是“园”上,以产业园的企业聚集规模优势,开发那些由产业园运营更经济高效,企业直接使用更便捷低成本,对企业的发展升级有真正价值的服务,这时产业园的服务就会从“可有可无”变成“发展必备”和“关键助力”。因此,产业园“聚焦深耕一个产业”是抓住“高质量”发展的关键。
2. 新格局
在全国统一大市场的巨大机遇面前,有经济强实力和战略大格局的企业必然会加快全国化发展的步伐,产业园如果满足于“偏安一隅”,将错失这一巨大机会。产业园应该积极分析本产业在全国的优势区域,进行优势互补的各区域布局,从而进一步加大产业园在全国范围的产业汇聚优势。产业园在聚焦深耕一个产业时形成的产业服务平台可以在全国范围的产业园内共享,随着不断积累,产业服务的价值也将越来越显现,能更好地吸引当地的优秀企业,构建起越来越强的产业汇聚势能。另一方面,产业园能够基于在多地的产业园,构建起全国范围互联的产业生态,帮助园区内的企业借助产业园在区域市场的产业园空间和产业服务平台优势,更加高效地在区域市场完成从探索到落地到发展的过程,产业园成为助力企业加速全国化发展进程的重大助力,同时,产业园也建立了更大格局的产业吸引力。因此,产业园发展“全国互联的产业生态”是抓住“新格局”机遇的关键。
在双循环的发展新格局中,我们认为不能只关注内循环,而是要以内循环的巨大市场培育出高质量的产业竞争力,然后在国际市场中的高端市场取得竞争优势。这一战略可以总结为“东进西出”战略,“东进”是指借助产业园全国化布局的巨大市场,吸引欧美产业园互联,引入高端科技成果在国内合作落地;“西出”是经过国内大市场培育后具有高端竞争力的产品,跟随国家战略与一带一路国家的产业园互联,在与当地产业合作的过程中,快速获得更多的高端市场份额。因此,“全国互联的产业生态”的升级版就是“全球互联的产业生态”。
机遇之二:产业数智化——云平台、大数据
数字经济是继农业经济、工业经济之后的主要经济形态,数字经济的发展是由产业数字化支撑,而产业数字化则是由企业数字化转型来实现。此次二十大报告指出,“加快发展数字经济,促进数字经济和实体经济深度融合,打造具有国际竞争力对数字产业集群”。
近年来国家对于企业数字化技术改造的政策支持不断加大。如2022年工信部提出“在今年年底为不少于10万家的中小企业提供数字化转型服务,促进10万家中小企业业务上云”“优化数字化改造环境。这些不仅是数字经济时代国家实现创新驱动战略的具体支撑,更是摆在企业面前“真金白银”的政策红利。伴随着未来创新驱动战略的逐步深化,政策面对企业数字化转型的支持还会不断加大。这向产业园释放了一个明显的信号,那就是如何发展产业数智化已经成为产业园发展升级的一个重要机遇。

1. 云平台
目前很多产业园对于智慧园区平台都有所了解,在目前新建的产业园中,智慧园区平台也已经成为了产业园的标配,但是产业数智化对于大多数产业园而言,仍然还是一个十分陌生的领域。在对产业园的调研中发现,这个问题主要由两方面原因导致,一方面是产业园中缺乏既懂产业运营又懂数智化的跨界人才,另一方面是数智化专业平台企业也缺乏针对产业数智化平台的经验,提供的解决方案缺乏产业针对性。沃可赢产业园网提供产业园区资讯、厂房、写字楼租售等产业园区招商信息,通过线上运营产业园网,线下专业的运营服务团队,为企业投资和办公选址、产业园区招商提供多样化解决方案。
2. 大数据
产业数智化平台对于产业园的价值不仅仅在于为更多企业提供数智化平台服务获得更多的服务收入,更为重要的价值在于通过园区企业在平台上积累的产业大数据的重要价值。在上面一段提到的建设产业生态的基础上,这些产业大数据不再是孤立的一个个企业的单独数据,而是互相关联的产业生态大数据,也就是能过够贯穿产业链上下游且能够延伸到客户全生命周期管理的产业大数据。这些大数据的积累,将能够完整地分析整个产业链的运营状况,结合大数据和人工智能分析需要优化的环节,并及时帮助产业链上下游的企业对自身运营进行优化升级。从产业园区中来,到产业园区中去。沃可赢产业园区网基于大数据,整合产业、园区、企业数据信息,业务数据信息,挖掘互联网海量数据,搭建产业园区、产业、企业的产业链图谱,全方位洞悉产业园区、产业链、企业画像及关联关系,形成动态企业数据库,打造综合招商新体系。总体来说,产业数智化是一个起点较高的园区产业服务内容,同时也是产业园构建未来核心竞争力的一个重要基石。
机遇之三:双碳绿色发展——零碳产业园
改革开放以来,中国工业领域发展取得巨大成就。建成了包括41个工业大类、666个工业小类的,全球各国中最完整的产业体系;制造业总规模自2010年后已经连续12位居全球第一,目前已经接近排名第2-4名的美日德三国之和;初步实现了从劳动密集型产业、资本密集型工业,到高技术产业的梯度产业升级;中国工业不仅能够为国民经济提供重要的工业产品支撑,在很多领域也都形成了较强的国际竞争力,不少一流企业已经达到国际前沿水平。到2020年,中国已经基本实现工业化,进入到新型工业化的重要阶段。
在取得成就的同时,也要看到发展、看见未来。二十大报告在“推动绿色发展,促进人与自然和谐共生”部分指出,“我们要加快发展方式绿色转型,实施全面节约战略,发展绿色低碳产业,倡导绿色消费,推动形成绿色低碳的生产方式和生活方式”、“积极稳妥推进碳达峰碳中和,立足我国能源资源禀赋,坚持先立后破,有计划分步骤实施碳达峰行动,深入推进能源革命,加强煤炭清洁高效利用,加快规划建设新型能源体系,积极参与应对气候变化全球治理”。在绿色发展中,由2030年实现“碳达峰”与2060年实现“碳中和”所组成的双碳目标尤其值得企业关注。实现双碳目标并不是单一的技术、能源、气候环境问题。可见实现双碳目标作为国家重大战略决策,势必将对未来几十年中国经济、能源、产业、科技、金融等方面产生重大的影响。
总结
通过借助对二十大报告中“双循环格局、产业数智化、双碳绿色发展”三个要点的剖析,希望能够为产业园的经营管理者们提供未来发展和战略升级的思考借鉴,同时也希望产业园的发展升级能够为中国产业的全面升级提供强大而有力的驱动力。
扫一扫,加入【产业地产学习交流群】

点击下图查看全国在售厂房项目


