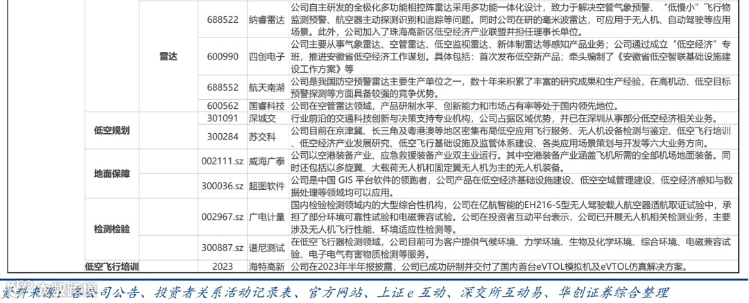
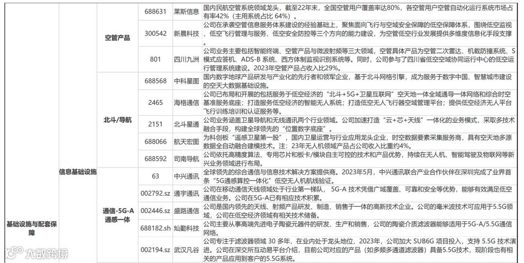
低空经济是以低空飞行活动为牵引,辐射带动相关领域融合发展的综合性经济形态,低空经济已成为招商引资的重点关注方向。
招商人头条结合精准招商大数据系统「立业链」与华创证券为大家解读低空经济产业链标的全景图。
更多招商关键要素如产业链标的上下游企业信息、政策适配信息等请联系文末工作人员获取。
低空经济是以低空飞行活动为牵引,辐射带动相关领域融合发展的综合性经济形态。
产业招商专业自媒体【园区产业招商】
超过26899园区招商人关注了我们!

↑ 关注公众号:园区产业招商

↑ 加入行业交流群(如群满,请关注公众号后加入)

提供产业园招商代理服务 13391219793
灯塔瓴科·专业有效的产业园载体招商平台,以高效专业著称。现向全国产业园区提供专业招商运营代理服务。利用我们强大招商团队和数字化平台招商,确保高质量、快速完成招商。【重点承接上海、苏州、无锡、嘉兴、杭州、宁波等区域产业园区项目】

提供制造业企业选址服务 13564686846
幸福招商·面向全国广大县域经济源地接受招商引资服务委托, 服务制造业企业在全国各开发区落地并享受相关招商引资政策,厂房土地资源丰富、政策给力,已累计签约入园企业 3000余家,其中500强企业 33家,上市公司49家,国家高新技术企业 560余家,知名品牌 420余家,专精特新企业20家,外资企业 34家。

