招商引资项目流程复杂,为了帮大家滤清具体流程,招商引资内参(微信号zsyznc)对各地花费大量时间精力制作的招商引资流程图进行了整理,各类图表共19张,相信对大家会有很大帮助。这些图集合起来不易,已经有上千人索取,希望大家可以收藏转发。

1、招商引资项目全部流程图

2、招商引资项目审批流程图

3、招商引资项目优化服务流程图

4、招商引资项目预审流程图

5、政府投资项目审批流程图

6、投资项目准入确认书

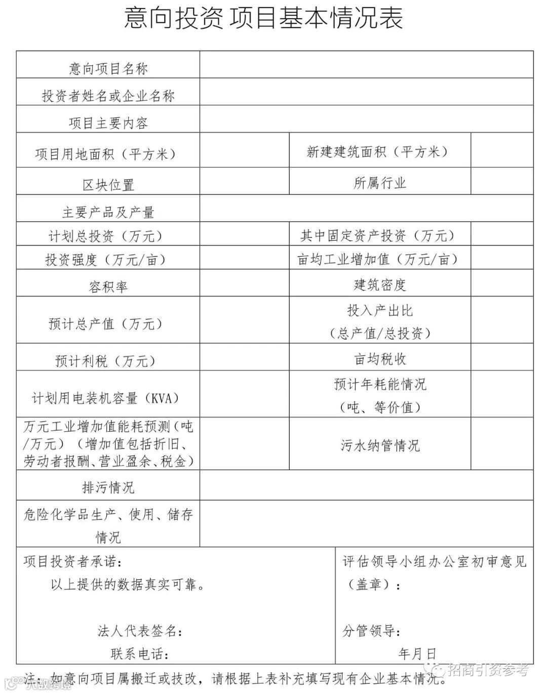
7、意向投资项目基本情况表

8、招商引资项目业主申请材料一览表

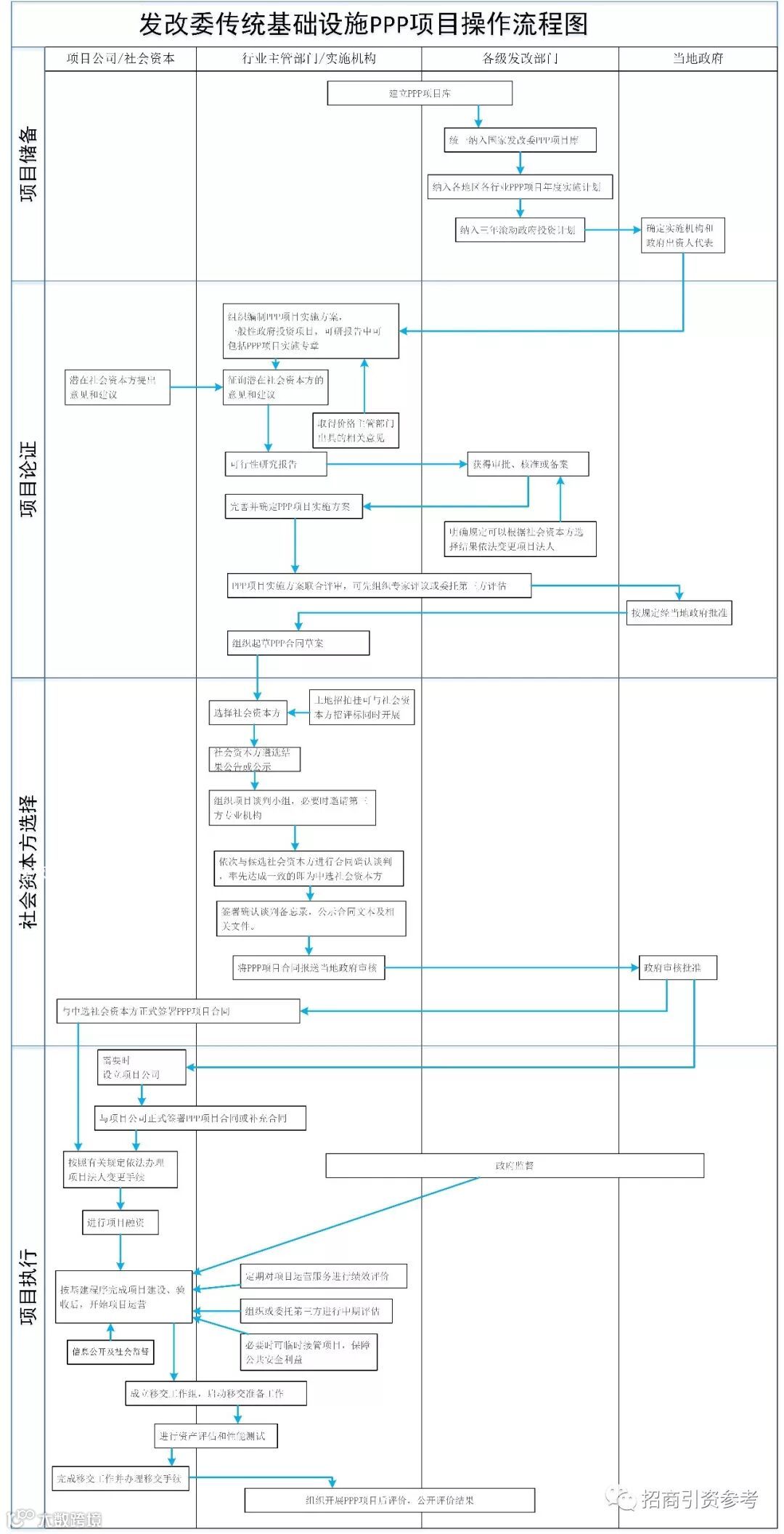
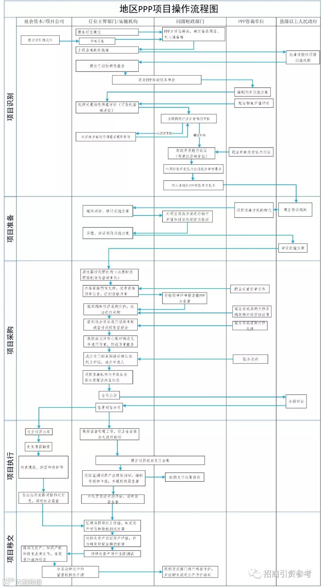
9、资本招商必备:PPP项目实操流程图(国家发改委+地方政府)


10、招商引资项目并联审批图9张









产业招商专业自媒体【园区产业招商】
超过26899园区招商人关注了我们!

↑ 关注公众号:园区产业招商

↑ 加入行业交流群(如群满,请关注公众号后加入)
产业园项目展示(推广接洽13391219793)


提供产业园招商代理服务 13391219793
灯塔瓴科·专业有效的产业园载体招商平台,以高效专业著称。现向全国产业园区提供专业招商运营代理服务。利用我们强大招商团队和数字化平台招商,确保高质量、快速完成招商。【重点承接上海、苏州、无锡、嘉兴、杭州、宁波等区域产业园区项目】
提供制造业企业选址服务 13564686846
幸福招商·面向全国广大县域经济源地接受招商引资服务委托, 服务制造业企业在全国各开发区落地并享受相关招商引资政策,厂房土地资源丰富、政策给力,已累计签约入园企业 3000余家,其中500强企业 33家,上市公司49家,国家高新技术企业 560余家,知名品牌 420余家,专精特新企业20家,外资企业 34家。
【声明】内容系转载自其它平台或媒体文章,本平台不对所包含内容的准确性、可靠性或完整性提供任何明示或暗示的保证,仅供读者参考。若侵犯著作权,请主动联系本平台并提供相关书面证据,本平台将更正来源及作者或依据著作权人意见在24小时内删除该文章,并不承担其他任何责任。










